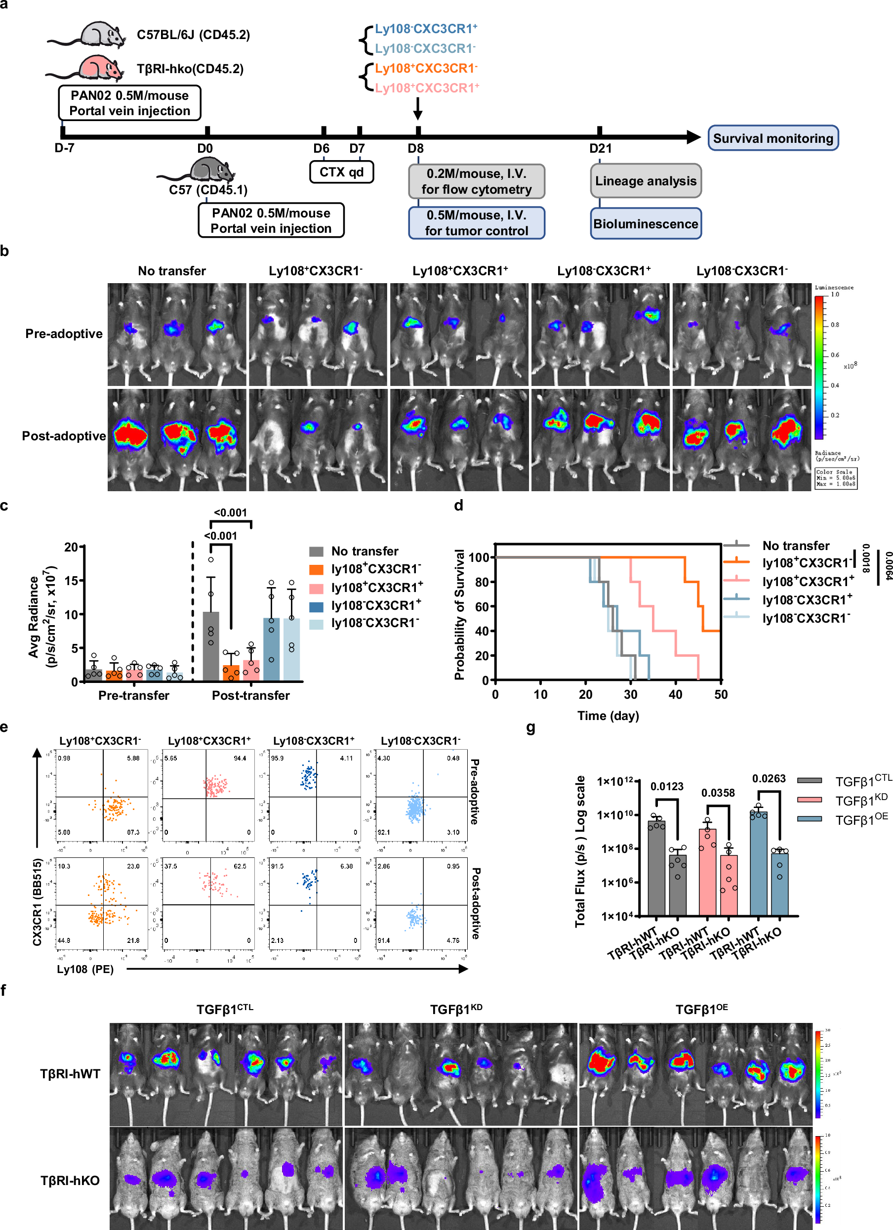
Fig. 3: Stem-like CD8+ T cell populations are more effective than their counterparts at controlling metastasis.

a Experimental design. b Representative bioluminescent image of pre-adoptive and post-adoptive C57BL/6 J mice receiving Ly108+CX3CR1-, Ly108+CX3CR1+, Ly108-CX3CR1+, Ly108-CX3CR1- cells transfer or without transfer (n = 5 mice/group). c Quantification of (b). d Survival curve of tumor-bearing mice for indicated groups described in (b). Log-rank test for survival comparison. e Flow cytometry depicted the phenotype of adoptively transferred cells before and 14 days after transfer. All subsets shown were gated on CD8+PD1+CD44+CD45.2+CD45.1- cells. f Representative bioluminescent image of TβRI-hWT and TβRI-hKO mice inoculated with TGFβ1OE, TGFβ1KD, or TGFβ1CTL PAN02-Luc cells (n = 6 mice/group). g Quantification of (f). Data are presented as the mean ± SD, and were analyzed with one-way (g) or two-way (c) ANOVA with Tukey’s multiple comparison test. Consistent results were observed across three biological replicates in (b–g). Source data are provided as a Source Data file.