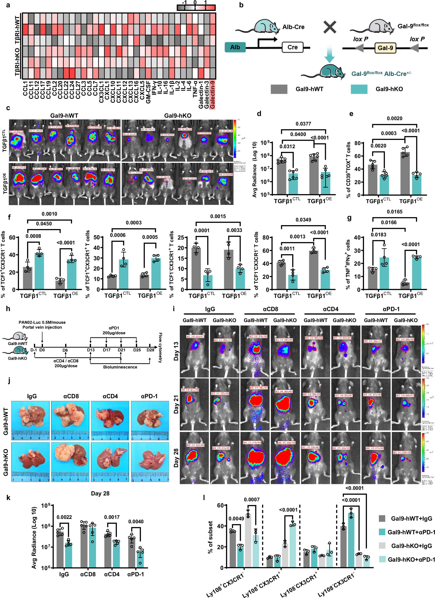
Fig. 5: Galectin-9 from hepatocytes orchestrates the pro-metastatic activity of TGFβ1.

a Luminex showing the protein levels of inflammatory cytokines in tumor interstitial fluid of TβRI-hWT and TβRI-hKO mice (n = 3 mice/group). Data are shown as a heatmap. b Experimental scheme for generating Gal-9flox/flox Alb-Cre+/- (Gal9-hKO) mice. Gal-9flox/flox Alb-Cre-/- and C57BL/6 J were used as Gal9-hWT mice. c Representative bioluminescent image of Gal9-hWT versus Gal9-hKO mice inoculated with TGFβ1OE or TGFβ1CTL-PAN02 cells in the portal vein on day 28 (n = 6 mice/group). d Bioluminescence quantification of (c). e Statistical analysis depicting the percentages of CD39+TOX+ cells within CD8+PD1+CD44+ tumor-reactive T cells in the indicated groups. f Statistical analysis depicting the percentages of Tex subsets based on TCF1 and CX3CR1 within CD8+PD1+CD44+ tumor-reactive T cells. g statistical analysis depicting the TNF and IFNγ co-production by CD8+ CD44+ T subsets in the indicated groups upon ex vivo CD3/CD28 stimulation. h The diagram of experimental design. i Representative bioluminescent image of Gal9-hWT versus Gal9-hKO mice treated with IgG, αCD4, αCD8 or αPD-1(n = 5 mice/group). j Representative macroscopic image of (i). k Bioluminescence quantification of (i). l Statistical analysis depicting the percentages of Tex subsets based on Ly108 and CX3CR1 within CD8+PD1+CD44+ tumor-reactive T cells. Data are presented as the mean ± SD, and were analyzed with unpaired two-sided Student’s t test (k) or two-way (d, e, f, g, l) ANOVA with Tukey’s multiple comparison test. Consistent results were observed across three biological replicates in (a, c–g, i–l). Source data are provided as a Source Data file.