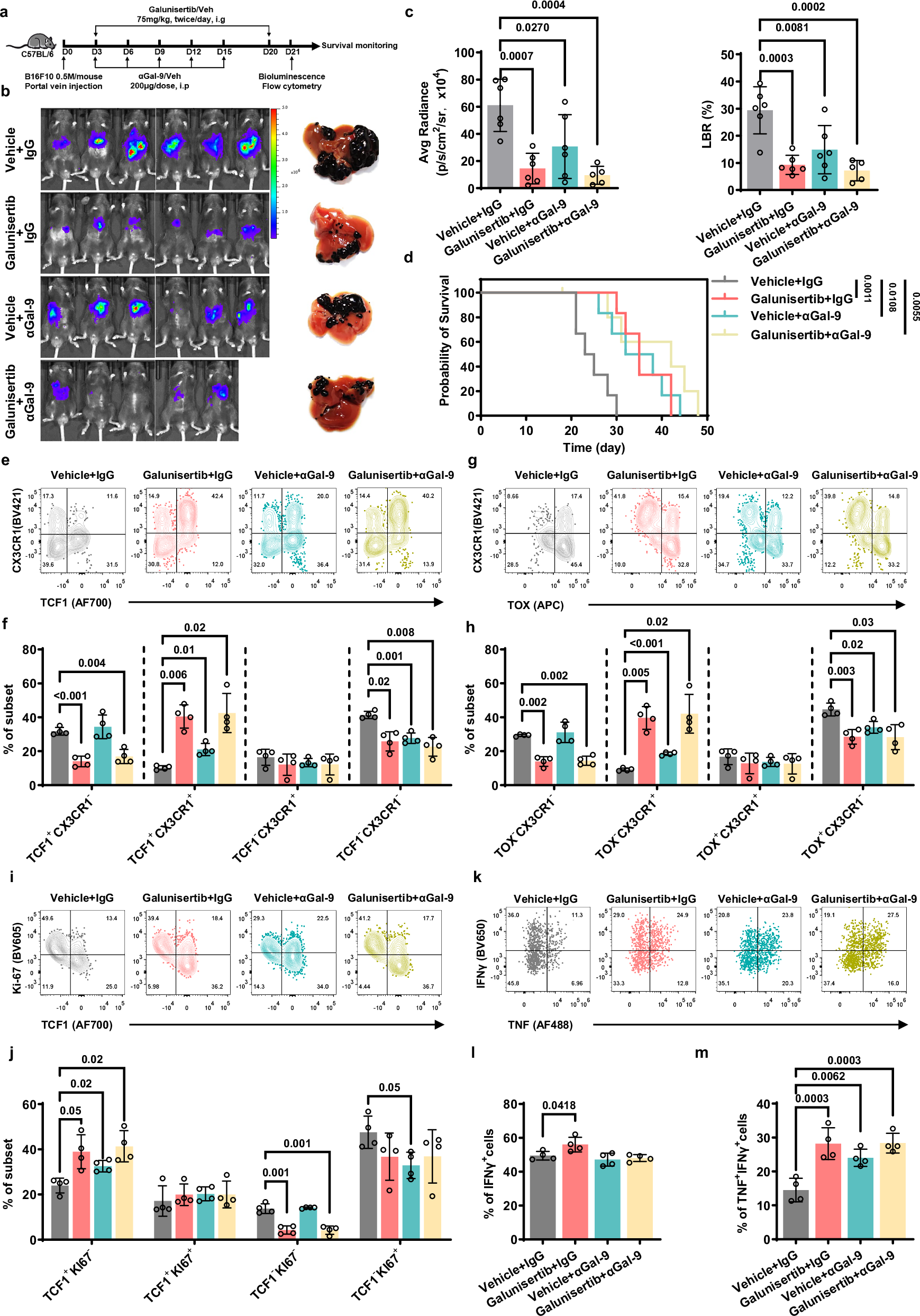
Fig. 6: Both αGal-9 and Galunisertib monotherapies reduced liver metastases.

a Experimental setup to assess the effects of αGal-9 or Galunisertib monotherapy and combination therapy in improving outcomes in B16F10-bearing C57BL/6 J mice with liver metastases. (n = 6 mice, Vehicle + IgG; n = 6 mice, Galunisertib + IgG; n = 6 mice, Vehicle + αGal-9, n = 5 mice, Galunisertib + αGal-9). b Representative bioluminescent and macroscopic image of B16F10-bearing C57BL/6 J mice for indicated groups describe in (a). c Quantification of bioluminescence and LBR. d Survival curve of tumor-bearing mice for the indicated groups described in (b). Log-rank test for survival comparison. e Representative flow cytometry plots depicting the percentages of Tex subsets based on TCF1and CX3CR1. f Statistical analysis of (e). g Representative flow cytometry plots depicting the percentages of Tex subsets based on TOX/CX3CR1. h Statistical analysis of (g). i Representative flow cytometry plots based depicting the percentages of Tex subsets on Ki-67 and TCF1. j Statistical analysis of (i). k–m Representative flow cytometry plots (k) and statistical analysis (l, m) depicting the TNF and IFNγ co-production by CD8+ T cells upon ex vivo CD3/CD28 stimulation for the indicated groups. Data are presented as the mean ± SD, and were analyzed with one-way (c, l, m) or two-way (f, h, g) ANOVA with Sidak’s multiple comparison test. Consistent results were observed across three biological replicates in (b–m). Source data are provided as a Source Data file.