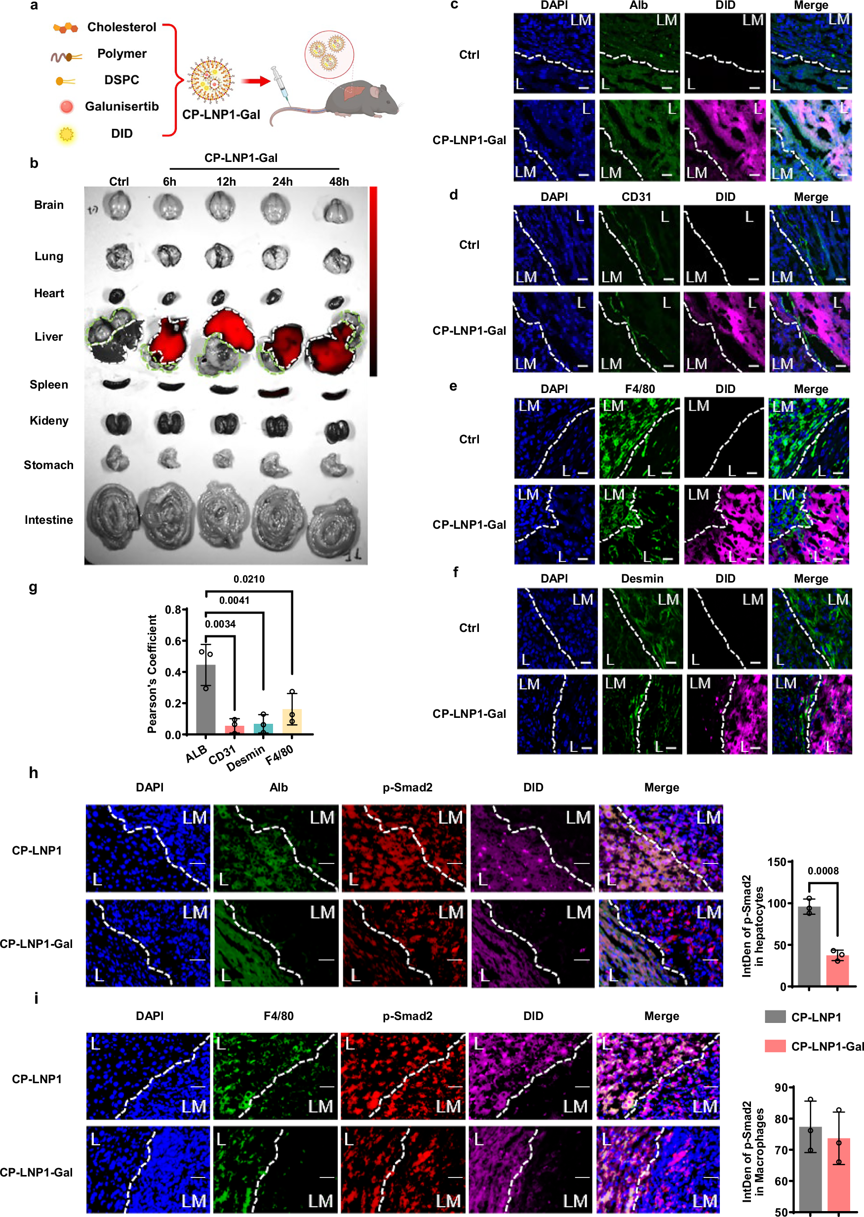
Fig. 7: The engineered nanomaterial CP-LNP1-Gal specifically targets TGFβ signaling in hepatocytes.

a Schematic of CP-LNP1-Gal, a hepatocyte-targeting nano-liposome for TGFβ signaling inhibition, labeled with DID for in vivo tracking. Created in BioRender. Zhong, S. (2025) https://BioRender.com/qphmhxlb Representative ex vivo fluorescence images of various organ at indicated time points. Green dashed line: Liver metastasis; White dashed line: Normal liver. c–g Immunofluorescence analysis of DID localization within the liver metastatic microenvironment. LM: Liver metastasis; L: Normal Liver. The border between the liver metastatic lesion and the normal liver tissue is demarcated by a white dashed line. Scale bar, 20 μm. c Representative images of immunofluorescence co-staining for DID (pink) with Alb (green). d Representative images of immunofluorescence co-staining for DID (pink) with CD31 (green). e Representative images of immunofluorescence co-staining for DID (pink) with Desmin. f Representative images of immunofluorescence co-staining for DID (pink) with F4/80 (green). g Quantitative co-localization analysis using Pearson’s correlation coefficient. h, i Immunofluorescence co-staining for DID (pink) and p-smad2 (red) with Alb (green) or F4/80 (green) in mouse liver metastases. LM: Liver metastasis; L: Normal Liver. The border between the liver metastatic lesion and the normal liver tissue is demarcated by a white dashed line. Scale bar, 30 μm. h Representative images (Left) of immunofluorescence co-staining for DID (pink) and p-smad2 (red) with Alb (green). Quantification of p-smad2 in Alb-positive hepatocytes. i Representative images (Left) of immunofluorescence co-staining for DID (pink) and p-smad2 (red) with F4/80 (green). Quantification of p-smad2 in F4/80 positive macrophages. Data are presented as the mean ± SD, and were analyzed with one-way ANOVA with Sidak’s multiple comparison test (g) or unpaired two-sided Student’s t test (h, i). Consistent results were observed across three biological replicates in (b–i). Source data are provided as a Source Data file.