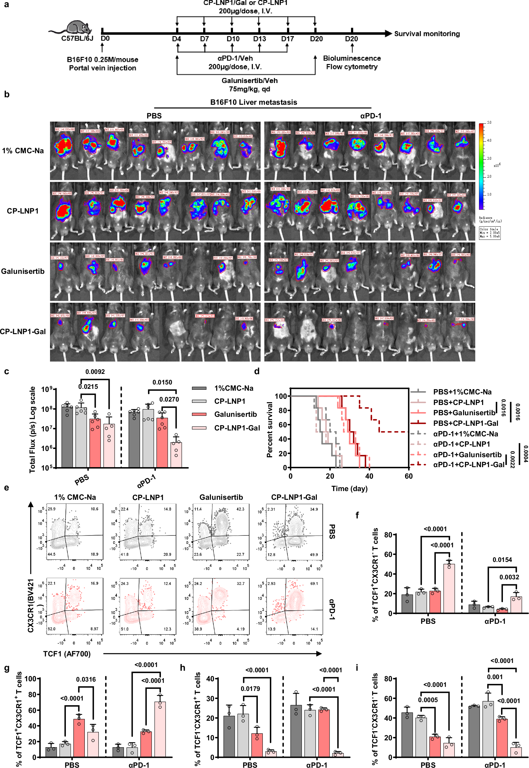
Fig. 8: CP-LNP1-Gal acts synergistically with αPD-1 to suppress liver metastases.

a Experimental setup to assess the effects of CP-LNP1-Gal or αPD-1 monotherapy and combination therapy in improving outcomes in B16F10-bearing C57BL/6 J mice. b Representative bioluminescent image of B16F10-bearing C57BL/6 J mice for indicated groups (n = 8 mice/group). c Quantification of bioluminescence in (b). d Survival curve of tumor-bearing mice for the indicated groups described in (b). Log-rank test for survival comparison. e Representative flow cytometry plots depicting the expression of TCF1 and CX3CR1 gated on CD8+PD1+CD44+ Tex in liver metastases for the indicated groups. f–i Statistical analysis of the percentages of TCF1+CX3CR1- (f), TCF1+CX3CR1+ (g), TCF1-CX3CR1+ (h), TCF1-CX3CR1- (i) subsets for indicated groups. Data are presented as the mean ± SD, and were analyzed with two-way ANOVA with Tukey’s multiple comparison test (c, f–i). Consistent results were observed across three biological replicates in (b–f). Source data are provided as a Source Data file.