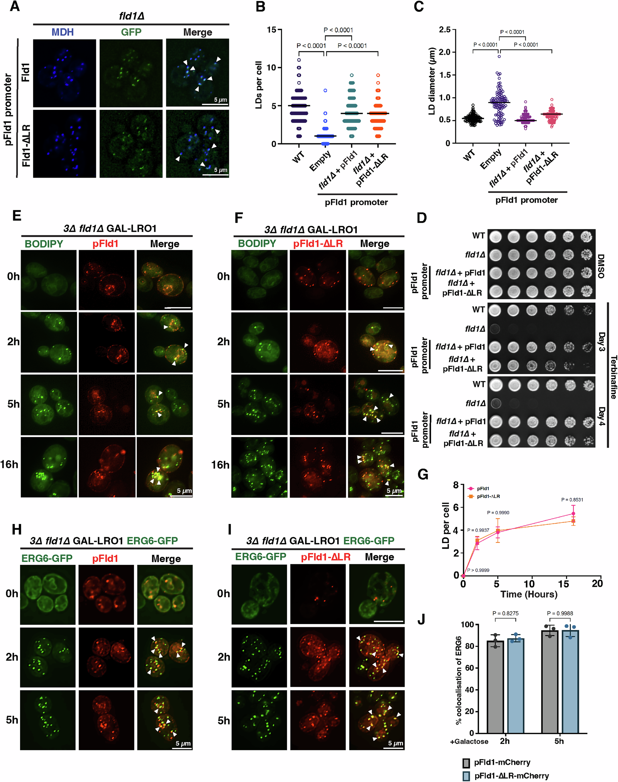
Fig. 3: De novo LDs begin to form at Fld1-∆LR demarcated ER subdomains.

A Fld1-∆LR under endogenous expression levels. Fld1 mutants expressing either GFP-Fld1 or GFP-Fld1-∆LR under native promoter were grown in selective media, stained with LD dye MDH, and visualized by fluorescence microscopy. White arrowheads denote colocalization between LDs and either Fld1 or Fld1-∆LR. Representative image shown from three independent experiments. Scale bars: 5 µm. B, C Quantification of LD number (B) and size distribution (C) in cells of the indicated genotypes. Data represent median and were analysed with two-way ANOVA and Tukey’s multiple comparisons. n = 100 cells. D Terbinafine growth assay. Indicated yeast strains were grown in either YPD or SC media, serially diluted, and spotted on YPD plates containing either DMSO or terbinafine at a final concentration of 100 μg/mL. Plates were imaged at intervals of day 3 and day 4. Representative image shown from four independent experiments. E, F Induction of LD biogenesis in conditional yeast mutant. Inducible yeast mutant expressing either WT Fld1 or Fld1-∆LR were grown in raffinose containing media and transferred to galactose containing media for the indicated time, stained with BODIPY and subjected to fluorescence imaging. White arrowheads denote colocalization between LDs and either Fld1 (E) or Fld1-∆LR (F). Representative image shown from three independent experiments. Scale bars: 5 µm. G Quantification of LDs formed in inducible yeast mutants in the presence of either Fld1 or Fld1-∆LR. Data represent mean ± s.d. and were analysed with two-way ANOVA and Holm-Sidak’s comparisons. n = 100 cells. H, I LD marker protein colocalizes with Fld1-∆LR. Inducible yeast mutants of the indicated genotypes expressing endogenously Erg6-GFP, an LD marker protein was cultivated in raffinose containing media and shifted to galactose for the indicated time. White arrowheads depict colocalization of Erg6 with either Fld1 (H) or Fld1-∆LR (I). Representative image shown from three independent experiments. Scale bars: 5 µm. J Quantification of colocalization between Erg6 and either Fld1 or Fld1-∆LR. Data represent mean ± s.d. and were analysed with two-way ANOVA and Holm-Sidak’s comparisons. n = 150 cells. Source data are provided as a Source Data file.