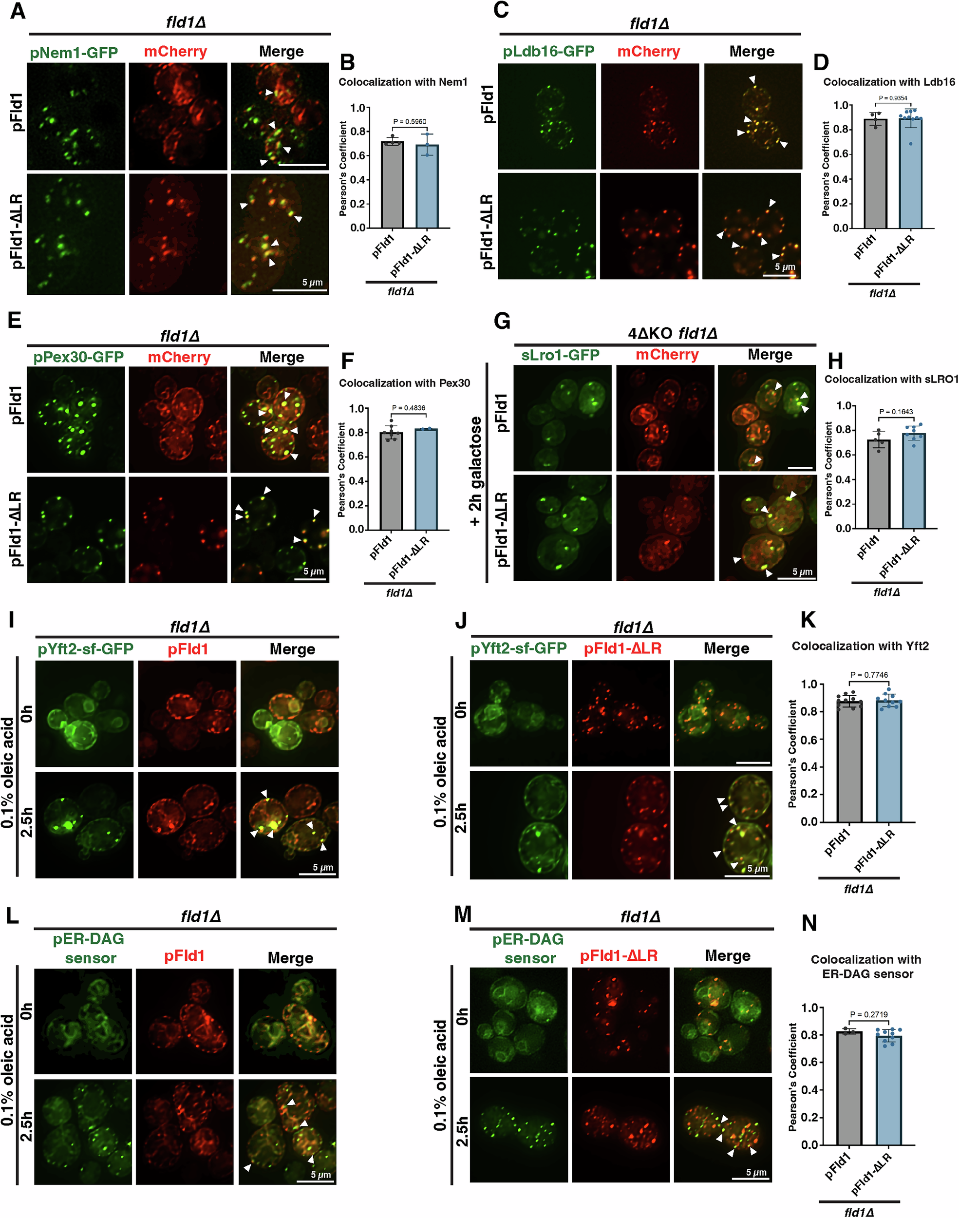
Fig. 4: Fld1-∆LR at ER subdomain associates with LD biogenesis factors.

A−F Colocalization of LD assembly factors with Fld1-∆LR. Yeast fld1∆ mutants expressing either Fld1-mCherry or Fld1-∆LR-mCherry on a plasmid and co-expressing either Nem1-GFP (A), Ldb16-GFP (C), or Pex30-GFP (E) were grown in SC media and subjected to fluorescence microscopy. White arrowheads denote colocalization between LD assembly factors, Nem1, Ldb16, and Pex30 with either Fld1 or Fld1-∆LR. Representative image shown from three independent experiments. Scale bars: 5 µm. Quantitative analysis of the colocalization of either Nem1-GFP (B), Ldb16-GFP (D), or Pex30-GFP (F) with either Fld1 or Fld1-∆LR by Pearson’s correlation coefficient. Data represent mean ± s.d. and were analysed with two-tailed unpaired t-test. n = 25 cells. G TAG-synthase sLro1 colocalizes with Fld1-∆LR. 4Δ KO yeast mutant lacking Fld1 expressing mCherry fused to either Fld1 or Fld1-∆LR and co-expressing galactose inducible sLro1-GFP were shifted from raffinose to galactose containing media for the indicated time. White arrowheads depict colocalization of sLro1 with Fld1 or Fld1-∆LR. Representative image shown from three independent experiments. Scale bar: 5 µm. H Quantitative analysis of the colocalization of sLro1 with either Fld1 or Fld1-∆LR by Pearson’s correlation coefficient. Data represent mean ± s.d. and were analysed with two-tailed unpaired t-test. n = 25 cells. I, J Fld1-∆LR marked ER sites recruit yeast FITM2 protein Yft2. Yeast fld1∆ mutants containing either Fld1-mCherry or Fld1-∆LR-mCherry and co-expressing Yft2-sf-GFP were cultivated in the presence of oleic acid (OA) to stimulate LD formation for the indicated time. White arrowheads indicate colocalization of Yft2 with Fld1 or Fld1-∆LR. Representative image shown from three independent experiments. Scale bars: 5 µm. K Quantitative analysis of the colocalization of Yft2 with either Fld1 or Fld1-∆LR by Pearson’s correlation coefficient. Data represent mean ± s.d. and were analysed with two-tailed unpaired t-test. n = 25 cells. L, M Fld1-∆LR marked ER site become enriched in DAG. Cells of the indicated genotypes co-expressing ER-DAG sensor were grown in the presence of OA for the indicated time. White arrowheads denote colocalization of ER-DAG sensor puncta with Fld1 or Fld1-∆LR. Representative image shown from three independent experiments. Scale bars: 5 µm. N Quantitative analysis of the colocalization of ER-DAG sensor with either Fld1 or Fld1-∆LR by Pearson’s correlation coefficient. Data represent mean ± s.d. and were analysed with two-tailed unpaired t-test. n = 25 cells. Source data are provided as a Source Data file.