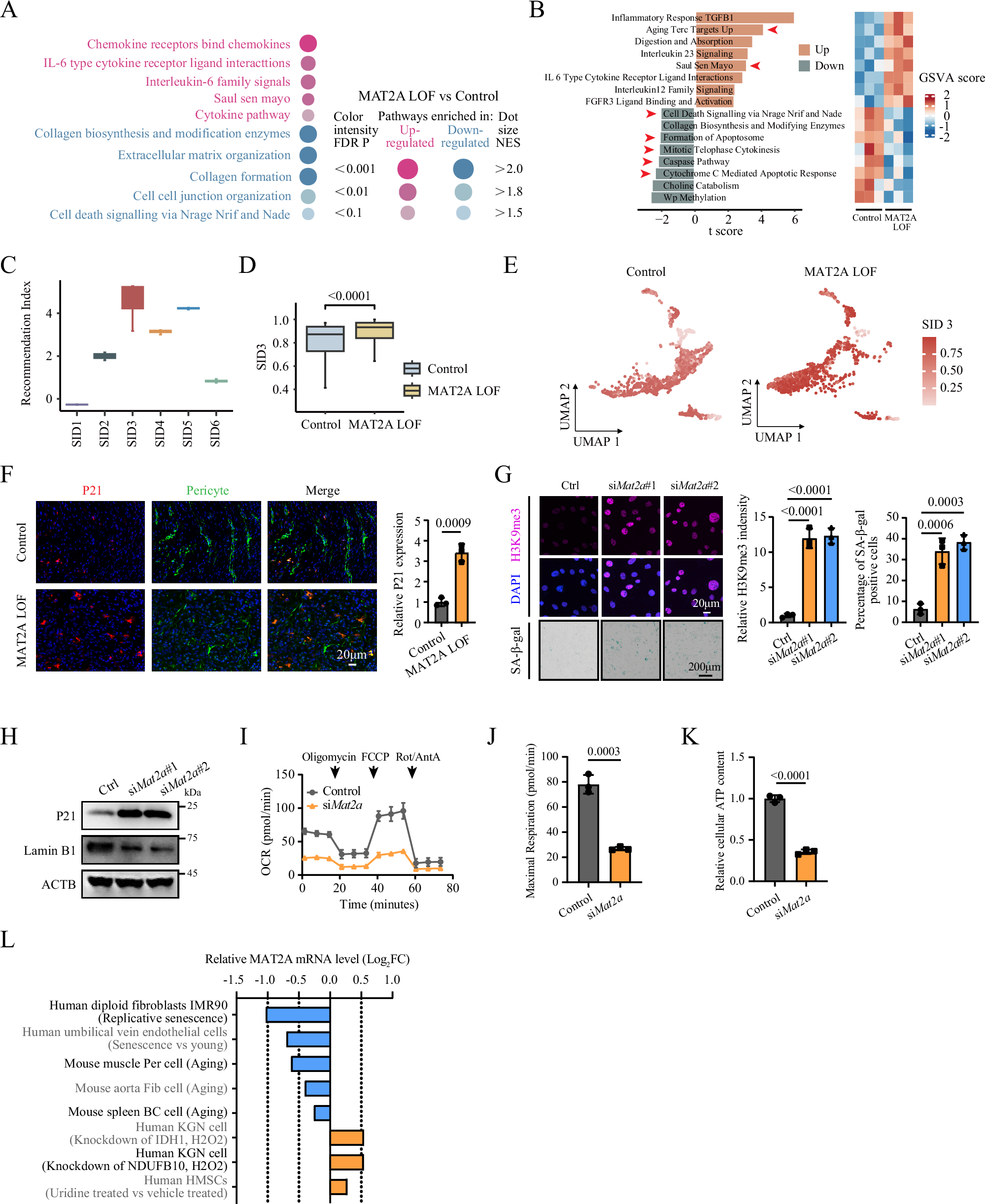
Fig. 3: Reduced MAT2A expression induces a senescent phenotype in pericytes.
From: A biomimetic senotherapy replenishing MAT2A promotes wound regeneration in preclinical models

A Gene set enrichment analysis derived from the single-cell transcriptome profiling of the wound margin tissue showing the differential biological processes in the pericyte clusters between MAT2A LOF group and control group. NES, Nominal Enrichment Score. FDR P values were calculated based on the one-tailed test on the appropriate side of the null distribution. B Gene set variation analysis derived from the single-cell transcriptome profiling showing the significant enrichment of senescence-related pathway terms in the pericyte clusters. C Box plot showing the recommendation indices of six SIDs for the pericyte cluster (n = 2211 cells), with SID3 presenting the highest values. D Box plot showing the SID3 scores of pericyte clusters between the MAT2A LOF (n = 1025 cells) and control groups (n = 1186 cells). E UMAP plots showing the distribution of SID3 scores of pericyte clusters in the indicated groups. F Immunostaining and statistical analysis of P21 (Red) and NG2 (Green) in cutaneous wound tissues between the control group and the MAT2A LOF group. Scale bar, 20 μm. G Effect of Mat2a knockdown on pericyte senescence, as determined by SAHF formation (H3K9me3 staining) and SA-β-gal staining. Pericytes were isolated from the mouse skins. H Western blot analysis determining the expression levels of P21 and Lamin B1 of pericytes in the indicated groups. I, J OCR measurement and maximal respiration analysis of pericytes with or without Mat2a knockdown. K Bar plot showing the cellular ATP levels of pericytes with or without Mat2a knockdown. L Bar plots showing MAT2A mRNA levels in cells from humans and mice. For the box plots in (C), and (D), the centerlines indicated the medians. The box limits indicated the first and third quartiles. The whiskers indicated the maxima and minima. Data in the bar plots were shown as mean ± SD. n = 3 biologically independent samples (F, G, I, J, K). Statistical significance was determined using one-way ANOVA with Tukey’s multiple comparisons test (G) and two-tailed unpaired t test (D, F, J, K). Source data are provided as a Source Data file.