Abstract
Timely infiltration and effective turnover of macrophages after trauma are essential for wound regeneration. In pathological conditions, such as diabetic wounds, how disturbances in cellular collaboration leads to persistent inflammatory infiltration remains unclear. Herein, we identify that the expression of methionine adenosyltransferase 2 A (MAT2A), which is downregulated in pericytes, is negatively correlated with inflammatory macrophage infiltration in diabetic wounds. Cspg4-CreERT2/+; Mat2aflox/flox female mouse model and single-cell sequencing of its wound tissue reveal that TAM induced-Mat2a deficiency in pericytes induces cell senescence and further drives the inflammatory trained immunity of infiltrating macrophages through senescence-associated secretory phenotype factors and cellular mitochondrial transfer. Mechanistically, MAT2A downregulation in pericyte reduces the recruitment of the deubiquitinase OTUB1 to HMGCS1 and thus reduces HMGCS1 expression level, thereby interfering with coenzyme Q synthesis, affecting mitochondrial function, and inducing cell senescence. We then coat self-amplifying RNA-loaded nanoparticles with pericyte membrane to restore stable MAT2A expression in senescent pericytes, effectively alleviating the persistent inflammatory macrophage infiltration and promoting wound regeneration. Our results reveal MAT2A as a potential therapeutic target in chronic inflammatory wounds and suggest a targeting senotherapy based on a biomimetic strategy.
Similar content being viewed by others
Introduction
Wound repair and tissue regeneration after trauma represent significant challenges in contemporary medicine1. In metazoan organisms, tissue regeneration relies on the cooperation and sequential advancement of various components within the wound microenvironment2,3. Complex intercellular communication involves not only classical protein ligand-receptor bindings but also the diffusion of messengers in the microenvironment4,5. Moreover, the gene expression patterns and even metabolic states of neighboring cells can create a domino effect to regulate tissue regeneration and repair6. Cumulative studies have shown that the turnover of inflammatory and alternatively activated macrophages is critical during wound healing7,8.
With the development of high-depth omics technology, our understanding of tissue repair process has improved9,10. However, wound healing under certain complex conditions, such as in patients with diabetes, remains a great challenge. Diabetic wounds are a serious global healthcare problem, exhibiting a worse 5-year survival rate than prevalent cancers and remaining the primary cause of nontraumatic lower limb amputations11,12. One exciting area of recent research on diabetic wounds focuses on the aberrant phenotypic switching of macrophages, which is crucial in mediating chronic inflammation associated with refractory wounds13. The previous study described the promotive effect of abnormal metabolites on persistently inflammatory macrophage infiltration in diabetic wounds14. However, the cellular interactions influencing infiltrating macrophages in diabetic wounds remain inadequately understood.
Qualitative responses to tissue repair correlate with certain cellular metabolic programs15. Whether metabolic programs can provide therapeutic targets that alter endogenous regenerative ability is an important proposition in regenerative medicine. The contribution of metabolic network to tissue repair is reflected not only in the metabolic flow of synthetic and catabolic pathways but also in the moonlighting functions of metabolic enzymes16,17. A comprehensive investigation of cellular interactions mediated by metabolic reprogramming may deepen the understanding of refractory wound healing.
Herein, our study demonstrates that the impaired tissue regeneration under diabetes is inseparable from the senescence of pericytes, which continuously influences the infiltrating macrophages through the secretion of senescence-associated factors and the acquisition of adjacent mitochondria, ultimately leading to chronic inflammation. Mechanistically, methionine adenosyltransferase 2A (MAT2A) plays a previously unreported metabolic-moonlighting role in regulating cell senescence by inducing mitochondrial metabolic fragility through HMGCS1-mediated ubiquinone synthesis. Meanwhile, we developed a biomimetic senotherapy for stably delivering MAT2A self-amplifying RNA to senescent pericytes and promoting tissue regeneration.
Results
Identification of candidate metabolic enzyme closely associated with inflammatory macrophage infiltration in diabetic wound
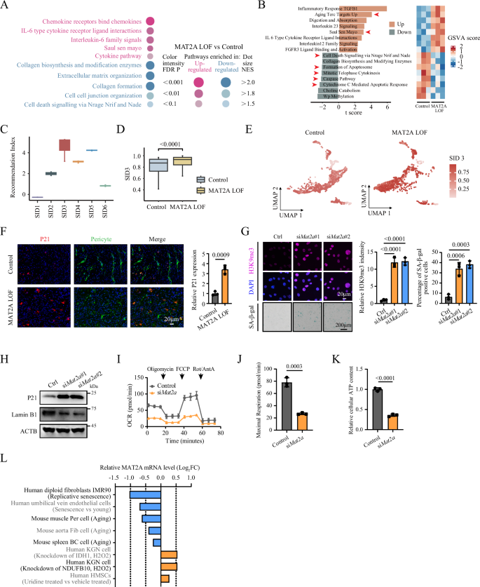
To clarify how metabolic disturbances affect infiltrating macrophages in the wound microenvironment, we first described the metabolic network of diabetic wounds (DW). We identified metabolic enzymes, small molecule transporters, and metabolism-related transcription factors from the expression matrix (GSE154556) based on a previously reported metabolic ensemble18,19. Principal components analysis (PCA) effectively distinguished the metabolic heterogeneity between two groups (Fig. 1A). Compared to the non-diabetic wounds (NDW) group, over 500 differential expressed metabolic genes (DEGs) were identified following manual filtering, most of which were downregulated in the DW group (Fig. 1B). Kyoto Encyclopedia of Genes and Genomes (KEGG) analysis and metabolic gene network analysis revealed complex metabolic alterations during the healing process (Fig. 1C and Supplementary Fig. S1A). Subsequent DisGeNET analysis revealed that these metabolic alterations were characteristic of diabetes (Supplementary Fig. S1B). Furthermore, immune infiltration analysis of this expression matrix (GSE154556) indicated an increase in the proportion of inflammatory macrophages in diabetic wounds, which is consistent with mainstream studies20 (Supplementary Fig. S1C). However, it remains unclear which metabolic disturbances from what kind of cell origin affect the infiltration of inflammatory macrophages.
A Score plot depicting the separation of metabolic gene patterns in the human DW and NDW groups through PCA analysis in GSE154556. B Volcano plot showing the differentially expressed metabolic genes between human DWs and NDWs in GSE154556. Differentially expressed genes were assessed with the limma moderated two-sided t test. C KEGG analysis of typical differential metabolic pathways between human DWs and NDWs in GSE154556. D t-SNE plots of the characterized cell clusters identified via scRNA-seq of human wound samples (GSE165816). E Venn diagram showing the shared altered metabolic differential genes and their origins. F Correlation analysis of the expression levels of the metabolic candidates and the inflammatory macrophage infiltration score in GSE154556. The text annotations above showed the cellular origins of the main differences of these candidates analyzed from GSE165816. G Cellular communication analysis revealing potential interactions among pericytes with low MAT2A expression and other cell types from GSE165816. H Schematic illustration of the methionine cycle, and the relative levels of methionine in the human DW and NDW groups. n = 12 biologically independent samples. I Expression levels of metabolic enzymes involved in the methionine cycle in the two groups (GSE165816). Non-parametric two-sided Wilcoxon rank-sum test was used. J Immunofluorescence staining and statistical analysis demonstrating the expression levels of MAT2A in CD31-NG2+PDGFRβ+ pericytes from human wounds. n = 3 biologically independent samples. K Pericytes were classified into samples with high MAT2A expression levels and samples with low MAT2A expression levels (GSE165816); grouped samples were analyzed via GSEA. The median expression of the gene was used as the dividing line. Data were shown as mean ± SD. Statistical significance was determined using hypergeometric test (C) and two-tailed unpaired t test (H, J). Source data are provided as a Source Data file.
To reveal the primary cellular origins of these metabolic alterations, we analyzed a diabetic wound single-cell transcriptome dataset (GSE165816). After rigorous quality control filtering, the cells were divided into 12 major cell types according to the expression of canonical markers (Fig. 1D and Supplementary Fig. S1D, E). To identify the cellular origin of the above metabolic differential genes in the wound, we cross-analyzed the metabolic DEGs in GSE154556 and the DEGs derived from each cell type in GSE165816, and focused on the candidate metabolic genes with the same variation trend both at the tissue level and cell level (Fig. 1E and Supplementary Fig. S1F). A total of 25 candidates with their change directions in tissues and their major cell origins of difference are shown in Fig. 1F. To simultaneously clarify whether these metabolic candidates are correlated with inflammatory macrophage infiltration, a correlation analysis was conducted between their expression levels and the inflammatory M1 macrophage infiltration score in GSE154556. Among them, the expression of some of the metabolic genes were significantly associated with the tissue inflammatory macrophage infiltration scores. We focused on methionine adenosyltransferase 2A (MAT2A), which was primarily downregulated in pericytes, as its expression was most significantly inversely correlated with inflammatory macrophage infiltration (Fig. 1F). Similarly, the MAT2A expression was significantly negatively correlated with the inflammatory score of the tissue (Supplementary Fig. S1G). In the diabetic wound microenvironment, pericytes with low MAT2A expression were found to interact most closely with macrophages (Fig. 1G).
MAT2A is a rate-limiting enzyme in the methionine cycle that participates in s-adenosylmethionine (SAM) synthesis. Our previous metabolome profiling14 revealed that its substrate methionine accumulated in diabetic wounds (Fig. 1H). Among the metabolic enzymes involved in the methionine cycle, only the downregulation of MAT2A was statistically significant (Fig. 1I). We performed immunofluorescence staining to detect CD31-NG2+PDGFRβ+ pericytes in diabetic wounds and confirmed the decreased expression of MAT2A in these cells (Fig. 1J). Pericytes with low MAT2A expression showed less enrichment of indispensable regeneration process related to wound healing (Fig. 1K). The aforementioned data highlight a potential pathogenic association between the downregulation of MAT2A in pericytes and persistent inflammatory macrophage infiltration in refractory wounds.
Mat2a deletion in pericytes alters macrophage phenotype and impairs wound regeneration
To get insight into the roles of pericytes and the downregulated MAT2A in wound regeneration, we mated Cspg4-CreERT2 mice with Mat2aflox/flox mice to generated pericyte-specific Mat2a knockout mice on a C57 background. Prior to wound modeling, tamoxifen was administered to all the mice (Fig. 2A). We isolated peripheral skin pericytes via immunomagnetic cell sorting and flow cytometry identification, and confirmed the pericyte-specific deletion of Mat2a (Fig. 2B and Supplementary Fig. S2A, B). We found that loss of MAT2A function (LOF) resulted in the deceleration of wound healing, accompanied by reduced blood perfusion at the skin surface (Fig. 2C, D). Histological examination revealed thinner epidermises, a lower proportion of Ki-67-positive cells, less α-SMA accumulation, and higher IL6 expression level in pericyte-Mat2a deletion group (Fig. 2E and Supplementary Fig. S2C).
A ScRNA-seq profiling workflow created with BioRender.com. B Western blot analysis of MAT2A expression in pericytes isolated from the indicated mouse skin. C Representative images of cutaneous wounds of mice on days 0, 4, 8, 12, and 16 after wound model generation by surgical excision. Ratio of wound sizes were quantified by using ImageJ software and were calculated by the percentages of wound closure compared to day 0 wound size. n = 3 mice for sampling at the indicated time points. D Representative blood perfusion images and statistical analysis of wounds at days 4 and 8 after surgery. E Cutaneous wound sections were subjected to H&E and Masson’s trichrome staining, and IHC staining for Ki-67, α-SMA, and IL6 were performed. Samples were collected at day 8 after wound model generation. n = 3 mice for sampling at the indicated time points. Scale bar, 100 μm. F UMAP plot showing identified cell clusters of mouse skin. G Representative immunofluorescence images and statistical analysis demonstrating the pericyte abundance in cutaneous wounds on day 4. H Volcano plot showing the differential genes of pericyte clusters between the two groups based on P value < 0.05 and absolute log2 (Fold Change) > 0.25. Non-parametric two-sided Wilcoxon rank-sum test was used. I Bar graph showing the functionally enriched pathways associated with the significantly upregulated or downregulated genes (MAT2A LOF vs. control) in the pericyte clusters. J Cellular communication analysis revealing potential interactions among pericytes and other cell types. K Violin-box plots representing the expression of proinflammatory or anti-inflammatory signature genes in the macrophage clusters. Macrophage cells in control group, n = 6201; macrophage cells in MAT2A LOF group, n = 6763. L UMAP plot and quantitative analysis showing characterized cell clusters of infiltrated macrophages and their proportions in the indicated groups. M Cell trajectory analysis of the characterized cell clusters of infiltrated macrophages. N Representative immunofluorescence images and statistical analysis demonstrating the macrophageinfiltration in cutaneous wound tissues on day 8. n = 3 mice in each group. Scale bar, 20 μm. For the box and violin-box plots in (G), and (K), the centerlines indicated the medians. The box limits indicated the first and third quartiles. The whiskers indicated the maxima and minima. Data in the bar plots were shown as mean ± SD. n = 3 biologically independent samples (D, G). Statistical significance was determined using two-way ANOVA with Tukey’s multiple comparisons test (C) and two-tailed unpaired t test (D, G, K, N). Source data are provided as a Source Data file.
To comprehensively determine the potential impact of Mat2a on the wound microenvironment, we performed single-cell transcriptome profiling of the wound margin tissue from the MAT2A LOF (n = 3) and control groups (n = 3). After quality control of the raw data (Supplementary Fig. S3A), 67,945 cells with 27,106 expressed genes were filtered for further analysis in Seurat. Based on the expression of canonical markers, cells were divided into 12 major cell types, including pericytes, keratinocytes, T cells, B cells, lymphatic endothelial cells (Lyen), muscle cells, hair canal cells, schwann cells, endothelial cells, macrophages, neutrophils and fibroblasts, by using uniform manifold approximation and projection (UMAP) (Fig. 2F and Supplementary Fig. S3B–D). Among them, the MAT2A LOF group exhibited a decreased abundance of pericytes compared to the control group (Fig. 2G). Mat2a deficiency in pericytes led to a significant alteration in the pattern of gene expression, primarily characterized by an enhanced chemotaxis of immune cells and a diminished intrinsic angiogenic capacity (Fig. 2H, I). Additionally, pericytes demonstrate robust interaction with macrophages within the intricate wound milieu (Fig. 2J). Upon Mat2a depletion in pericytes, several proinflammatory-associated genes (Ccl3, Il1b, and Nlrp3) were upregulated in macrophages, while other anti-inflammatory signatures (C1qa, C1qb, and Selenop) were downregulated in the macrophage cluster, indicating critical involvement of MAT2A in the potential interactions between pericytes and macrophages (Fig. 2K).
The phenotype of macrophages plays a prominent role in the outcome of chronic inflammation in refractory wounds21, prompting our investigation into the intrinsic dynamics of macrophage. We subsequently reclustered macrophages into 7 distinct subclusters (Fig. 2L and Supplementary Fig. S3E). Subclusters 1, 3, and 5 exhibited a higher propensity for pro-inflammatory M1 macrophage characteristics, whereas subclusters 0, 2, and 4 displayed anti-inflammatory M2 macrophage properties. Trajectory analysis and quantitative assessment suggested that the number of Il1ahiIl1bhi proinflammatory macrophages were predominantly elevated in the MAT2A LOF group, whereas the numbers of Cmss1hiCamk1dhi and Lyve1hiSelenophi anti-inflammatory macrophages were reduced (Fig. 2L, M). The imbalance between proinflammatory and anti-inflammatory macrophages was further validated through immunofluorescence staining (Fig. 2N). Our data suggested that Mat2a deletion in pericytes results in reduced blood perfusion to the wound, an exacerbated local inflammatory microenvironment, and impaired wound regeneration.
Reduced MAT2A expression induces a senescent phenotype in pericytes
We further explored the changes experienced by pericytes following Mat2a deficiency. Following the deletion of Mat2a in pericytes, a significant enrichment of cytokine and chemokine-related pathways was observed, whereas pathways associated with extracellular matrix remodeling were diminished (Fig. 3A). Gene set variation analysis further revealed that the gene sets related to cell senescence were significantly increased after Mat2a deletion, whereas the pathways involved in cell death and apoptosis were suppressed (Fig. 3B), indicating that these pericytes may be undergoing senescence. To assess the senescence levels of pericytes, we applied the SenCID algorithm to determine SID scores22. Based on the recommendation index of six SIDs provided by SenCID, SID3 was identified as the most appropriate for evaluating pericytes (Fig. 3C). Notably, the SID3 score in the MAT2A LOF group was significantly higher than that in the control group (Fig. 3D, E). Besides, immunofluorescence staining verified that the P21 expression of wound NG2+ pericytes increased in the MAT2A LOF group (Fig. 3F).
A Gene set enrichment analysis derived from the single-cell transcriptome profiling of the wound margin tissue showing the differential biological processes in the pericyte clusters between MAT2A LOF group and control group. NES, Nominal Enrichment Score. FDR P values were calculated based on the one-tailed test on the appropriate side of the null distribution. B Gene set variation analysis derived from the single-cell transcriptome profiling showing the significant enrichment of senescence-related pathway terms in the pericyte clusters. C Box plot showing the recommendation indices of six SIDs for the pericyte cluster (n = 2211 cells), with SID3 presenting the highest values. D Box plot showing the SID3 scores of pericyte clusters between the MAT2A LOF (n = 1025 cells) and control groups (n = 1186 cells). E UMAP plots showing the distribution of SID3 scores of pericyte clusters in the indicated groups. F Immunostaining and statistical analysis of P21 (Red) and NG2 (Green) in cutaneous wound tissues between the control group and the MAT2A LOF group. Scale bar, 20 μm. G Effect of Mat2a knockdown on pericyte senescence, as determined by SAHF formation (H3K9me3 staining) and SA-β-gal staining. Pericytes were isolated from the mouse skins. H Western blot analysis determining the expression levels of P21 and Lamin B1 of pericytes in the indicated groups. I, J OCR measurement and maximal respiration analysis of pericytes with or without Mat2a knockdown. K Bar plot showing the cellular ATP levels of pericytes with or without Mat2a knockdown. L Bar plots showing MAT2A mRNA levels in cells from humans and mice. For the box plots in (C), and (D), the centerlines indicated the medians. The box limits indicated the first and third quartiles. The whiskers indicated the maxima and minima. Data in the bar plots were shown as mean ± SD. n = 3 biologically independent samples (F, G, I, J, K). Statistical significance was determined using one-way ANOVA with Tukey’s multiple comparisons test (G) and two-tailed unpaired t test (D, F, J, K). Source data are provided as a Source Data file.
To further illuminate the direct connection between downregulated MAT2A and senescent pericytes, we employed small interfering RNA (siRNA) to knock down Mat2a in mouse skin-derived pericytes. The mRNA and protein levels of MAT2A in the transfected cells were measured (Supplementary Fig. S4A, B). CCK-8, 5-ethynyl-2’-deoxyuridine (EdU) and cell cycle assays indicated that the reduction in MAT2A abundance led to decreased proliferative potential of pericytes and resulted in cell cycle arrest (Supplementary Fig. S4C–E). Knockdown of Mat2a increased the percentage of senescent cells, as evidenced by enhanced senescence-associated β-galactosidase (SA-β-gal) staining and accumulated senescence-associated heterochromatin foci (SAHF) following H3K9me3 staining23 (Fig. 3G). Concurrently, the level of the canonical senescence marker P21 was upregulated following Mat2a knockdown, whereas the expression of LaminB1, a nuclear morphological marker, was decreased (Fig. 3H). Current studies have reported that mitochondria serve as regulatory hubs that communicate and coordinate numerous critical physiological processes at both the cellular and organismal levels, and all roads of aging lead to mitochondria24. We further observed a decrease in mitochondrial respiration of pericytes following Mat2a knockdown, along with a reduction in total cellular ATP levels (Fig. 3I–K). We also searched MAT2A in the database archived in the Aging Atlas (https://ngdc.cncb.ac.cn/aging/index) and found that MAT2A was downregulated in a subset of senescent cells derived from humans or mice, whereas it was upregulated in cells treated with known anti-aging factors (e.g., uridine25) compared with control cells (Fig. 3L). Overall, these results indicate that the abundance of MAT2A is inversely associated with senescent pericytes.
Downregulated MAT2A-induced senescent pericytes stimulate inflammatory macrophages through dual mechanisms
To explore the potential connection between pericytes and macrophages, we performed intercellular communication analysis using the single-cell transcriptome profiling of the wound margin tissue from the MAT2A LOF and control groups, and suggested that Mat2a deficiency led to enhanced interactions between pericytes and macrophage subsets. The ligand–receptor pairs included Ccl4-Ccr5, Csf1-Csf1r, Il6-(Il6r+Il6st), C3-C3ar1, and Angptl4-Sdc4 pairs, with several of these ligands reported to be associated with aging risk26,27,28,29 (Fig. 4A), indicating a direct association between senescent pericytes and macrophages induced by reduced MAT2A abundance.
A Bubble map showing the interactions of selected ligand-receptor pairs between pericytes and macrophage subsets. The communication strengths of interacting molecule 1 in cluster 1 and interacting molecule 2 in cluster 2 were indicated by color gradients (blue, low level; red, high level). The P values were calculated with the CellChat one-sided permutation test and indicated by the circle size. B Top panel: The coculture workflow of pericytes with or without Mat2a knockdown and macrophages (bone marrow-derived macrophages). Bottom panel: RT-qPCR analysis of inflammatory signature genes in macrophages. In the contact coculture system, the macrophages were collected through magnetic bead cell sorting (MACS). The workflow was created with BioRender.com. C Heatmap representing the change direction of senescence associated secretion phenotype in pericytes within the wound margin of the indicated groups. D In vitro RT-qPCR verifying the expression of a subset of typical SASP factors in pericytes with or without Mat2a knockdown. E Bar plots showing the Rcm values across a wide range of rank cutoffs (10%-100%) for pericytes within the wound margin of the MAT2A LOF group and the control group. The labels A1-A3 and B1-B3 represent the sample numbers within the groups. F Violin plots depicting the estimated strength (left) and fraction (right) of macrophage-derived mitochondria in pericytes predicted by MERCI between the MAT2A LOF group (n = 154 cells) and control group (n = 184 cells). G In vitro coculture of GFP+ pericytes and mitoDsRed+ macrophages immunostained with β-actin (white) to visualize the membrane boundaries of the two cell types, emphasized with high magnification. Arrows indicate transferred mitoDsRed+ mitochondria in pericytes. Scale bar, 10 μm.For the violin-box plots in (F), the centerlines indicated the medians. The box limits indicated the first and third quartiles. The whiskers indicated the maxima and minima. Data in the bar plots were shown as mean ± SD. n = 3 biologically independent samples (B, D, G). Statistical significance was determined using one-way ANOVA with Tukey’s multiple comparisons test (D) and two-tailed unpaired t test (B, F, G). Source data are provided as a Source Data file.
To determine how senescent pericytes affect infiltrating macrophages, a cocultured assay of pericytes and bone marrow-derived macrophages was performed. When the two types of cells were seeded separately in the upper and lower chambers of a coculture system, macrophages exposed to Mat2a-knockdown pericytes exhibited upregulation of proinflammatory signature genes (Fig. 4B), suggesting a potential paracrine regulation pathway of pericytes toward macrophages. Consistent with these observations, in the expression matrix of scRNA-seq, the loss of Mat2a resulted in a subset of increased typical senescence-associated secretory phenotype (SASP) factors in pericytes within the wound margin (Fig. 4C). The increased expression patterns of several of these SASP factors were further verified in vitro (Fig. 4D).
Interestingly, we also noted that when macrophages were cocultured with pericytes in a contact manner, there was a more pronounced upregulation of inflammatory signature genes in macrophages induced by senescent pericytes (Fig. 4B and Supplementary Fig. S4F), suggesting potential mechanisms besides paracrine pathway through which senescent pericytes influence macrophage behavior. Considering the impaired mitochondria observed in pericytes (Fig. 3I–K), we were concerned about recent studies which have highlighted the significant role of mitochondrial transfer in tissue repair processes. Damaged cells often struggle to maintain normal energy metabolism owing to mitochondrial dysfunction; however, receiving healthy mitochondria from neighboring cells can restore their functionality and promote repair mechanisms30,31. We therefore investigated whether there is a transfer of mitochondrial between macrophages and pericytes. In single-cell analysis of Mat2a deletion in vivo, we identified distinct signals indicative of mitochondrial transfer in group A1 (40–60%) and group A3 (50–60%) on the basis of parameters established by the MERCI algorithm (top rank 50%, Rcm > 1)32 (Fig. 4E). Following Mat2a deletion in pericytes, there was a notable increase in mitochondrial transfer from macrophages to pericytes (Fig. 4F). Immunostaining and live cell imaging of cocultures revealed a visual localization of macrophage-derived mitochondria within pericytes following Mat2a knockdown (Fig. 4G and Supplementary movie 1). Mitochondrial function is essential for the M2 polarization of macrophages, and M2 macrophages exhibit greater plasticity and are prone to repolarization toward an inflammatory M1 state when their metabolism is altered33. This may account for the more pronounced upregulation of inflammatory genes in macrophages following the transfer of mitochondria to senescent pericytes under direct contact.
In conclusion, these data imply that senescent pericytes induced by downregulated MAT2A affects macrophages through a secretory phenotype and enhanced intercellular mitochondrial transfer.
HMGCS1 mediates the moonlighting function of MAT2A in the regulation of senescence
Given that MAT2A is a crucial enzyme in SAM synthesis within the methionine cycle, how it governs the senescence of pericytes has emerged as an important proposition. Although we could not detect sufficient amount of SAM via metabolic analysis, we observed that the important derivatives of SAM were reduced follow Mat2a knockdown (Supplementary Fig. S5A), indicating the impaired metabolic pathway of MAT2A. Thus, we wondered whether the canonical enzymatic activity of MAT2A is required for its role in pericyte senescence. We transfected wild-type (WT) or enzyme-dead mutant (MUT1) version of Mat2a or replenished SAM into pericytes with endogenous Mat2a knockdown (Supplementary Fig. S5B). To our surprise, transfection of either WT or mutant Mat2a, but not SAM, could prevent the impaired viability induced by endogenous Mat2a knockdown (Supplementary Fig. S5C, D). Consistently, reconstitution of either WT or mutant Mat2a, but not SAM, prevented pericyte senescence caused by Mat2a knockdown (Fig. 5A, B), and could normalize mitochondrial respiration and cellular ATP levels (Fig. 5C–E). Additionally, we employed two allosteric inhibitors of MAT2A, PF-9366 and AG-270, to endogenously inhibit the metabolic function of MAT2A. No statistical difference in the proportion of senescent pericytes before or after treatment with the inhibitors was detected (Supplementary Fig. S5E). Our data presented herein suggest that the mechanism by which MAT2A downregulation induces pericyte senescence depends on its potential moonlighting functions.
A Effect of endogenous Mat2a knockdown followed by restoration of Mat2a WT, MUT1 or SAM (500 μM) on pericyte senescence, as determined by SAHF formation (H3K9me3 staining) and SA-β-gal staining (n = 3). B Western blot assessment of the expression levels of P21 and Lamin B1 in the indicated pericytes. C–E OCR measurement, maximal respiration analysis and cellular ATP assessment of pericytes following endogenous Mat2a knockdown with Mat2a WT, MUT1 or SAM (500 μM) restoration (n = 3). F Scheme displaying the procedure used for identifying the specific targets of MAT2A through proteomic and IP-MS analysis. The workflow was created with BioRender.com. G Heatmap showing the change direction of differential proteins in pericytes with or without Mat2a knockdown. H Display showed the differentially regulated proteins, categorized per known or predicted function(s), literature and sequence similarity. Circle size was proportional to the number of differentially expressed proteins. I Intersection of the results from the proteomics and IP-MS analyses. J Scheme displaying the HMGCS1-mediated MVA pathway. K IP and WB analyses showing the interaction of MAT2A and HMGCS1 in 293T cells with indicated transfections. L In vitro binding analysis of MAT2A and HMGCS1 with GST pull-down assays. M Design of MAT2A and HMGCS1 truncations. N IP and WB analysis representing the interactions between Flag-tagged truncated MAT2A and His-tagged PRMT1 proteins in 293T cells. O IP and WB analysis representing the interactions between His-tagged truncated HMGCS1 and Flag-tagged MAT2A proteins in 293T cells. P Molecular docking showing the interaction between MAT2A truncation (slate) and HMGCS1 truncation (cyan). Q Docked positions of MAT2A and HMGCS1 and design of the mutations of binding sites between MAT2A and HMGCS1. R IP and WB analysis of the interactions between FLAG-tagged MAT2A mutation (MUT2) and His-tagged HMGCS1 mutation in 293T cells. Data were shown as mean ± SD. n = 3 biologically independent samples (A, C, D, E). Statistical significance was determined using one-way ANOVA with Tukey’s multiple comparisons test (A, D, E). n.s. no significance. Source data are provided as a Source Data file.
To explore potential targets of MAT2A in pericytes, we conducted label-free proteomic analysis and immunoprecipitation-mass spectrometry (IP-MS) assay (Fig. 5F). A total of 454 differentially expressed proteins were identified in the Mat2a knockdown group compared with the control group (fold changeå 1.5; Fig. 5G). Notably, the enriched biological process terms included aging, regulation of oxidative stress, inflammatory response, wound healing, and blood vessel development (Fig. 5H). We subsequently integrated the differentially expressed proteins identified through proteomic analysis with MAT2A-interacting proteins from the IP-MS assay, and found that 3-hydroxy-3-methylglutaryl-coenzyme A synthase 1 (HMGCS1) was downregulated following Mat2a knockdown (Fig. 5I). The endogenous interaction between MAT2A and HMGCS1 in pericytes was also verified (Supplementary Fig. S5F). HMGCS1 is a key regulator in the mevalonate (MVA) pathway, which is involved in maintaining cholesterol homeostasis as well as ubiquinone synthesis34,35 (Fig. 5J). When Hmgcs1 was exogenously knocked down (Supplementary Fig. S5G) or treated with the MVA pathway inhibitors rosuvastatin and simvastatin, cell viability was impaired, accompanied by observable characteristics of cellular senescence (Supplementary Fig. S5H–J). These results suggest that HMGCS1-mediated MVA pathway may be a potential downstream target of MAT2A in pericytes.
Subsequently, coimmunoprecipitation (co-IP) assays revealed that MAT2A coimmunoprecipitated with HMGCS1, and vice versa (Fig. 5K). Glutathione S-transferase (GST) pull-down assays indicated that MAT2A directly interacts with HMGCS1 (Fig. 5L). Further molecular mapping suggested that the middle domain (DM: residues 121–250) was the main fragment of MAT2A responsible for binding to HMGCS1, and the MAT2A-binding fragment in HMGCS1 was located in the N-terminus (△N: residues 1–186) (Fig. 5M–O). Moreover, in silico docking indicated that amino acids 134, 141, 147, 149, and 169 of MAT2A interact with amino acids 17, 19, 79, 95, and 141 of HMGCS1 (Fig. 5P, Q). Therefore, we mutated these binding sites between MAT2A and HMGCS1, and found that the interactions between them were abolished by MAT2A-binding site mutations (Flag-MAT2A-MUT2) or HMGCS1-binding site mutations (His-HMGCS1-MUT), simultaneously or separately (Fig. 5R). These findings indicate that MAT2A might regulate cell fate by binding to HMGCS1.
MAT2A stabilizes HMGCS1 via OTUB1-mediated deubiquitination
To further elucidate how MAT2A binds to and regulates HMGCS1 expression, we transfected either the WT or binding-sites mutant (MUT2) version of Mat2a into pericytes with endogenous Mat2a knockdown. Western blotting revealed that HMGCS1 protein levels were restored only following transfection with Mat2a-WT but not with the MUT2 variant, and MAT2A with binding capacity maintained HMGCS1 stability in the presence of the protein synthesis inhibitor cycloheximide (CHX) (Fig. 6A, B). Interestingly, the reduction in HMGCS1 levels induced by Mat2a knockdown was reversed upon treatment with the proteasome inhibitor MG132, indicating that MAT2A regulates HMGCS1 stability through a proteasomal degradation pathway (Fig. 6C). Subsequently, we identified conserved ubiquitination sites on HMGCS1 using the BioGRID database (https://thebiogrid.org/) (Supplementary Fig. S6A). Consistent with these observations, HMGCS1 ubiquitination was enhanced by Mat2a downregulation and reversed by transfection of WT Mat2a but not the MUT2 variant (Fig. 6D), demonstrating that MAT2A regulates HMGCS1 expression by modulating its ubiquitination.
A HMGCS1 expression levels in pericytes with Mat2a knockdown followed by transfection of Mat2a WT or MUT2. B HMGCS1 expression levels in pericytes treated with cycloheximide (CHX, 100 μg/ml) for the indicated times (top) and relative HMGCS1 protein levels (bottom). C HMGCS1 expression levels in Mat2a-knockdown pericytes treated with or without 10 μM MG132 for 8 h. D Ubiquitination of HMGCS1 in pericytes with the indicated transfections and treatment with 10 μM MG132 for 8 h. E Identification of ubiquitination related modification factors from IP/MS data. HMGCS1 expression levels in pericytes following Otub1 knockdown with or without WT restoration. The workflow was created with BioRender.com. F Ubiquitination of HMGCS1 in 293T cells with transfection of OTUB1 or the indicated mutant and treatment with 10 μM MG132 for 8 h. G Co-localization analysis of MAT2A, OTUB1 and HMGCS1 by immunofluorescence staining in pericytes. H Binding analysis of HMGCS1 and OTUB1 following MAT2A transfection or not in 293T cells treated with 10 μM MG132 for 8 h. I Ubiquitination of HMGCS1 in 293T cells with the indicated transfection of OTUB1 and MAT2A and treatment with 10 μM MG132 for 8 h. J Binding analysis of HMGCS1 and OTUB1 following MAT2A knockdown or not in 293T cells treated with 10 μM MG132 for 8 h. K Ubiquitination of HMGCS1 in 293T cells with the indicated transfection of OTUB1 and knockdown of MAT2A and treatment with 10 μM MG132 for 8 h. L Co-localization analysis of OTUB1 and HMGCS1 following Mat2a knockdown by immunofluorescence staining in pericytes. Data were shown as mean ± SD. n = 3 biologically independent samples (B). Statistical significance was determined using two-way ANOVA with Tukey’s multiple comparisons test (B). n.s. no significance. Source data are provided as a Source Data file.
Given the inability of MAT2A to directly regulate protein ubiquitination, we hypothesized that the HMGCS1 ubiquitination regulated by MAT2A was mediated by E3 ligases or deubiquitinases. Among the same identified MAT2A-interacting proteins, we also detected several regulators of ubiquitination, among which only OTUB1 expression showed a potent effect on HMGCS1 degradation (Fig. 6E and Supplementary Fig. S6B, C). Western blotting revealed that WT OTUB1, but not the enzyme-inactivated mutant, effectively reduced HMGCS1 ubiquitination (Fig. 6F). Immunofluorescence staining showed that MAT2A, HMGCS1 and OTUB1 were colocalized in the cytoplasm (Fig. 6G). GST pull-down assays indicated that OTUB1 could directly bind to MAT2A and HMGCS1 (Supplementary Fig. S6D, E). These results suggest that the MAT2A-interacting protein OTUB1 can deubiquitinate HMGCS1.
Importantly, MAT2A expression enhanced the interaction between OTUB1 and HMGCS1 (Fig. 6H), resulting in reduced OTUB1-dependent ubiquitination of HMGCS1 (Fig. 6I). In contrast, endogenous knockdown of MAT2A resulted in decreased binding of OTUB1 to HMGCS1 (Fig. 6J), accompanied by increased HMGCS1 ubiquitination (Fig. 6K). Immunofluorescence staining further demonstrated that Mat2a knockdown diminished the colocalization of OTUB1 and HMGCS1 (Fig. 6L). In summary, our findings indicate that MAT2A enhances the binding of OTUB1 to HMGCS1, thereby reducing HMGCS1 ubiquitination levels and improving its stability.
MAT2A deficiency affects coenzyme Q synthesis through HMGCS1 in pericytes
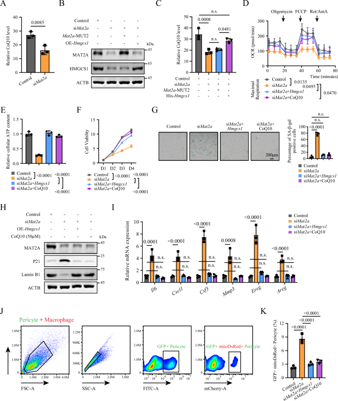
Subsequently, we aimed to investigate how HMGCS1 mediates the regulation of pericyte senescence by MAT2A. The aforementioned data indicated that Mat2a knockdown resulted in impaired mitochondrial respiration and cell senescence. Given that coenzyme Q (CoQ), a crucial product of the HMGCS1-mediated MVA pathway, serves as an indispensable electron carrier within the mitochondrial respiratory chain, we wondered whether MAT2A influences CoQ synthesis through HMGCS1. We found that Mat2a knockdown significantly reduced intracellular CoQ levels (Fig. 7A). Restoration of Hmgcs1 following endogenous Mat2a knockdown, rather than the binding-site mutant of Mat2a, effectively restored intracellular CoQ levels (Fig. 7B, C). However, disruption of the metabolic function of MAT2A via allosteric inhibitors did not affect CoQ levels in pericytes (Supplementary Fig. S7A), indicating that MAT2A regulates CoQ levels through its moonlighting functions.
A Cellular CoQ levels in pericytes with Mat2a knockdown. B MAT2A and HMGCS1 expression levels in pericytes with the indicated transfections. C Cellular CoQ levels in pericytes with Mat2a knockdown followed by transfection of Mat2a MUT2, Hmgcs1, or not. D OCR measurement in pericytes with Mat2a knockdown followed by transfection of Hmgcs1, or CoQ (TargetMol, USA, T2796) restoration. E, F ATP assessment and cell viability in pericytes with Mat2a knockdown followed by transfection of Hmgcs1, or CoQ restoration. G SA-β-gal staining in pericytes with Mat2a knockdown followed by transfection of Hmgcs1, or CoQ restoration. H Expression levels of P21 and Lamin B1 in pericytes subjected to the indicated treatments. I RT-qPCR analysis showing the expression levels of typical SASP components in pericytes subjected to the indicated treatments. J, K MitoDsRed+ macrophages were co-cultured with GFP+ pericytes following the indicated treatment. GFP+ MitoDsRed+ pericytes were quantified via flow cytometry (J), as summarized in (K).Data were shown as mean ± SD. n = 3 biologically independent samples (A, C–G, I, K). Statistical significance was determined using two-tailed unpaired t test (A), one-way ANOVA with Tukey’s multiple comparisons test (C–E, G, I, K) and two-way ANOVA with Tukey’s multiple comparisons test (F). n.s. no significance. Source data are provided as a Source Data file.
We subsequently observed that restoration of either Hmgcs1 or CoQ effectively mitigated the impaired mitochondrial respiration and ATP synthesis resulting from Mat2a knockdown (Fig. 7D, E). Consistent with this mitochondrial status, reconstitution of Hmgcs1 or CoQ enhanced cellular proliferation capacity (Fig. 7F), prevented the senescence phenotype induced by Mat2a knockdown (Fig. 7G, H), and reduced mRNA levels of SASP factors (Fig. 7I). Besides, flow cytometry assay demonstrated that, compared with Mat2a knockdown alone, restoration with Hmgcs1 or CoQ following Mat2a knockdown in pericytes significantly diminished mitochondrial transfer from macrophages (Fig. 7J, K).
When pericytes restored with either Hmgcs1 or CoQ were co-cultured with macrophages, the levels of inflammatory signature genes in these macrophages were comparable to that observed in the control group, regardless of whether they were cultured under direct or indirect contact conditions (Supplementary Fig. S7B, C). These results indicate that the downregulation of MAT2A affects CoQ levels via HMGCS1, impairs mitochondrial respiratory capacity, induces pericyte senescence, and further promotes inflammatory polarization in macrophages during their interaction.
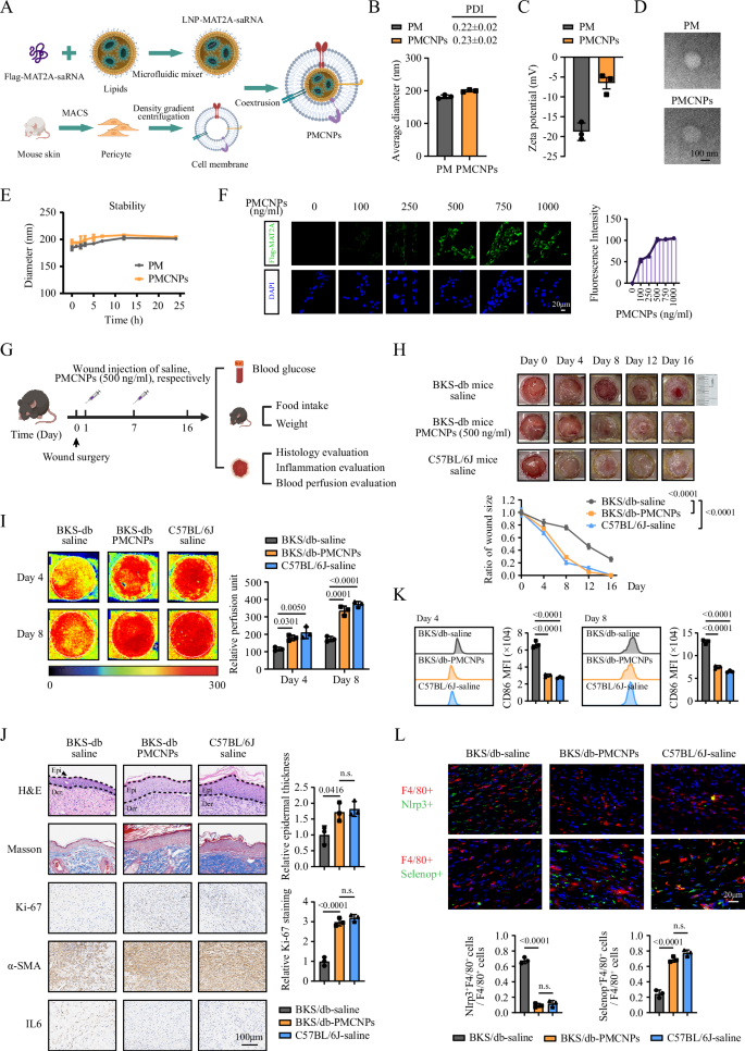
Delivering MAT2A self-amplifying RNA (saRNA) to pericytes prevents cell senescence and promotes wound regeneration
Recognizing the critical role of intact MAT2A in ameliorating the inflammatory regulation of macrophages influenced by senescent pericytes, we investigated a biomimetic nanoparticle therapeutic approach aimed at targeting pericytes to facilitate wound regeneration. We employed saRNA to mediate the sustained expression of MAT2A and encapsulated the pericyte membrane onto saMAT2A-loaded lipid nanoparticles for targeted delivery36,37 (Fig. 8A). Compared to pericyte membrane vesicles, the hydrodynamic diameter of pericyte membrane-coated nanoparticles (PMCNPs) increased by approximately 18 nm, accompanied by an elevated Z-potential (Fig. 8B, C), indicating successful encapsulation of the LNP-saRNA complex within the pericyte membrane. Transmission electron microscopy (TEM) imaging confirmed that the PMCNPs exhibited a uniform “core-shell” morphology (Fig. 8D). Following long-term storage at room temperature, the PMCNPs exhibited satisfactory stability (Fig. 8E). The dose-effect relationship between PMCNPs and pericytes was subsequently examined, and it was determined that saMAT2A administered at a concentration of 500 ng/ml could effectively maximize MAT2A expression in pericytes within a 24-h period (Fig. 8F), with this dose maintaining stable expression for at least one-week post-treatment (Supplementary Fig. S8A). Upon administration to wound-derived cells, PMCNPs displayed commendable efficiency in delivering specifically to pericytes, although weak signals for MAT2A expression were noted in both fibroblasts and endothelial cells as well (Supplementary Fig. S8B). Notably, mitochondrial respiration and ATP levels in DW-derived pericytes were diminished compared to those in NDW-derived counterparts; however, these levels were significantly restored following MAT2A delivery via PMCNPs (Supplementary Fig. S8C, D). Furthermore, treatment with PMCNPs improved the senescence phenotype observed in DW-derived pericytes (Supplementary Fig. S8E).
A Construction schematic diagram of the PMCNPs. The diagram was created with BioRender.com. B, C Determination of the average diameter and zeta potential of PMCNPs. D Transmission electron microscopy images of purified PMCNPs. E Detection of the stability of PMCNPs. F Determination of the appropriate dose of PMCNPs for maximum stable expression within 24 h. G Scheme displaying the administration of PMCNPs in the mouse wound model. The diagram was created with BioRender.com. H Representative images of cutaneous wounds of mice on days 0, 4, 8, 12, and 16 after wound model generation by surgical excision. Ratio of wound sizes were quantified by using ImageJ software and were calculated by the percentages of wound closure compared to day 0 wound size. n = 3 mice for sampling at the indicated time points. I Representative blood perfusion images and statistical analysis of wound at days 4 and 8 after surgery. J Cutaneous wound sections were subjected to H&E and Masson’s trichrome staining, and IHC staining for Ki-67, α-SMA, and IL6 was performed. Samples were collected at day 8 after wound model generation. Scale bar, 100 μm. K Flow cytometry analysis of macrophage infiltration in cutaneous wounds on days 4 and 8. The representative histogram depicted the levels of F4/80 + CD86+ cells in cutaneous wounds from these groups. Statistical analysis revealed the mean fluorescence intensity (MFI) of CD86. L Representative immunofluorescence images and analysis demonstrating macrophage infiltration in cutaneous wound tissues on day 8. Scale bar, 20 μm.Data were shown as mean ± SD. n = 3 biologically independent samples (B, C, E, F, I–L). Statistical significance was determined using one-way ANOVA with Tukey’s multiple comparisons test (I–L) and two-way ANOVA with Tukey’s multiple comparisons test (H). Source data are provided as a Source Data file.
To further validate the feasibility and safety of this targeted delivery strategy in vivo, we administered PMCNPs at specified intervals during the observation period following wound modeling procedures (Fig. 8G). Our findings revealed that diabetic wounds treated with PMCNPs exhibited significantly accelerated healing rates comparable to those of non-diabetic wounds, while also demonstrating enhanced blood perfusion within the affected areas (Fig. 8H, I). It was also found that PMCNPs treatment could significantly reduce the P21 expression level of pericytes in diabetic wound (Supplementary Fig. S8F). Histological analyses indicated thicker epidermal layers, an increased collagen volume fraction, a higher proportion of Ki-67-positive cells, augmented α-SMA expression levels, along with less accumulation of pro-inflammatory factor IL6 within treated tissues compared to controls (Fig. 8J and Supplementary Fig. S8G). Flow cytometry assays further illustrated that CD86 marker intensity—indicative of pro-inflammatory macrophage activity—in diabetic wounds subjected to PMCNP treatment was reduced relative to untreated diabetic groups (Fig. 8K). Immunofluorescence staining corroborated these findings by revealing decreased numbers of proinflammatory macrophages alongside an increase in anti-inflammatory macrophages on day 8 in the PMCNP treatment group (Fig. 8L). Importantly no significant alterations were detected in blood glucose levels or metrics such as food intake or body weight attributable directly to PMCNPs intervention (Supplementary Fig. S8H–J). Additionally, we found that there were no significant changes in white blood cell count (WBC), red blood cell (RBC) count, and platelet (PLT) count between groups. The concentrations of serum creatinine (Scr), alanine aminotransferase (ALT), and aspartate aminotransferase (AST) were measured to assess kidney and liver toxicity, with the results showing no adverse effects on these organs (Supplementary Fig. S8K). And no marked histological changes were observed in the lung, heart, kidney, liver, muscle, and spleen (Supplementary Fig. S8L), indicating the safety of PMCNPs. These results suggest that pericyte membrane-coated lipid nanoparticles loading saMAT2A represent a promising strategy to alleviate pericyte senescence and ameliorate chronic inflammation associated with impaired wound healing.
Discussion
In the early stage following skin injury, the presence of proinflammatory M1 macrophages is advantageous for pathogen clearance. However, during the repair phase, the transition to anti-inflammatory M2 macrophages is essential for successful wound regeneration. In contrast, diabetic wounds are typically characterized by a predominance of M1 macrophages, which significantly contributes to their chronic nature20,38. As is known, macrophages in skin wounds primarily originate from infiltrating monocytes. Blood-derived monocytes are rapidly recruited to the wound site and differentiate into macrophages with various phenotypes in response to microenvironmental factors39. We previously elucidated the intricate metabolic microenvironment of diabetic wounds and identified the inductive effect of the metabolite phenylpyruvate on inflammatory macrophages14. However, the origins of the complex metabolic abnormalities in diabetic wounds remain poorly understood, as does their impact on infiltrating macrophages. In our study, we characterized the metabolic regulatory network in diabetic wounds and discovered that Mat2a expression, which was downregulated in pericytes, was significantly negatively correlated with M1 macrophage infiltration.
Pericytes are multipotent cells that wrap around the walls of capillaries and play crucial roles in the repair of various tissues by meditating processes such as cell migration, regeneration, and signaling40. They can initiate the chemotactic migration of interstitial neutrophils and macrophages to the site of tissue injury, which serve as a ‘highway’ for the rapid migration of extravasated cells of innate immune system along blood vessels, thereby regulating local inflammation following tissue injury41,42. Herein, we observed that pericyte-specific deletion of Mat2a in wounds led to delayed wound healing, which was accompanied by increased infiltration of inflammatory macrophages. Single-cell sequencing analysis further revealed that Mat2a-deficient pericytes exhibited senescent characteristics, which was also validated in vitro, and compelling evidence indicated enhanced interactions between senescent pericytes and inflammatory macrophages. These findings suggest that the persistent inflammatory polarization of macrophages in diabetic wounds is not only intrinsic but also influenced by the complex metabolic environment. The trained immunity of infiltrating macrophages driven by such senescent pericytes might be a key pathological factor in the chronic inflammation of diabetic wounds. Moreover, pericytes serve as a critical component of angiogenesis, and in vivo experiments revealed that blood perfusion in wounds in the Mat2a-deficient group was reduced, suggesting that MAT2A downregulation in pericytes may have a potential pathogenic relationship with microcirculation disturbance observed in diabetic wounds, which is worthy of further study.
In the process of wound healing, senescence is heterogenous. Senescent cells are induced and necessary for optimal cutaneous wound healing in a p16-3MR mouse model43. Notably, this study highlights that senescent cells are present only transiently during tissue repair, in contrast to the persistent presence of senescent cells in aged or chronically damaged tissues. However, another study demonstrates that p16high cells constitute 0.5% of cells in the wounds and are primarily fibroblasts and endothelial cells, and p21high cells were at least ten times more abundant than p16high cells. Clearance of p21high cells accelerates wound healing44. These finding reveal the divergent roles of senescent cells in cutaneous wound healing. By contrast, our study focuses on the mechanism of MAT2A-related metabolic senescence of pericytes in diabetic chronic wounds and the potential mechanism of its stimulation of inflammatory macrophages.
MAT2A functions as a crucial enzyme in the methionine cycle, with its product SAM serving as an important methyl donor for various cellular processes45. Recent discrepant perspectives have indicated that methionine metabolism is linked to the aging process. The inhibition of methionine metabolism may mitigate age-related damage and significantly enhance muscle function46. Conversely, the inhibition of methionine catabolism can be exploited as a pro-senescence strategy in conjunction with senolytic agents to treat liver cancer47. These studies indicate that methionine metabolism plays distinct roles in cellular senescence across various disease states. Importantly, our study revealed that senescent pericytes induced by Mat2a knockdown was contingent upon the downregulation of intact MAT2A rather than the disruption of its metabolic function, meaning that MAT2A has an unreported moonlighting function in regulating senescence.
The MVA pathway in eukaryotic organisms is responsible for the synthesis of ubiquinone, sterols, isoprenoids, and dolichols, which are essential for a variety of cellular functions, encompassing membrane integrity, signaling, post-translational modification, and energy homeostasis48,49. Age-related abnormalities in the MVA pathway contribute to meiotic defects and aneuploidy in oocytes50. HMGCS1 is one of the rate-limiting enzymes in the MVA pathway. Previous studies have shown that HMGCS1 can upregulate unfold protein response (UPR) downstream components, protect mitochondria and the ER from stress damage51, and also participate in regulation of psoriasis-like inflammation52, suggesting that HMGCS1-mediated MVA pathway may be involved in senescence induced by mitochondrial stress. Herein, we demonstrated that MAT2A can recruit the deubiquitinating enzyme OTUB1 to regulate the ubiquitination level and stability of HMGCS1. Consequently, downregulation of MAT2A in pericytes is associated with reduced HMGCS1 levels, which impacts mevalonate (MVA) pathway-mediated ubiquinone synthesis, ultimately leading to impaired mitochondrial respiration and the induction of cellular senescence.
Interestingly, we observed that co-culturing senescent pericytes with macrophages in direct contact more significantly upregulated the expression of inflammatory signature genes in macrophages. Further investigation revealed that senescent pericytes can acquire mitochondria derived from macrophages. Mitochondrial transfer plays a critical role in tissue repair. Damaged cells with mitochondrial dysfunction can restore their mitochondrial function by acquiring healthy mitochondria from neighboring cells, thereby facilitating cell repair and regeneration30,53,54. The modalities of mitochondrial transfer encompass tunnelling nanotubes (TNTs) and/or connexin 43 (Cx43)-mediated gap junctional channels (GJCs), extracellular vesicles, and the release and capture of free mitochondria. Contact interactions between senescent pericytes and macrophages might involve one or more of these interactions. Although we are unable to discern whether pericytes actively or passively accept exogenous mitochondria, the collaboration between different cellular components during wound regeneration is commendable. However, this intercellular rescue appears to be fruitless; on the one hand, mitochondrial transfer occurs in only a subset of pericytes, and on the other hand, the synthesis of the mitochondrial electron carrier coenzyme Q in pericytes is impaired, resulting in an inability for the acquired mitochondria to function normally. The ultimate outcome is that MAT2A downregulation-induced pericyte senescence leads to persistent inflammatory polarization of infiltrating macrophages through the secretion of SASP factors and the acquisition of mitochondria from these macrophages.
Considering the importance of methionine metabolism and the relationship between intact MAT2A and pericyte senescence, a feasible strategy is to achieve MAT2A replenishment targeting pericytes. Compared with conventional mRNA techniques, saRNA-based technology is considered a more advanced form of RNA therapy, owing to its lower dosage requirements, relatively fewer side effects, and prolonged therapeutic effects. It is extensively utilized in the development of vaccines for cancer and infectious diseases55,56,57,58. The efficacy of RNA therapeutics in targeting specific sites and maintaining stable functionality is critically dependent on the delivery vectors employed. Among these, lipid nanoparticles represent the most rapidly advancing category of drug delivery systems, characterized by excellent biocompatibility, substantial payload capacity, and high bioavailability59. Furthermore, modifications to synthetic nanoparticles using natural cell membrane materials have demonstrated enhanced cellular targeting capabilities while also reducing susceptibility to clearance by the immune surveillance system60,61. In this study, we developed pericyte membrane-coated lipid nanoparticles loaded with saMAT2A. The PMCNPs exhibited robust targeting capabilities towards pericytes and demonstrated a stable MAT2A expression, effectively ameliorating the senescence phenotype of diabetic pericytes to some extent. In a diabetic mouse wound model, PMCNPs significantly enhanced regenerative processes, mitigated persistent inflammatory macrophage infiltration in diabetic wounds, and contributed positively to the recovery of microcirculation. However, the wound size in this currently employed mouse wound model is controllable, and for clinically complex diabetic wound defects, the dose estimation and biodistribution of these PMCNPs still need to be further explored.
Limitations of the study
This study elucidates the role of MAT2A downregulation in pericytes within diabetic wounds, highlighting its moonlighting functions in inducing cellular senescence and subsequently influencing the inflammatory polarization of infiltrating macrophages (Fig. 9). However, the underlying mechanisms governing MAT2A downregulation remain to be understood. Furthermore, microcirculatory angiogenesis is also essential for wound regeneration. It is worthwhile to evaluate the role of MAT2A downregulation in pericytes during angiogenesis in the future.
Harmonious cellular communication and cooperation, as well as efficient transformation of cell phenotypes, are indispensable for wound regeneration. MAT2A downregulation mediated pericyte senescence in a moonlighting manner, which induced the infiltration of inflammatory macrophages in diabetic wounds. This discovery provides an saRNA-based strategy targeting senescent pericytes for wound healing. The diagram was created with BioRender.com.
Methods
Human sample collection
This study was approved by the Research Medical Ethics Committee of the First Affiliated Hospital of Sun Yat-sen University and was done in accordance with the declaration of Helsinki. All patients were enrolled and followed at the department of Burn and Plastic Surgery, the First Affiliated Hospital of Sun Yat-sen University. The written informed consent was obtained from all subjects. The criteria for sample collection were as described in previous studies14. Non-diabetic wound samples were collected from five individuals (three man and two women, aged 50–75 years), and diabetic wound samples were collected from five individuals (four man and one woman, aged 55–75 years). The samples were fixed and embedded in paraffin after collection.
In vivo wound model
Experiments involving animals received approval from the Animal Research Committee of the First Affiliated Hospital of Sun Yat-sen University (Reference number: [2024]185), and abided by the ARRIVE guidelines. C57BL/6J, BKS/db, Mat2aem1Cflox/Gpt, and Cspg4em1Cin(CreERT2-P2A)/Gpt female mice were purchased from GemPharmatech (Nanjing, China). The wound model was constructed when the mice were 10 weeks old. To induce Cre recombinase activity, tamoxifen was dissolved in sterilized corn oil and protected from light. Before wound modeling, tamoxifen was administered by intraperitoneal injection at a dose of 100 mg/kg for 7 consecutive days at the same time point. TAM-treated Cre-; Mat2a flox/flox mice were used as the control group. All animals were housed in specific pathogen-free environments with a 12-h light/dark cycle at a temperature of 20–22 °C with 40–70% humidity, and provided unrestricted access to food and water. All the mice were randomized before wound modeling. Each group consists of 12 mice. At each time point, 3 mice were randomly selected for sampling. The standardized protocol and documentation approach for the murine wound model were consistent with those outlined in previous study14. Ratio of wound sizes were quantified by using ImageJ software and were calculated by the percentages of wound closure compared to day 0 wound size. Skin samples were collected and stored at −80 °C if they were not utilized immediately. The investigators were blinded to the group allocation during the experiment and outcome assessment.
Murine pericyte isolation and cell culture
Pericytes were isolated from mouse skin. Briefly, the skin tissue was thoroughly washed in PBS and manually dissected into small pieces. The tissue suspension was subsequently incubated with collagenase IV (2 mg/ml), DNase I (0.5 mg/ml), and hyaluronidase (0.002 mg/ml) for 2 h at 37 °C on a shaker. Single-cell suspensions were obtained by sequentially passing the cell mixture through 70 µm and 40 µm filters. Endothelial cells were depleted using microbeads coated with an anti-CD31 antibody (Miltenyi Biotech) following the manufacturer’s protocol. The remaining cells were further purified with microbeads coated with an anti-NG2 antibody. The isolated pericytes were cultured in specialized pericyte media containing 1% pericyte growth supplement, 2% fetal bovine serum (FBS), and 1% penicillin-streptomycin, and passaged to new dishes once the adherent colonies reached ~70–80% confluence. The isolated pericytes were characterized by flow cytometry prior to use. The primary cultured pericytes used in all the experiments were between passages 2 and 5. Bone marrow-derived macrophages (BMDMs) were cultured following the established protocols outlined in our previous studies14. BMDMs were cultured in DMEM containing 20 ng/mL macrophage colony stimulating factor (Novoprotein, CB34). HEK293T cell line was purchased from the American Type Culture Collection and cultured following the manufacturer’s instructions. All of these cells were verified to be free from mycoplasma contamination.
Single-cell RNA sequencing
Sample collection, cell isolation and scRNA-seq
Wound margin tissues from Mat2a−/− and wild-type mice (n = 3) were collected and digested for subsequent analysis. Cellular suspensions were loaded on a GemCode single-cell instrument, which generates single-cell Gel Bead-In-EMlusion (GEMs). The scRNA-seq libraries were constructed using 10X Genomics Chromium Next GEM single-cell 3’ reagent kits. Barcoded full-length cDNAs were reverse-transcribed from polyadenylated mRNA. Silane magnetic beads were used to remove leftover biochemical reagents and primers from the post GEM reaction mixture. The full-length barcoded cDNAs subsequently underwent PCR amplification to yield sufficient material for library construction. The final libraries were quantified prior to Illumina bridge amplification, with all the libraries sequenced via a 150-bp paired-end run on an Illumina sequencer. The data have been deposited in the GEO database under the accession code: GSE285719.
The raw reads of scRNA-seq in FASTQ format were processed to generate filtered gene expression matrixes and.bam files via CellRanger v8.0.0 (10X Genomics), adhering to default parameters and aligning with the mm10 reference genome. The Seurat R package (version 4.4.0) was utilized for quality control and scRNA data analysis. Cells expressing more than 200 genes and genes expressed in more than three cells were obtained for further investigation. Low-quality cells were excluded based on the following criteria: (1) <200 expressed genes, (2) >7500 expressed genes, and (3) >15% UMIs derived from mitochondrial DNA.
The scRNA-seq count data were log-normalized and scaled to 10,000 reads per cell using the NormalizeData function. The 2000 highly variable genes (HVGs) were identified in cells through the FindVariableFeatures function, followed by scaling and centering of gene expression levels with the ScaleData function. Principal component analysis (PCA) was performed on HVGs to reduce dimensionality via the RunPCA function. Subsequently, batch effects were removed, and the merged Seurat object was integrated using Harmony (version 1.2.0). To cluster and visualize cells in two-dimensional space using UMAP, the FindNeighbors and FindClusters functions were used at a clustering resolution of 0.7, and a total of 37 clusters were identified and visualized. Specific marker genes for each cluster were determined using the FindAllMarkers function with default parameters. Finally, cell clusters were annotated based on cluster-specific marker genes and canonical cellular markers from the CellMarker database (http://117.50.127.228/CellMarker/). Major cell types were extracted from the integrated dataset for further analysis, and the data were preprocessed in the same way as described above. Differentially expressed genes (DEGs) between two groups were determined via the FindMarkers function with the Wilcoxon Rank-Sum Test, with an average log2 fold change of 0.25, adjusted p value = 0.05, and min.pct = 0.1.
Trajectory and cell-cell communication analyses
The Monocle 2R package (version 2.32.0) was utilized to elucidate the cell trajectory. The normalized count and metadata information were utilized to create the CellDataSet object, followed by dimensionality reduction via the DDRTree method. To visualize the trajectory, the function ‘plot_cell_trajectory’ was executed.
To explore potential interactions between pericytes and other cell types, CellChat (version 1.6.1) was conducted with the mouse database (CellChatDB.mouse), utilizing default parameters and processes. The interaction strengths between pericytes and other cell types were visualized via netVisual_circle, while significant interactions of ligand-receptor pairs between pericyte and macrophage clusters were illustrated with netVisual_bubble.
SenCID and MERCI programs
To comprehensively investigate the proportion of senescent pericytes, we employed a recently developed machine learning-based program for senescent cell identification (SenCID)22. The raw count matrix of pericytes was extracted from the Seurat object and input into the SenCID program in Python. Senescent identity (SID) scores and recommendation indices of six SIDs were calculated.
To further evaluate mitochondrial transfer (MT) from macrophages to pericytes, the MERCI-mtSNP and MERCI programs were conducted32. The processed.bam and.bai files generated by CellRanger for each sample were input into the MERCI-mtSNP program to obtain MT_variants files. The MERCI R package was utilized to assess whether MT occurred.
Public database analysis
scRNA-seq data of non-healed DFU samples and healthy samples without diabetes mellitus were retrieved from the Gene Expression Omnibus (GEO) database (GSE165816). Low-quality cells were filtered out based on the following criteria: (1) <200 expressed genes, and (2) >30% UMIs derived from the mitochondrial genome. Following integration, data preprocessing was conducted in the same way as described above.
Bulk RNA-seq data of skin lesions from diabetic patients and healthy subjects were also obtained from the GEO database (GSE154556). DEGs between the skin lesions of diabetic patients and healthy controls were identified using the limma R package with thresholds of adjusted p-value < 0.05 and |log2Fold Change|>1. The CIBERSORT algorithm was employed to evaluate immune cell levels based on expression profiles. The inflammatory score was defined using the gene set termed ‘HALLMARK_INFLAMMATORY_RESPONSE’ from MSigDB62.
Plasmids and transfection
The plasmids utilized in this study were synthesized by Umine Biotechnology Co., Ltd. (Guangzhou, China). Transient transfection of the specified plasmid DNA was conducted using Lipofectamine 3000 (Invitrogen) in cells that were 80–90% confluent, maintained in serum-free Opti-MEM according to the manufacturer’s guidelines.
siRNA oligonucleotides were acquired from GenePharma Co., Ltd. (Suzhou, China). Briefly, siRNA (50 nM) was combined with 5 µl of Lipofectamine RNAi Max Transfection Reagent (Invitrogen), followed by the addition of 100 µl of Opti-MEM, and incubated for 20 min. The resulting mixture was then added to a six-well plate containing the cells. The specific target sequences are detailed in Supplementary Table 1.
Senescence-associated β-galactosidase (SA-β-gal) staining
SA-β-gal activity was assessed using Senescence β-Galactosidase Staining Kit (Beyotime). The cells were cultured in 6-well plates and subsequently processed. Following 15 min of fixation at room temperature, the plates were washed and incubated overnight with the staining working solution at 37 °C. Prior to observation under a light microscope, the cells were rinsed with 70% ethanol. The SA-β-gal signals were analyzed using Image Pro Plus software.
Coimmunoprecipitation and immunoblotting assays
For the coimmunoprecipitation assay, protein A/G magnetic beads were prepared according to the manufacturer’s instructions and incubated with appropriate dilutions of antibodies to form antibody-magnetic bead complexes. Whole cell extracts were prepared using co-IP lysate buffer (Beyotime) containing protease inhibitor cocktail (Selleck) for 20 min on ice and subsequently incubated with the above complexes overnight at 4 °C, followed by magnetic separation and sufficient washing, boiling in sample buffer, and sodium dodecyl sulfate-polyacrylamide gel electrophoresis (SDS-PAGE) analysis.
For immunoblotting assay, total cell proteins were extracted using RIPA lysis buffer supplemented with protease and phosphatase inhibitors. Protein lysates were quantified by the Bradford method and denatured at 100 °C. Subsequently, protein samples were separated by SDS-PAGE and transferred to 0.45 μm PVDF membranes (Merck Millipore) at 4 °C and a current of 350 mA for one hour. Following blocking with 5% skimmed milk, the membranes were incubated overnight at 4 °C with appropriately diluted primary antibodies, followed by incubation with horseradish peroxidase (HRP)-conjugated secondary antibodies at room temperature for one hour. The bands were visualized using an enhanced chemiluminescence (ECL) detection reagent on a MiniChrome chemiluminescence imager (SAGECREATION). The antibodies utilized in this study are listed in Supplementary Table 2, and the unprocessed scans of the Western blots are provided in the Source data.
In vivo ubiquitination assays
After 48 h of the indicated transfection, the cells were lysed in buffer (6 M guanidinium-HCl, 10 mM Tris-HCl (pH 8.0), 0.1 M Na2HPO4/NaH2PO4, 5 mM imidazole and 10 mM β-mercaptoethanol) for 1 h on ice, followed by exposure to Ni-NTA beads (Beyotime) according to the manufacturer’s instructions. Then beads were washed with Binding/Wash Buffer (10 mM Tris, 500 mM NaCl, 20 mM Imidazole, pH7.4). His-tagged proteins were then eluted by buffer (10 mM Tris, 500 mM NaCl, 500 mM Imidazole, pH7.4). The samples were analyzed using western blotting analysis.
RNA extraction and RT-qPCR
Total RNA was extracted using TRIzol reagent (Invitrogen) according to the manufacturer’s instructions. cDNA was synthesized from reverse transcription with the HiScript 1st Strand cDNA Synthesis Kit (Vazyme, R111). RT-qPCR assays were performed using the Real-time Fluorescent Quantitative PCR Kit (Vazyme, Q321) on an ABI7900HT Fast Real-Time PCR system (Applied Biosystems, CA, USA). Actb served as an endogenous control. The comparative Ct method (2−ΔΔCT) was employed to measure relative mRNA levels. The primers utilized in this study are listed in Supplementary Table 3.
Immunohistochemistry and immunofluorescence
The skin tissue slides were deparaffinized and rehydrated, followed by antigen retrieval. The skin tissues were blocked with 6% goat serum containing 0.1% Triton X-100 and 3% hydrogen peroxide (H2O2) in phosphate-buffered saline (PBS), and then incubated overnight at 4 °C with the appropriate antibodies. IHC staining was performed with horseradish peroxidase (HRP) conjugates and detected with 3,3’-diaminobenzidine (DAB). The staining evaluation was conducted by two independent pathologists, and the images were captured under a microscope (EVOS FL Auto Cell Imaging System, USA).
For immunofluorescence staining, the cells were cultured on 35 mm confocal dishes and subjected to the indicated treatments. After being washed with PBS, the cells were fixed in 4% paraformaldehyde for 15 min and subsequently permeabilized in 0.3% Triton X-100 for 10 min at room temperature. Following washing, the cells were blocked with 6% fetal goat serum for one hour before incubation with the indicated primary antibodies followed by fluorescently labeled secondary antibodies. Confocal images were acquired using a confocal microscope (Zeiss LSM880 with Airyscan), and image analysis was performed using Zen version 2.6 or ImageJ software.
Live cell imaging of mitochondrial transfer
Imaging was performed using Nikon CSU-W1 spinning disc confocal microscope. For live imaging, cells were maintained at 37 °C, 5% CO2 with an on-stage incubator. Pericytes and macrophages stably expressing the appropriate transgenes were mixed in a 1:2 ratio and seeded at an appropriate density directly onto the glass bottom dishes. Pericytes were co-cultured with macrophages for 7 h prior to the start of imaging for a duration ~16 h with a time interval of 10 min. The magnification ratio was ~×600.
Flow cytometry assay
Prior to surface staining with antibodies, the samples were incubated for 10 min with anti-mouse CD16/32 antibodies (Biolegend) to block Fc-γ receptors. The cells were subsequently stained on ice for 20 min using appropriate fluorochrome-conjugated antibodies specific for surface proteins. After washing, the cells were analyzed with a FACS Canto II Cell Analyzer (BD Biosciences). The data obtained were processed using FlowJo 10 software.
Cell proliferation assays
Pericytes subjected to the indicated treatments were suspended and plated in 96-well microplates at a density of 1500 cells per well. A Cell Counting Kit-8 (CCK-8) assay was subsequently conducted following the manufacturer’s instructions to assess cell viability daily over a period of four consecutive days.
For EdU fluorescence labeling, cells subjected to special treatments were incubated in EdU working solution for 2 h. Following the completion of labeling, the culture medium was removed, and the cells were fixed with 4% paraformaldehyde for 15 min at room temperature. After washing, the cells were permeabilized and set aside. The click additive solution was prepared according to the manufacturer’s instructions and incubated with the cells in the dark for 30 min. After washing, the nuclei were stained and observed under a fluorescence microscope.
Cell cycle analysis
RNase A and propidium iodide (PI) working solutions were prepared in advance at a 1:9 volume ratio for staining purposes. The cells were harvested to obtain single-cell suspensions, which were then fixed with cold ethanol at a final concentration of 70% for 2 h. Following washing, PI/RNase A staining solution was added to the cell pellet, which was subsequently incubated in the dark at room temperature for 1 h. Finally, fluorescence signals were detected via flow cytometry.
Label-free proteomics analysis
Proteomic analysis was conducted to investigate the potential downstream targets of MAT2A. The peptides were subjected to LC-MS analysis. LC-MS/MS analysis was performed on a Q Exactive mass spectrometer (Thermo Scientific) coupled with Easy nLC (Thermo Fisher Scientific). The raw MS data for each sample were combined and processed using MaxQuant 1.6.14 software for identification and quantitative analysis. Peptides that fulfilled the following criteria were considered differentially expressed: (1) P value < 0.05 and (2) fold change >1.5.
Immunoprecipitation coupled with mass spectrometry (IP/MS)
Proteins were extracted from pericytes, and IP was conducted using primary antibodies against protein A/G-agarose beads, followed by MS assay to analyze the isolated immunoprecipitates. Briefly, protein polypeptide samples were enzymatically digested with trypsin, and the resulting digests were analyzed using liquid chromatography-tandem mass spectrometry (LC-MS/MS). The LC-MS/MS data were processed with MASCOT software for mass spectrometry matching to obtain qualitative identification of the target protein polypeptides. The proteins with numbers of peptides more than 10 were shown in Supplementary Table 4.
GST pull down assay
The tagged target plasmids were transfected into Escherichia coli BL21 (E. coli). Following stable expression in E. coli, the target protein was purified using a Ni²⁺-NTA column (Thermo Fisher Scientific, MA, USA). GST fusion assays were conducted according to the manufacturer’s instructions. Protein-protein interactions were assessed using Western blot analysis.
Molecular docking
The predicted structures of MAT2A and HMCS1 were generated using AlphaFold. To ensure the accuracy of the docking results, protein preparation was conducted with AutoDockTools-1.5.7, during which water molecules were manually removed from the protein structure and polar hydrogens were added. Protein-protein docking was performed utilizing the Docking Web Server (GRAMM). The resulting protein-protein complex underwent further manual optimization by eliminating water molecules and incorporating polar hydrogens via AutoDockTools-1.5.7. Ultimately, predictions regarding protein-protein interactions were made, and a visual representation of these interactions was created using PyMOL. The MAT2A protein is depicted as a slate cartoon model, whereas HMCS1 is represented as a cyan cartoon model; their respective binding sites are illustrated as stick structures corresponding to their colors. When focusing on the binding region, this site is presented in relation to its associated protein.
Seahorse assays and ATP production
The pericytes were pretreated for an appropriate duration. Single-cell suspensions were prepared and seeded onto culture plates at a density of 1.5 ×104 cells per well. Cellular oxygen consumption rates (OCRs) were measured using an XF96 extracellular flux analyzer (Seahorse Biosciences) in accordance with the manufacturer’s instructions in the presence of the following compounds: 1.5 μM oligomycin, 1 μM FCCP, and 0.5 μM rotenone/mycin A (Agilent Technologies).
The intracellular ATP levels were quantified using the CellTiter-Lumi™ Luminescent Cell Viability Assay Kit (Beyotime). Briefly, cells were seeded into 96-well plates, and an appropriate volume of detection reagent was added to each well. The plates were then gently agitated at room temperature for 2 min and incubated for an additional 10 min, followed by chemiluminescence detection using a multimode reader.
Coenzyme Q10 measurement
Cellular coenzyme Q10 was measured via a Mouse Coenzyme Q10 ELISA kit (MEIMIAN, MM-45496M2) according to the manufacturer’s instructions. In brief, the samples and their corresponding dilutions were added to the sample wells, followed by the addition of HRP-labeled antibody and incubation at 37 °C for 1 h. After thorough washing, the substrate mixture was added and incubated in the dark for 15 min before the reaction was terminated. A standard curve was generated to compare the CoQ10 levels between the groups.
Self-amplifying RNA synthesis and packaging
Self-amplified RNA for MAT2A was synthesized by VectorBuilder, Guangzhou, China. Briefly, DNA templates for in vitro transcription were generated by inserting the coding sequence of interest into the pmRVac vector using Gibson Assembly method. Mat2a mRNA was produced via T7 in vitro transcription followed by enzymatic capping and methylation. The isolated mRNA was eluted with acidic buffer and stored at −80 °C. The mRNA concentration and purity were assessed using a UV-Vis spectrophotometer, and its integrity was evaluated through denaturing agarose gel analysis.
Lipids, including the ionizable cationic lipid SM-102, helper lipid DSPC, cholesterol and PEGylated lipid PEG2000-DMG, were dissolved in ethanol at an optimal molar ratio. The mRNA was diluted to the desired concentration in sodium citrate acidification buffer. Lipid nanoparticles (LNPs) were formed by mixing lipids with mRNA using a microfluidic mixer.
The encapsulation of cell membranes was achieved through an extrusion method. Initially, the prepared cell membrane fragments and nanomaterials were uniformly mixed in deionized water (with a membrane concentration of 1 mg/mL), after which this mixture underwent successive passage through an Avanti liposome extruder fitted with various pore sizes (0.8 μm, 0.45 μm, 0.45 μm, and 0.2 μm) to yield cell membrane-coated nanomaterials. The morphology of the resulting materials was examined using transmission electron microscopy; additionally, their potential and particle size were measured using a nanoparticle laser granulometer.
Statistics and reproducibility
All experiments were performed at least three times to ensure reproducibility, and representative images of immunofluorescence staining, immunohistochemical staining, SA-β-gal staining and western blot assays are shown. Statistical analyses and mapping were conducted using SPSS 25.0 software and GraphPad Prism 8.0. All the data are shown as the means ± standard deviations. Sample sizes across groups were determined based on prior literature within the same research area to ensure adequate power for detecting a prespecified effect14. Student’s t test was employed to compare two groups with a single variable, while one-way ANOVA with Tukey’s multiple comparisons test was utilized for comparing multiple groups. For experimental designs involving a second variable, two-way ANOVA with Tukey’s multiple comparisons test was applied. Correlations were determined through linear regression analysis, with p < 0.05 considered statistically significant.
Reporting summary
Further information on research design is available in the Nature Portfolio Reporting Summary linked to this article.
Data availability
The raw data of RNA-seq and single-cell RNA sequencing of diabetic wounds and non-diabetic wounds are available in the GEO database under accession code GSE154556 and GSE165816. The raw sequence data of single-cell RNA sequencing for wound margin tissues from Mat2a-/- and wild-type mice generated in this study have been deposited in the GEO database under accession code GSE285719. The LC-MS data in the proteomic analysis are available in the Proteomics IDEntifications Database under accession code PXD067803. The remaining data generated in this study are provided in the Supplementary Information/ Source Data file. A reporting summary for this article is available as a Supplementary Information file. Source data are provided with this paper.
References
Shivdasani, R. A., Clevers, H. & de Sauvage, F. J. Tissue regeneration: reserve or reverse?. Science 371, 784–786 (2021).
Gurtner, G. C., Werner, S., Barrandon, Y. & Longaker, M. T. Wound repair and regeneration. Nature 453, 314–321 (2008).
Martin, P. Wound healing-aiming for perfect skin regeneration. Science 276, 75–81 (1997).
Shang, M. et al. Macrophage-derived glutamine boosts satellite cells and muscle regeneration. Nature 587, 626–631 (2020).
Fafian-Labora, J. A. & O’Loghlen, A. Classical and nonclassical intercellular communication in senescence and ageing. Trends Cell Biol. 30, 628–639 (2020).
Hu, K. H. et al. Transcriptional space-time mapping identifies concerted immune and stromal cell patterns and gene programs in wound healing and cancer. Cell Stem Cell 30, 885–903.e810 (2023).
Wynn, T. A. & Vannella, K. M. Macrophages in tissue repair, regeneration, and fibrosis. Immunity 44, 450–462 (2016).
Willenborg, S. et al. Mitochondrial metabolism coordinates stage-specific repair processes in macrophages during wound healing. Cell Metab. 33, 2398–2414.e2399 (2021).
Pena, O. A. & Martin, P. Cellular and molecular mechanisms of skin wound healing. Nat. Rev. Mol. Cell Biol. 25, 599–616 (2024).
Talbott, H. E., Mascharak, S., Griffin, M., Wan, D. C. & Longaker, M. T. Wound healing, fibroblast heterogeneity, and fibrosis. Cell Stem Cell 29, 1161–1180 (2022).
Armstrong, D. G., Tan, T. W., Boulton, A. J. M. & Bus, S. A. Diabetic foot ulcers: a review. JAMA 330, 62–75 (2023).
Armstrong, D. G. et al. Five year mortality and direct costs of care for people with diabetic foot complications are comparable to cancer. J. Foot Ankle Res. 13, 16 (2020).
Sun, D., Chang, Q. & Lu, F. Immunomodulation in diabetic wounds healing: the intersection of macrophage reprogramming and immunotherapeutic hydrogels. J. Tissue Eng. 15, 20417314241265202 (2024).
Lv, D. et al. Targeting phenylpyruvate restrains excessive NLRP3 inflammasome activation and pathological inflammation in diabetic wound healing. Cell Rep. Med. 4, 101129 (2023).
Wang, Z. et al. Metabolic reprogramming in skin wound healing. Burns Trauma 12, tkad047 (2024).
Eming, S. A., Murray, P. J. & Pearce, E. J. Metabolic orchestration of the wound healing response. Cell Metab. 33, 1726–1743 (2021).
Pan, C., Li, B. & Simon, M. C. Moonlighting functions of metabolic enzymes and metabolites in cancer. Mol. Cell 81, 3760–3774 (2021).
Kory, N. et al. SFXN1 is a mitochondrial serine transporter required for one-carbon metabolism. Science 362, eaat9528 (2018).
Birsoy, K. et al. An essential role of the mitochondrial electron transport chain in cell proliferation is to enable aspartate synthesis. Cell 162, 540–551 (2015).
Louiselle, A. E., Niemiec, S. M., Zgheib, C. & Liechty, K. W. Macrophage polarization and diabetic wound healing. Transl. Res. 236, 109–116 (2021).
Sharifiaghdam, M. et al. Macrophages as a therapeutic target to promote diabetic wound healing. Mol. Ther. 30, 2891–2908 (2022).
Tao, W., Yu, Z. & Han, J. J. Single-cell senescence identification reveals senescence heterogeneity, trajectory, and modulators. Cell Metab. 36, 1126–1143.e1125 (2024).
Wang, Y. et al. Alpha-ketoglutarate ameliorates age-related osteoporosis via regulating histone methylations. Nat. Commun. 11, 5596 (2020).
Son, J. M. & Lee, C. Aging: all roads lead to mitochondria. Semin Cell Dev. Biol. 116, 160–168 (2021).
Liu, Z. et al. Cross-species metabolomic analysis identifies uridine as a potent regeneration promoting factor. Cell Discov. 8, 6 (2022).
Chang, T. T., Lin, L. Y., Chen, C. & Chen, J. W. CCL4 contributes to aging related angiogenic insufficiency through activating oxidative stress and endothelial inflammation. Angiogenesis 27, 475–499 (2024).
Ambrosi, T. H. et al. Aged skeletal stem cells generate an inflammatory degenerative niche. Nature 597, 256–262 (2021).
Wu, X. et al. Complement C3 deficiency ameliorates aging related changes in the kidney. Life Sci. 260, 118370 (2020).
Wang, X. et al. Renal lipid accumulation and aging linked to tubular cells injury via ANGPTL4. Mech. Ageing Dev. 219, 111932 (2024).
Borcherding, N. & Brestoff, J. R. The power and potential of mitochondria transfer. Nature 623, 283–291 (2023).
Liu, D. et al. Intercellular mitochondrial transfer as a means of tissue revitalization. Sig. Transduct. Target Ther. 6, 65 (2021).
Zhang, H. et al. Systematic investigation of mitochondrial transfer between cancer cells and T cells at single-cell resolution. Cancer Cell 41, 1788–1802.e1710 (2023).
Van den Bossche, J. et al. Mitochondrial dysfunction prevents repolarization of inflammatory macrophages. Cell Rep. 17, 684–696 (2016).
Goldstein, J. L. & Brown, M. S. Regulation of the mevalonate pathway. Nature 343, 425–430 (1990).
Kaymak, I. et al. Mevalonate pathway provides ubiquinone to maintain pyrimidine synthesis and survival in p53-deficient cancer cells exposed to metabolic stress. Cancer Res. 80, 189–203 (2020).
Papukashvili, D. et al. Self-amplifying RNA approach for protein replacement therapy. Int. J. Mol. Sci. 23, 12884 (2022).
Cao, Z. et al. Biomimetic macrophage membrane-camouflaged nanoparticles induce ferroptosis by promoting mitochondrial damage in glioblastoma. ACS Nano 17, 23746–23760 (2023).
Wu, X. et al. Macrophage polarization in diabetic wound healing. Burns Trauma 10, tkac051 (2022).
Barman, P. K. & Koh, T. J. Macrophage dysregulation and impaired skin wound healing in diabetes. Front. Cell Dev. Biol. 8, 528 (2020).
Kim, K. M. et al. Therapeutic Effect of Pericytes for Diabetic Wound Healing. Front Cardiovasc Med. 9, 868600 (2022).
Leaf, I. A. et al. Pericyte MyD88 and IRAK4 control inflammatory and fibrotic responses to tissue injury. J. Clin. Invest 127, 321–334 (2017).
Stark, K. et al. Capillary and arteriolar pericytes attract innate leukocytes exiting through venules and ‘instruct’ them with pattern-recognition and motility programs. Nat. Immunol. 14, 41–51 (2013).
Demaria, M. et al. An essential role for senescent cells in optimal wound healing through secretion of PDGF-AA. Dev. Cell 31, 722–733 (2014).
Gasek, N. S. et al. Clearance of p21 highly expressing senescent cells accelerates cutaneous wound healing. Nat. Aging 5, 21–27 (2025).
Li, C. et al. Overview of methionine adenosyltransferase 2A (MAT2A) as an anticancer target: structure, function, and inhibitors. J. Med. Chem. 65, 9531–9547 (2022).
Rajabian, N. et al. Methionine adenosyltransferase2A inhibition restores metabolism to improve regenerative capacity and strength of aged skeletal muscle. Nat. Commun. 14, 886 (2023).
Li, F. et al. Blocking methionine catabolism induces senescence and confers vulnerability to GSK3 inhibition in liver cancer. Nat. Cancer 5, 131–146 (2024).
Yang, X. et al. The mevalonate pathway is important for growth, spore production, and the virulence of Phytophthora sojae. Front. Microbiol. 12, 772994 (2021).
Buhaescu, I. & Izzedine, H. Mevalonate pathway: a review of clinical and therapeutical implications. Clin. Biochem. 40, 575–584 (2007).
Liu, C. et al. Granulosa cell mevalonate pathway abnormalities contribute to oocyte meiotic defects and aneuploidy. Nat. Aging 3, 670–687 (2023).
Zhou, C. et al. HMGCS1 drives drug-resistance in acute myeloid leukemia through endoplasmic reticulum-UPR-mitochondria axis. Biomed. Pharmacother. 137, 111378 (2021).
Chen, L. et al. Decreased HMGCS1 inhibits proliferation and inflammatory response of keratinocytes and ameliorates imiquimod-induced psoriasis via the STAT3/IL-23 axis. Int. Immunopharmacol. 133, 112033 (2024).
Liang, X. et al. Direct administration of mesenchymal stem cell-derived mitochondria improves cardiac function after infarction via ameliorating endothelial senescence. Bioeng. Transl. Med. 8, e10365 (2023).
Hayakawa, K. et al. Protective effects of endothelial progenitor cell-derived extracellular mitochondria in brain endothelium. Stem Cells 36, 1404–1410 (2018).
Saw, P. E. & Song, E. Advancements in clinical RNA therapeutics: Present developments and prospective outlooks. Cell Rep. Med. 5, 101555 (2024).
Palmer, C. D. et al. Individualized, heterologous chimpanzee adenovirus and self-amplifying mRNA neoantigen vaccine for advanced metastatic solid tumors: phase 1 trial interim results. Nat. Med. 28, 1619–1629 (2022).
Wayne, C. J. & Blakney, A. K. Self-amplifying RNA COVID-19 vaccine. Cell 187, 1822–1822.e1821 (2024).
Oda, Y. et al. Immunogenicity and safety of a booster dose of a self-amplifying RNA COVID-19 vaccine (ARCT-154) versus BNT162b2 mRNA COVID-19 vaccine: a double-blind, multicentre, randomised, controlled, phase 3, non-inferiority trial. Lancet Infect. Dis. 24, 351–360 (2024).
Paunovska, K., Loughrey, D. & Dahlman, J. E. Drug delivery systems for RNA therapeutics. Nat. Rev. Genet. 23, 265–280 (2022).
Liu, H., Su, Y. Y., Jiang, X. C. & Gao, J. Q. Cell membrane-coated nanoparticles: a novel multifunctional biomimetic drug delivery system. Drug Deliv. Transl. Res. 13, 716–737 (2023).
Yaman, S. et al. Targeted chemotherapy via HER2-based chimeric antigen receptor (CAR) engineered T-cell membrane coated polymeric nanoparticles. Bioact. Mater. 34, 422–435 (2024).
Ren, X. et al. COVID-19 immune features revealed by a large-scale single-cell transcriptome atlas. Cell 184, 1895–1913.e1819 (2021).
Acknowledgements
We are grateful for all of the members who participated in our study. We thank Applied Protein Technology Co., Ltd (Shanghai, China) for the assistance with the proteomic analysis and liquid chromatography-mass spectrometry analysis; Genedenovo Biotechnology Co., Ltd (Guangzhou, China) for assistance with the scRNA sequencing; Boerfu Biotechnology Co.,Ltd (Wuhan, China) for the guidance of tissue immunofluorescence staining. This study was supported by grants from the National Natural Science Foundation of China (82272273, 82372650, 82072181, 82172949), China Postdoctoral Science Foundation (No. 2024M763766), Natural Science Foundation of Guangdong Province (No. 2024A1515011334), and the Sun Yat-sen University Clinical Research 5010 Program (2018003). Figures 2A, 4B, 5F, 6E, 8A, 8G, 9 and Supplementary Fig. 2A were created with BioRender.com.
Author information
Authors and Affiliations
Contributions
Conceptualization, B.T. and W.D.; methodology, Z.H., D.L., R.Z. and R.Y.; validation, D.L., X.C., and L.R.; formal analysis, D.L., Z.X., H.C. and Y.R.; investigation, D.L., L.R., Z.Z., and H.Y.; resources, D.L., X.C., H.Y., and L.R.; writing-original draft, D.L., M.C. and Z.Z.; writing-review & editing, B.T., W.D., and Z.H.; visualization, D.L., X.L., and Y.R.; supervision, D.L., H.Y., and Z.X.; funding acquisition, B.T., D.L. and Q.T.
Corresponding authors
Ethics declarations
Competing interests
The authors declare no competing interests.
Peer review
Peer review information
Nature Communications thanks Derek Gilroy, and the other, anonymous, reviewer(s) for their contribution to the peer review of this work. A peer review file is available.
Additional information
Publisher’s note Springer Nature remains neutral with regard to jurisdictional claims in published maps and institutional affiliations.
Source data
Rights and permissions
Open Access This article is licensed under a Creative Commons Attribution-NonCommercial-NoDerivatives 4.0 International License, which permits any non-commercial use, sharing, distribution and reproduction in any medium or format, as long as you give appropriate credit to the original author(s) and the source, provide a link to the Creative Commons licence, and indicate if you modified the licensed material. You do not have permission under this licence to share adapted material derived from this article or parts of it. The images or other third party material in this article are included in the article’s Creative Commons licence, unless indicated otherwise in a credit line to the material. If material is not included in the article’s Creative Commons licence and your intended use is not permitted by statutory regulation or exceeds the permitted use, you will need to obtain permission directly from the copyright holder. To view a copy of this licence, visit http://creativecommons.org/licenses/by-nc-nd/4.0/.
About this article
Cite this article
LV, D., Ren, L., Zhao, Z. et al. A biomimetic senotherapy replenishing MAT2A promotes wound regeneration in preclinical models. Nat Commun 16, 10580 (2025). https://doi.org/10.1038/s41467-025-65659-2
Received:
Accepted:
Published:
Version of record:
DOI: https://doi.org/10.1038/s41467-025-65659-2











