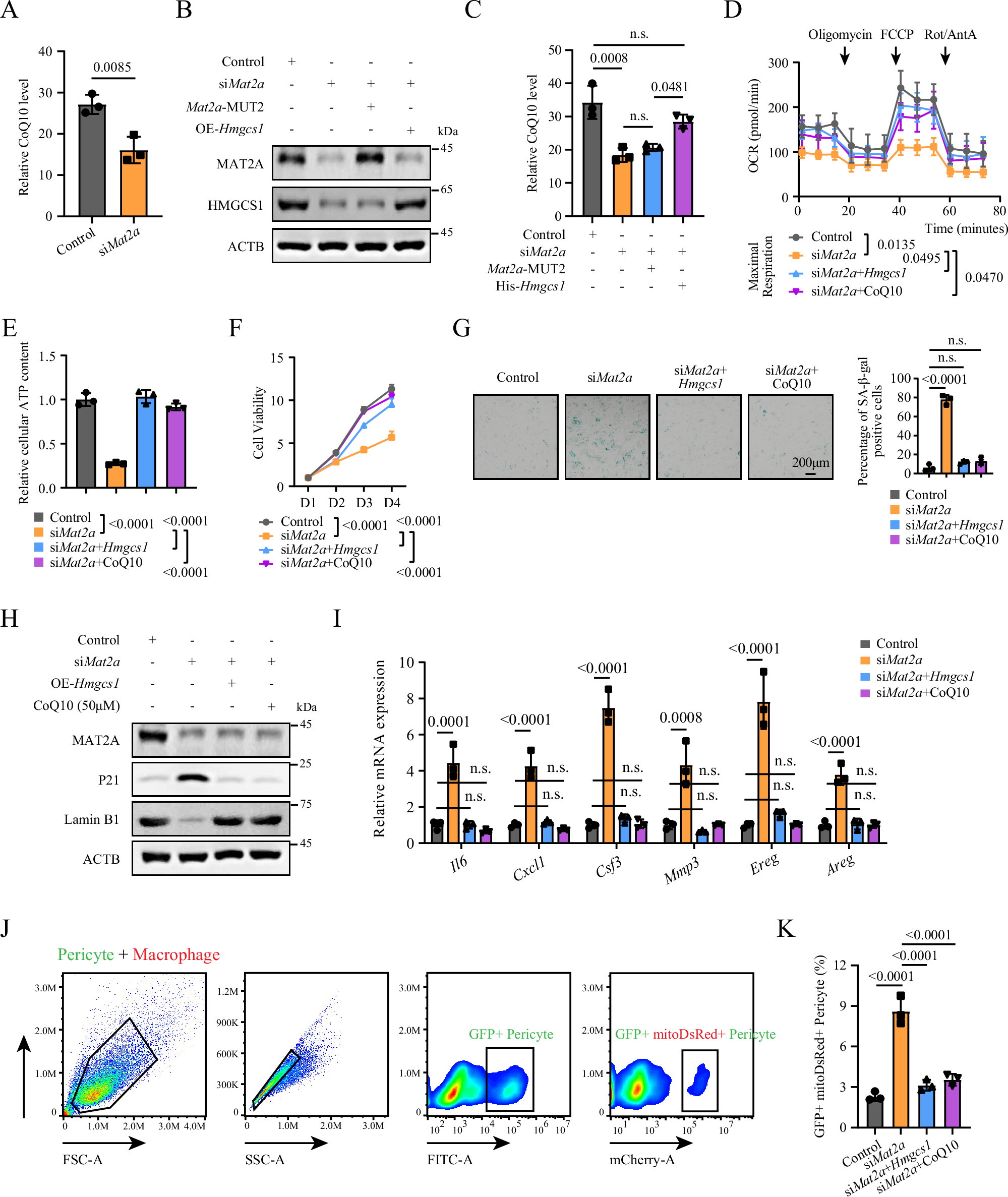
Fig. 7: MAT2A deficiency affects coenzyme Q synthesis through HMGCS1 in pericytes.
From: A biomimetic senotherapy replenishing MAT2A promotes wound regeneration in preclinical models

A Cellular CoQ levels in pericytes with Mat2a knockdown. B MAT2A and HMGCS1 expression levels in pericytes with the indicated transfections. C Cellular CoQ levels in pericytes with Mat2a knockdown followed by transfection of Mat2a MUT2, Hmgcs1, or not. D OCR measurement in pericytes with Mat2a knockdown followed by transfection of Hmgcs1, or CoQ (TargetMol, USA, T2796) restoration. E, F ATP assessment and cell viability in pericytes with Mat2a knockdown followed by transfection of Hmgcs1, or CoQ restoration. G SA-β-gal staining in pericytes with Mat2a knockdown followed by transfection of Hmgcs1, or CoQ restoration. H Expression levels of P21 and Lamin B1 in pericytes subjected to the indicated treatments. I RT-qPCR analysis showing the expression levels of typical SASP components in pericytes subjected to the indicated treatments. J, K MitoDsRed+ macrophages were co-cultured with GFP+ pericytes following the indicated treatment. GFP+ MitoDsRed+ pericytes were quantified via flow cytometry (J), as summarized in (K).Data were shown as mean ± SD. n = 3 biologically independent samples (A, C–G, I, K). Statistical significance was determined using two-tailed unpaired t test (A), one-way ANOVA with Tukey’s multiple comparisons test (C–E, G, I, K) and two-way ANOVA with Tukey’s multiple comparisons test (F). n.s. no significance. Source data are provided as a Source Data file.