Fig. 8: Targeting pericytes to deliver MAT2A self-amplifying RNA prevents cell senescence and promotes wound regeneration.
From: A biomimetic senotherapy replenishing MAT2A promotes wound regeneration in preclinical models

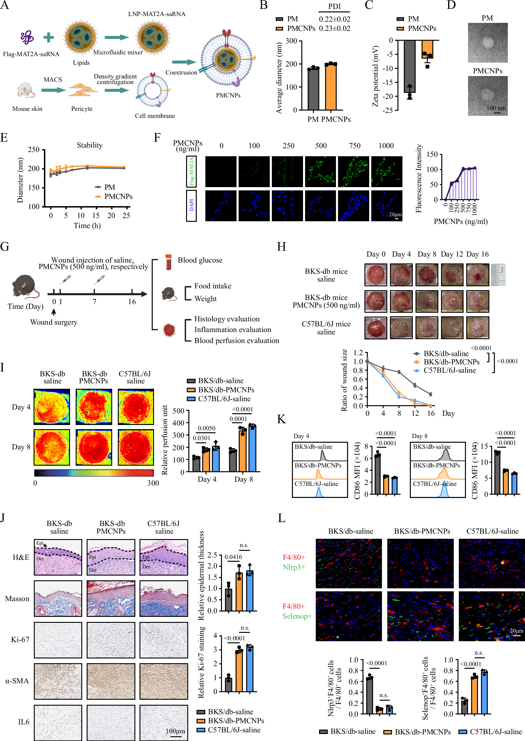
A Construction schematic diagram of the PMCNPs. The diagram was created with BioRender.com. B, C Determination of the average diameter and zeta potential of PMCNPs. D Transmission electron microscopy images of purified PMCNPs. E Detection of the stability of PMCNPs. F Determination of the appropriate dose of PMCNPs for maximum stable expression within 24 h. G Scheme displaying the administration of PMCNPs in the mouse wound model. The diagram was created with BioRender.com. H Representative images of cutaneous wounds of mice on days 0, 4, 8, 12, and 16 after wound model generation by surgical excision. Ratio of wound sizes were quantified by using ImageJ software and were calculated by the percentages of wound closure compared to day 0 wound size. n = 3 mice for sampling at the indicated time points. I Representative blood perfusion images and statistical analysis of wound at days 4 and 8 after surgery. J Cutaneous wound sections were subjected to H&E and Masson’s trichrome staining, and IHC staining for Ki-67, α-SMA, and IL6 was performed. Samples were collected at day 8 after wound model generation. Scale bar, 100 μm. K Flow cytometry analysis of macrophage infiltration in cutaneous wounds on days 4 and 8. The representative histogram depicted the levels of F4/80 + CD86+ cells in cutaneous wounds from these groups. Statistical analysis revealed the mean fluorescence intensity (MFI) of CD86. L Representative immunofluorescence images and analysis demonstrating macrophage infiltration in cutaneous wound tissues on day 8. Scale bar, 20 μm.Data were shown as mean ± SD. n = 3 biologically independent samples (B, C, E, F, I–L). Statistical significance was determined using one-way ANOVA with Tukey’s multiple comparisons test (I–L) and two-way ANOVA with Tukey’s multiple comparisons test (H). Source data are provided as a Source Data file.