Fig. 1: TUSC3 is required for Mg²⁺ uptake into the ER.
From: TUSC3 regulates ERMA-mediated Mg2+ uptake for synaptic function and neurodevelopment

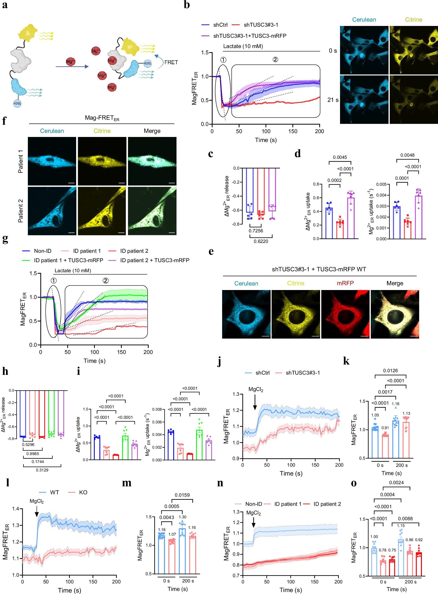
a Schematic of the ER-targeted KDEL-Mag-FRETER system to assess ER Mg²⁺ dynamics. Created with BioRender.com. b–d SH-SY5Y shControl and shTUSC3#3-1 cells were transfected with Mag-FRETER for 48 h and analyzed for ER Mg²⁺ uptake following L-lactate treatment (10 mM). Circle 1 indicates ER Mg²⁺ release, and Circle 2 represents ER Mg²⁺ refilling (b, left). Representative confocal images at 21 s (b, right). Quantification of normalized ER Mg²⁺ release (Circle 1) (c). Quantification of normalized ER Mg²⁺ uptake (left) and uptake rate (right) (Circle 2) (n = 6, 7, 7 cells per group) (d). e Representative confocal images of SH-SY5Y shTUSC3#3-1 cells co-expressing Mag-FRETER and TUSC3-mRFP. Scale bar: 10 μm. f–i Non-ID and ID fibroblasts were transfected with Mag-FRETER alone (f) or co-transfected with TUSC3-mRFP (g) for 48 h and analyzed for ER Mg²⁺ uptake following L-lactate treatment (10 mM). Quantification of normalized ER Mg²⁺ release (Circle 1) (h), ER Mg²⁺ uptake (i, left), and uptake rate (i, right) (Circle 2) (n = 7 cells per group). Scale bar: 10 μm. j, k SH-SY5Y shControl and shTUSC3#3-1 cells were transfected with Mag-FRETER for 48 h, and supplemented with acute MgCl₂ treatment (10 mM, 200 s) to assess ER Mg²⁺ uptake (j), quantification of ER Mg²⁺ levels at 0 s and 200 s (n = 12, 14 cells per group) (k). l, m WT and TUSC3 KO primary cortical neurons were transfected with Mag-FRETER for 48 h and analyzed for ER Mg²⁺ uptake following acute MgCl₂ treatment (10 mM, 200 s) (l), quantification of ER Mg²⁺ levels at 0 s and 200 s (n = 10, 9 cells per group) (m). n, o Non-ID and ID fibroblasts were transfected with Mag-FRETER for 48 h and supplemented with acute MgCl₂ treatment (10 mM, 200 s) to assess ER Mg²⁺ uptake (n), quantification of ER Mg²⁺ levels at 0 s and 200 s (n = 10, 7, 10 cells per group) (o). One-way ANOVA followed by Tukey’s post hoc multiple comparison test. All data are presented as mean ± S.E.M. Source data are provided as a Source data file.