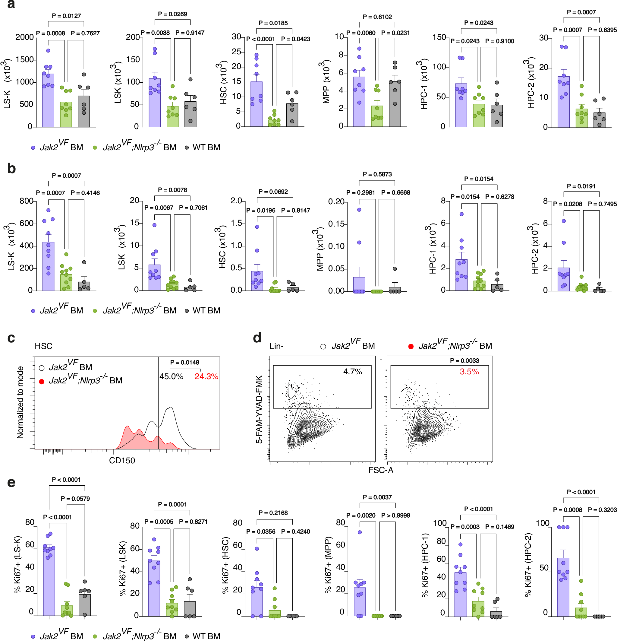
Fig. 5: The NLRP3 inflammasome promotes HSPC expansion and myeloid differentiation.

a HSPC subset counts in the bone marrow from both femurs of Jak2VF BM (n = 8), Jak2VF;Nlrp3−/− BM (n = 8) and WT BM (n = 6) mice. b As in (A) but in spleens of Jak2VF BM (n = 9), Jak2VF;Nlrp3−/− BM (n = 10) and WT BM (n = 5) mice. c Representative CD150 staining histograms of bone marrow HSCs in Jak2VF BM (n = 8) and Jak2VF;Nlrp3−/− BM (n = 8) mice. Values indicate the mean percentage of HSCs with high CD150 expression, indicating a myeloid bias. d Contour plots display gating of pyroptotic bone marrow HSPCs (Lin − ) of Jak2VF BM (n = 8) and Jak2VF;Nlrp3−/− BM (n = 8) mice. Values indicate the mean percentage of HSPCs that undergo pyroptosis. e Percentage of Ki67 positive cells in HSPC subsets in the bone marrow of Jak2VF BM (n = 9), Jak2VF;Nlrp3−/− BM (n = 9) and WT BM (n = 6) mice. Scatter bar plots in (a, b, e) show mean + SEM with dots representing individual mice. Statistically significant differences were determined by one-way ANOVA with two-sided Holm-Šidák multiple comparison test (a, b, e) and two-tailed unpaired Mann-Whitney U test (c and d). Source data are provided as a Source Data file.