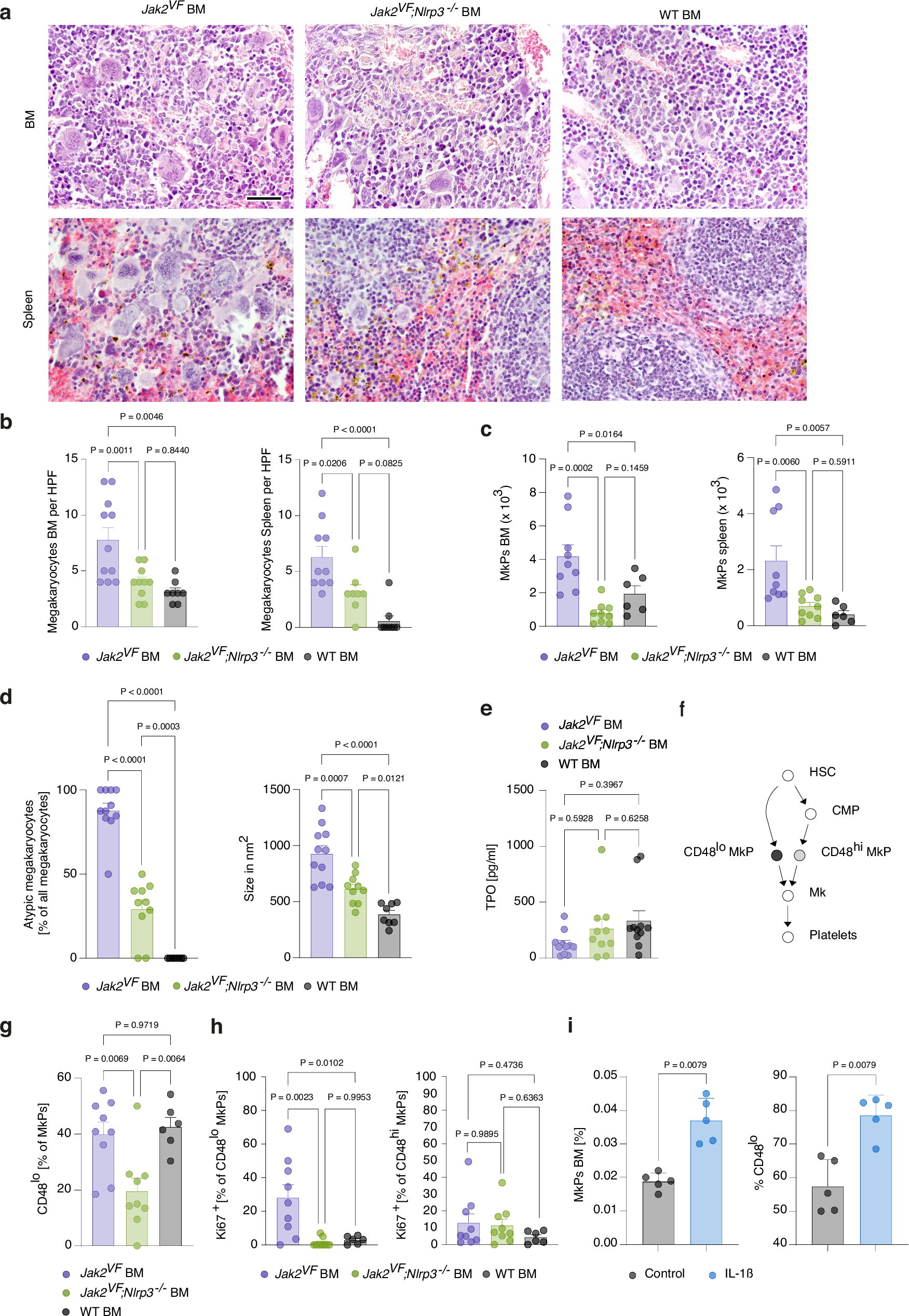
Fig. 6: NLRP3 stimulates the direct thrombopoiesis pathway.

a Representative images of H&E-stained bone marrow and spleen sections of Jak2VF BM, Jak2VF;Nlrp3−/− BM and WT BM mice at 26 weeks after bone marrow transplantation illustrating the megakaryocyte density. Scale bar equals 50 µm. b Megakaryocyte counts in the bone marrow (left) of Jak2VF BM (n = 11), Jak2VF;Nlrp3−/− BM (n = 10) and WT BM (n = 8) mice, and in the spleen (right) of Jak2VF BM (n = 10), Jak2VF;Nlrp3−/− BM (n = 8) and WT BM (n = 9) mice (HPF, high-power field). c MkP counts in Jak2VF BM (n = 9), Jak2VF;Nlrp3−/− BM (n = 9) and WT BM (n = 6) mice. d Megakaryocyte dysplasia was assessed based on atypical megakaryocyte morphology (left) and size (right) in bone marrow sections from Jak2VF BM (n = 11), Jak2VF;Nlrp3−/− BM (n = 10) and WT BM (n = 8) mice. Morphological features of atypical megakaryocytes included irregular cell shape, hypo- or hyperlobulated nuclei, abnormal nuclear-to-cytoplasmic ratio, and clustering. e Thrombopoetin (TPO) serum concentration in Jak2VF BM (n = 11), Jak2VF;Nlrp3−/− BM (n = 10) and WT BM (n = 11) mice. f Schematic of the direct and conventional thrombopoiesis pathway. g Percentage of MkPs that are CD48lo in Jak2VF BM (n = 9), Jak2VF;Nlrp3−/− BM (n = 9) and WT BM (n = 6) mice. h Percentage of proliferating (Ki67+) CD48lo (left) and CD48hi (right) MkPs in Jak2VF BM (n = 9), Jak2VF;Nlrp3−/− BM (n = 9) and WT BM (n = 6) mice. i Percentage of MkPs among live cells in the bone marrow (left) and percentage of CD48lo cells within the MkP population (right) of WT mice at 8 h after IL-1β injection (20 µg/kg, n = 5) or of untreated controls (n = 5). Scatter bar plots show mean + SEM with dots representing individual mice. Statistically significant differences were determined by one-way ANOVA with two-sided Holm-Šidák multiple comparison test (b–e, g, h) or two-tailed unpaired Mann-Whitney U test (i). Source data are provided as a Source Data file.