Fig. 2: Loop distribution and species-level disturbance of gmGUSs.
From: Gut microbial β-glucuronidases and their role in the microbiome-metabolite axis in colorectal cancer

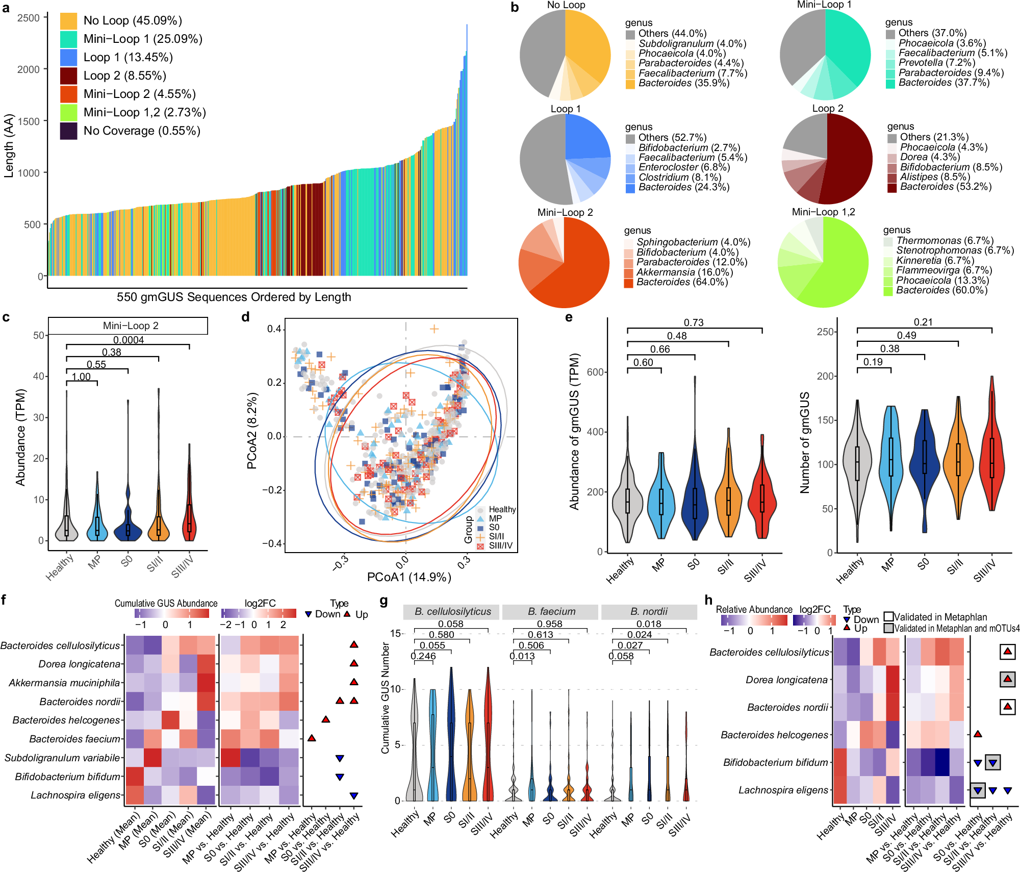
a Distribution of gmGUS length colored by loop category. No coverage means predicted proteins lack sequencing information for one or both loop regions. b Genus composition with percentages of gmGUSs per genus indicated. c Violin plot showing the abundance distribution of mini-Loop 2. d PCoA based on the gmGUS profile. No significant differences across groups are established by PERMANOVA. e Violin plot showing the total abundance (left) and number (right) of gmGUSs across groups. f Left heatmap representing mean cumulative GUS abundance (CGA) (transformed into Z scores) of nine species with significant differences in CGA between healthy controls and one of the CRC stages; middle heatmap displaying log2 fold change (log2FC) of comparisons; dot plot illustrating feature trends, with increases in red triangles and decreases in blue inverse triangles. g Violin plot illustrating differences in cumulative GUS number for three species among the nine depicted in Fig. 2f, exhibiting significant variations (P < 0.1). h Left heatmap representing the mean relative abundance (transformed into Z scores) of six species with significant differences among the nine species shown in Fig. 2f, between different groups; middle heatmap displaying log2FC; dot plot illustrating species trends using the SILVA LTP method, with decreases in blue inverse triangles and increases in red triangles. Species trends validated with MetaPhlAn2 and mOTUs4 are represented by rectangles with black borders and gray fills, respectively. Healthy (n = 247); MP (n = 66); S0 (n = 73); SI/II (n = 111); SIII/IV (n = 74). For boxplots, the middle line represents the median; the box bounds indicate the first and third quartiles (Q1 and Q3), which form the interquartile range (IQR); the upper whisker extends to the maximum value within Q3 + 1.5×IQR; the lower whisker extends to the minimum value within Q1 − 1.5×IQR. P values in Fig. c, e, g are from a two-sided Wilcoxon rank-sum test without multiple testing correction. Source data are provided as a Source Data file.