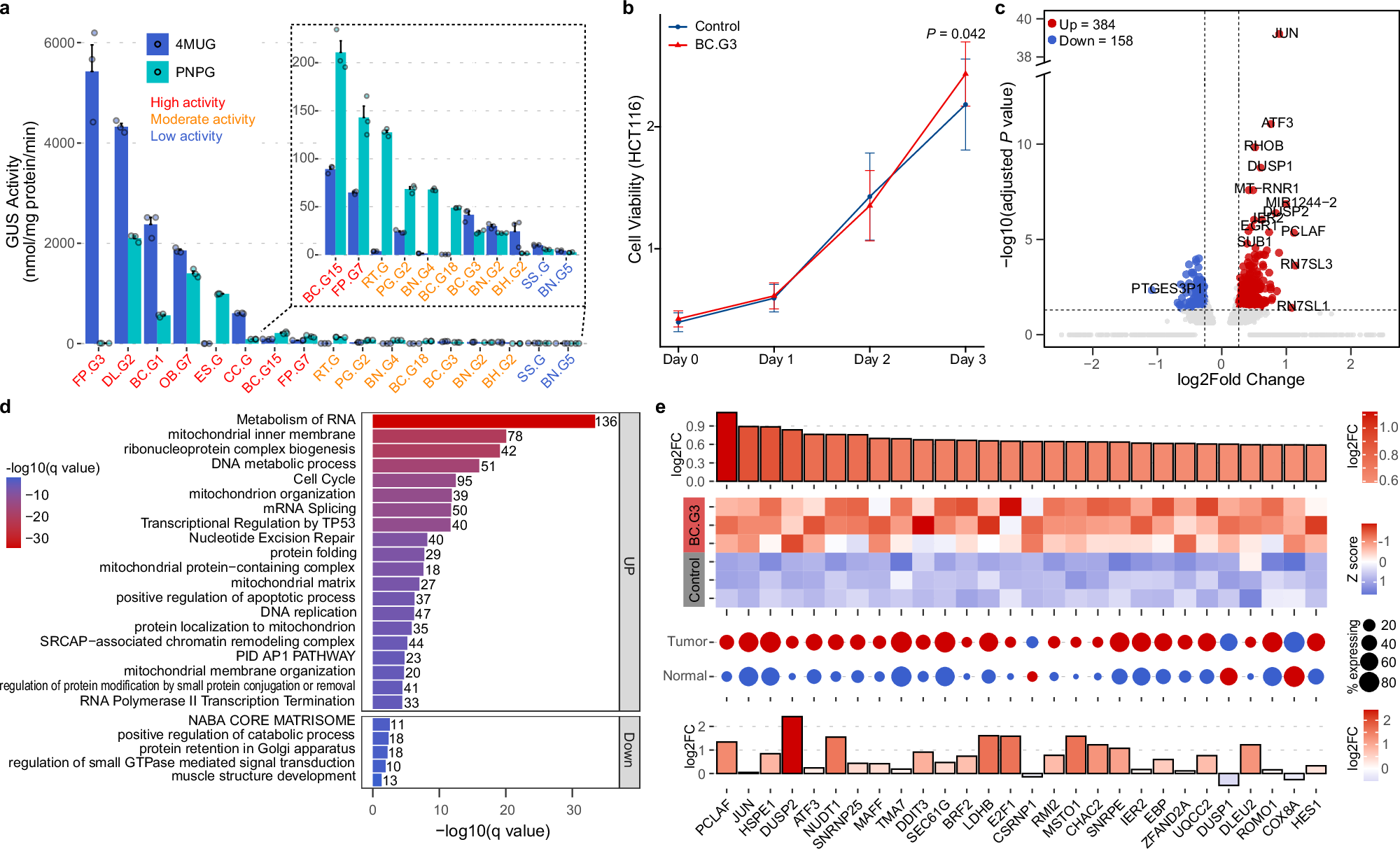
Fig. 6: Functional validation of gmGUSs and the preliminary role of gmGUS on CRC cells.
From: Gut microbial β-glucuronidases and their role in the microbiome-metabolite axis in colorectal cancer

a Barplot displaying the GUS activity of 17 purified candidate gmGUSs using the standard substrates 4-methylumbelliferyl-β-D-glucuronide (4MUG) and p-nitrophenyl-β-D-glucuronide (PNPG). GUS activity is calculated as nmol of PNP or 4MU liberated/mg protein/min. Each bar represents three biological replicates. All data were presented as means with standard errors. The 17 gmGUSs were divided into three groups based on tertiles (33.3% and 66.7% percentiles) of the mean values of GUS activity: low (≤23.7; labeled in blue), moderate (23.7-127.5; labeled in orange), and high (>127.5; labeled in red). b Cell viability measured at OD450. All data are presented as means with standard deviations. P value between BC.G3 (Bac_cellulosilyticus.GUS3, 10 ng/mL) cocultured HCT116 cells (n = 3) and controls (incubated with stocking buffer, n = 3) is obtained using the ANOVA test without multiple testing correction. c Volcano plot illustrating the differentially expressed genes (DEGs) between the BC.G3 cocultured group (n = 3) and controls (n = 3). P values are obtained using DESeq2 with FDR correction. d Barplot showing enriched pathways based on 384 upregulated DEGs (Up) and 158 downregulated DEGs (Down) as determined by Metascape analysis with Benjamini-Hochberg correction. Only pathways with q values <0.05 are displayed, with the count of DEGs for each enriched pathway listed to the right of the bars. e The log2FoldChange barplot (Up) is accompanied by a heatmap displaying the expression (transformed into Z scores) of the top 40 DEGs across groups. Following the heatmap, a dot plot illustrates the mean abundances (transformed into Z scores) and the percentage of expressing epithelial cells between colorectal tumors and adjacent normal tissues from a public human CRC atlas (c295) in the Single Cell Portal (https://singlecell.broadinstitute.org/single_cell/study/SCP1162/human-colon-cancer-atlas-c295). Below the dot plot, the log2FoldChange of the respective genes compares colorectal tumors to adjacent normal tissues. Among the 40 genes, only 28 genes present in the single-cell atlas are displayed. Source data are provided as a Source Data file.