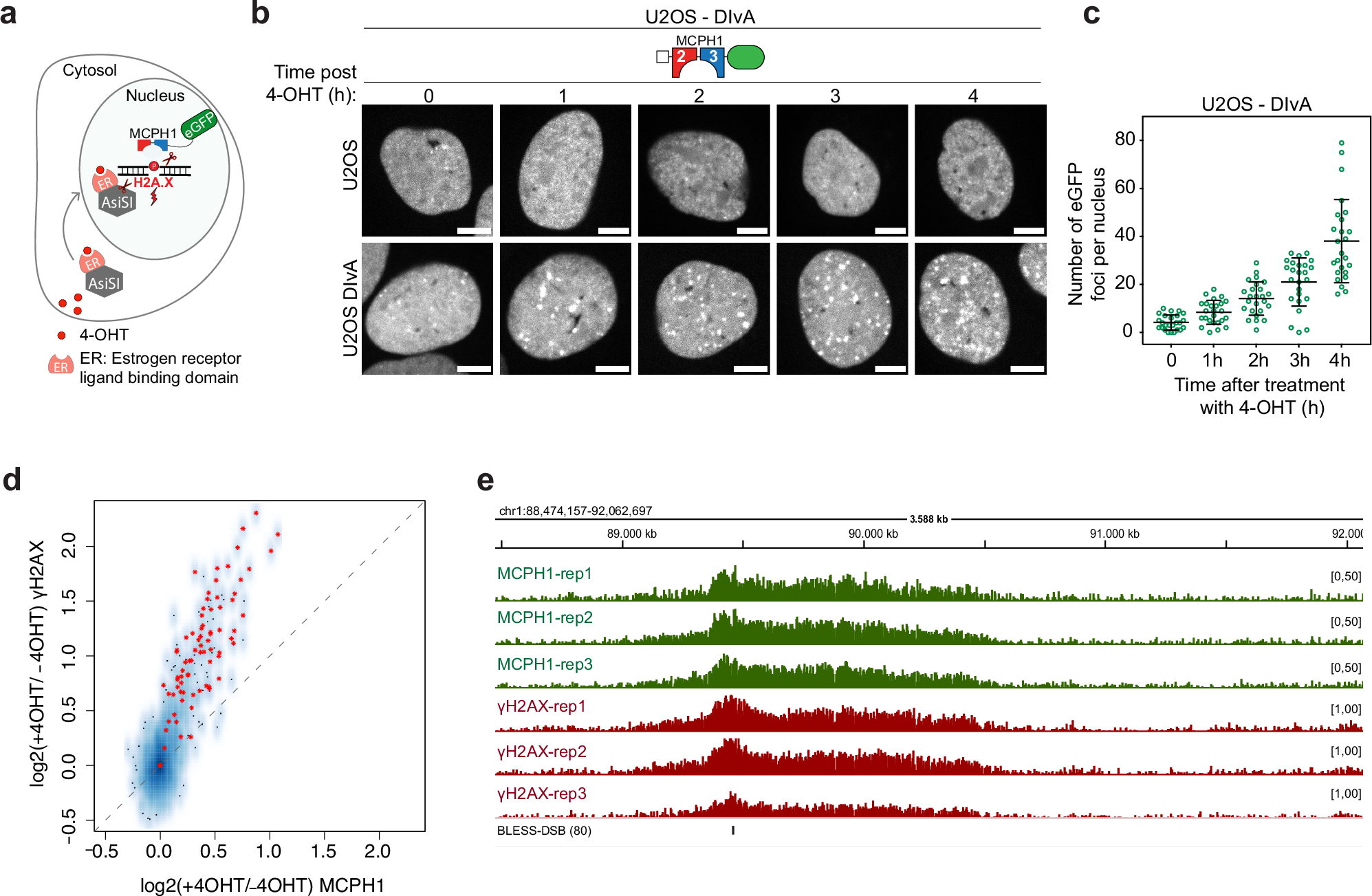
Fig. 7: MCPH1-BRCT-eCR allows visualization and genome-wide detection of targeted DNA damage sites.
From: Engineered chromatin readers track damaged chromatin dynamics in live cells and animals

a Schematic of the DIvA (DSB Inducible via AsiSI) cell line, which expresses a restriction enzyme (AsiSI) fused to a modified estrogen receptor ligand-binding domain (AsiSI-ER). Addition of 4-hydroxytamoxifen (4-OHT) relocates AsiSI-ER to the nucleus, inducing multiple sequence-specific DSBs across the human genome. MCPH1-BRCT-eGFP is then targeted to these sites. b Representative snapshots of live U2OS cells stably expressing MCPH1-BRCT-eGFP (wild type or DIvA), incubated with 4-OHT and imaged over 4 h. Scale bars: 50 µm. c Quantification of the number of eGFP foci per nucleus in the U2OS DIvA after addition of 4-OHT. Data represent mean SD from ±25 nuclei retrieved from two independent time-lapse fluorescence microscopy experiments (see representative Supplementary Video S12). d Scatter plot showing the log2-fold change of γH2AX and MCPH1-BRCT-eGFP ChIP-seq signal in +4-OHT versus –OHT conditions across 1.280 in silico called AsiSI sites in the human genome. ChIP-seq enrichment was quantified in ±10 kb windows centered on the DSBs. Red stars highlight the curated set of 80 DBSs list of BLESS (Breaks Labeling, Enrichment on Streptavidin, and next-generation Sequencing)-defined DSB sites31. Pearson’s r = 0.79. e Representative genome browser view representing the ChIP-seq signal at a single DSB located on chromosome 1. Shown are log2-fold change (+4-OHT/−4-OHT) signals of CPM normalized read counts per 200 bp. A curated list of 80 DSB described in (d) is indicated at the bottom row. Source data are provided as a Source Data file.