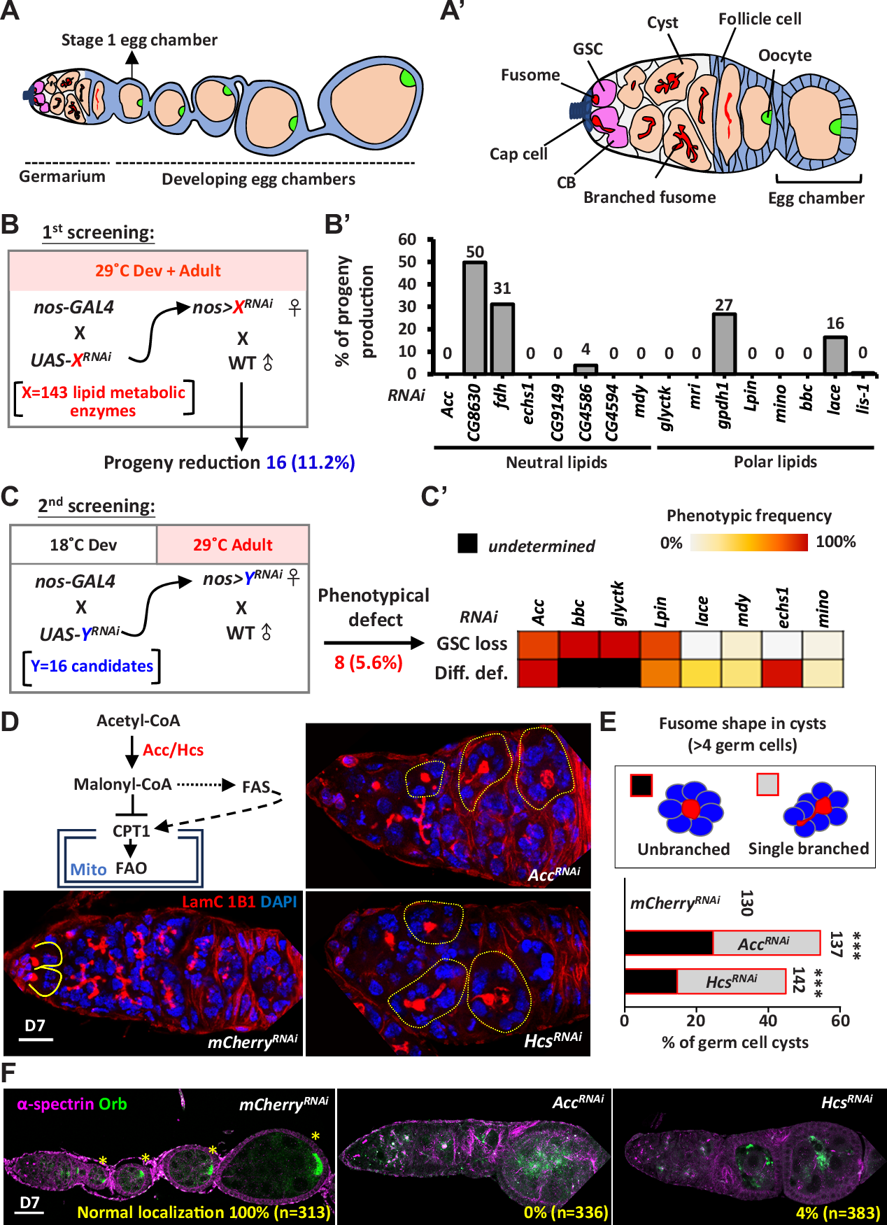
Fig. 1: RNAi-based screen shows that Acc and Hcs control fusome morphology and oocyte determination.
From: Acetyl-CoA carboxylase maintains energetic balance for functional oogenesis

A The ovariole has developing egg chambers. A’ Germline stem cells (GSCs, pink), identified by fusome (red) next to the maintenance niche (cap cells, dark blue). GSC daughter cell cystoblasts (CBs), undergo four incomplete divisions to form 2-, 4-, 8- and 16-cell cysts (light orange). Germ cells within a cyst is connected by a branched fusome. The oocyte (green) is located posterior to each egg chamber. B Schematic of 1st screening: lipid metabolism RNAi lines were individually depleted during development (Dev) and in the adult stage at 29 °C. Female flies were then mated with wild-type (WT) males for egg laying. Sixteen candidates (11.2%) were identified. B’ Relative percentage of pupal numbers produced by females depleted of candidate genes. The number above each bar indicates the relative percentage of pupae. C Schematic of the 2nd screening: Crosses were set up at 18 °C, and newly eclosed nos > RNAi females were mated with WT males at 29 °C. Ovaries immunostained for phenotypic analysis. C’ Heat map showing the frequency of GSC loss and germ cell differentiation defect (diff. def.) in knockdowns of 8 candidates (5.6%). Due to severe GSC loss, diff. def was not determined (black boxes). D Metabolic pathway of Acc. Germaria with LamC (red, cap cell nuclear envelopes), 1B1 (red, fusomes) and DAPI (blue, DNA). Yellow lines indicate GSCs, and yellow dashed circles outline germ cell cysts with unbranched fusomes. E Percentage of germ cell cysts carrying more than 4 germ cells with unbranched or single-branched fusomes in the indicated genotypes. ***, P < 0.001. Statistical analysis was performed using the two-tailed chi-squared test. The numbers represent the cyst counts analyzed. F Ovarioles of the indicated genotypes stained with α-Spectrin (red; fusomes and follicle cell membranes) and Orb (green; oocyte marker). Yellow asterisks indicate posteriorly localized oocytes within egg chambers, denoted as normal localization. Percentages represent the proportion of egg chambers with normal oocyte localization; the number of egg chambers analyzed is shown in parentheses. D7, 7-day-old. Scale bars: 10μm in D; 20μm in F.