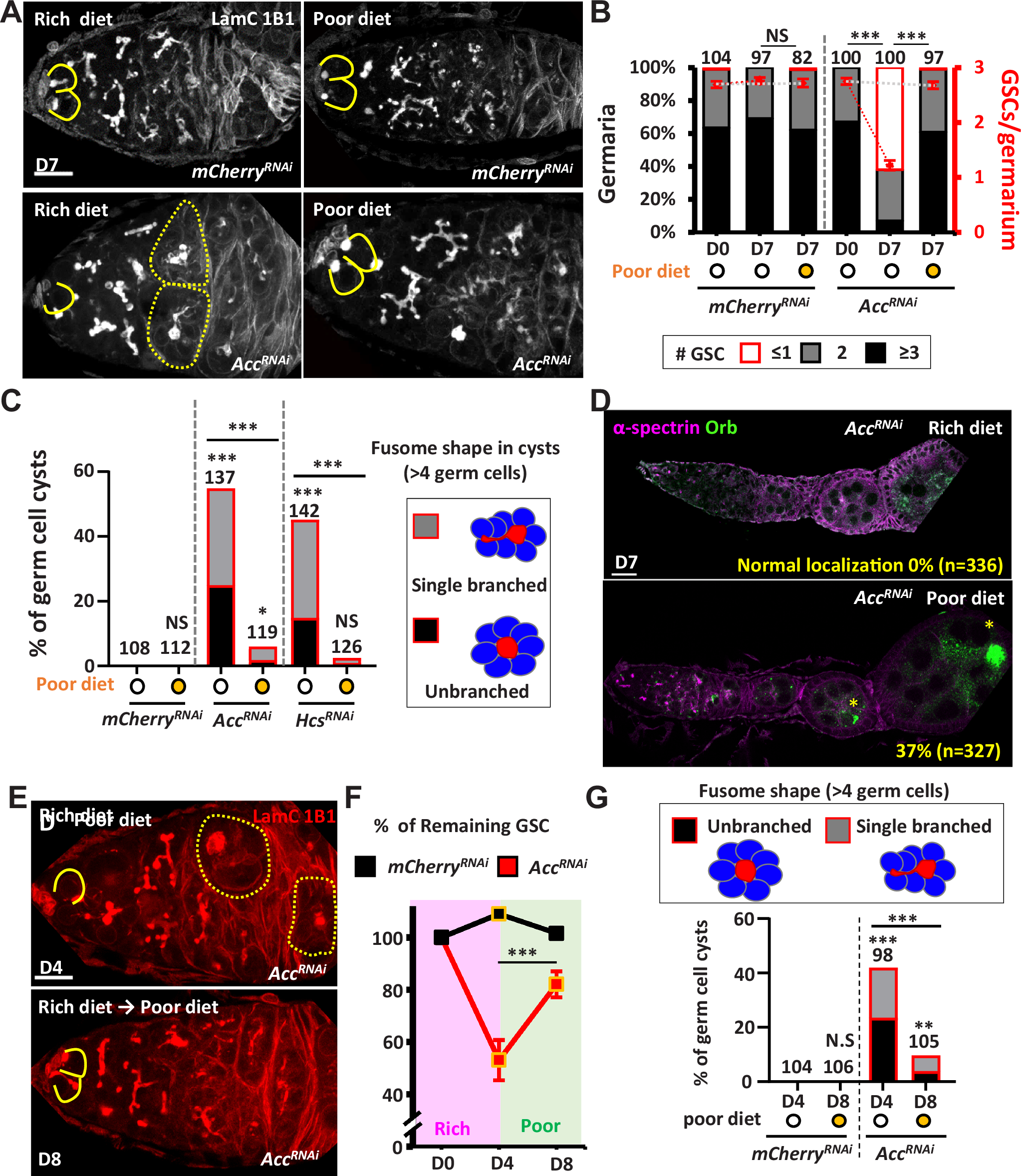
Fig. 7: Protein starvation rescues the germline defects caused by ACC depletion.
From: Acetyl-CoA carboxylase maintains energetic balance for functional oogenesis

A Germaria with LamC (gray, cap cell nuclear envelopes), and 1B1 (gray, fusomes) under protein-rich or protein-poor diets. B Number of GSCs in germaria. The left y axis indicates the proportion of germaria with the indicated GSC number. The right y axis shows the average GSC number. C Percentage of cysts carrying single branched and unbranched fusomes. D ACC-depleted ovarioles on protein-rich or -poor diet with α-spectrin (red, fusomes and follicle cell membranes) and Orb (green, oocyte marker). Yellow asterisks indicate the posteriorly located oocyte (NL) in the egg chamber. The percentage shows the proportion of egg chambers with normal localization of oocytes, parentheses shows egg chambers number. E ACC-depleted germaria from flies on protein-rich or -poor diet with LamC (red) and 1B1 (red). F Percentage of remaining GSCs represents the average number of GSCs at each time point normalized to D0 of same genotype. Flies on a protein-rich diet for the first 4 days, and by a protein-poor diet for 4 days. G Percentage of germ cell cysts with single-branched and unbranched fusomes. The number of germaria analyzed in B and cysts analyzed in C and G is shown above each bar. Error bars in B are mean ± SEM. *, P < 0.05; **, P < 0.01; ***, P < 0.001; NS, not significant. Asterisks indicate significant differences compared with the control, or comparisons between two groups indicated by a line. Yellow outlines on symbols in F indicate that the percentage of remaining GSCs was significantly different than D0 of same genotype. Statistical analysis in (B, F) were performed using the unpaired two-tailed Student’s t-test, in C and G using the two-tailed chi-squared test. Orange-filled and unfilled circles on the x axis in (B, C, and G) indicate with and without a protein-poor diet, respectively. Yellow lines indicate GSCs, and yellow dashed circles outline cysts with unbranched fusomes. Scale bars: 10 μm in (A, E) and 20 μm in (D). UAS-RNAi was driven by nos-GAL4. D0, D4, D7 and D8 are newly eclosed, 4-, 7- and 8-day-old.