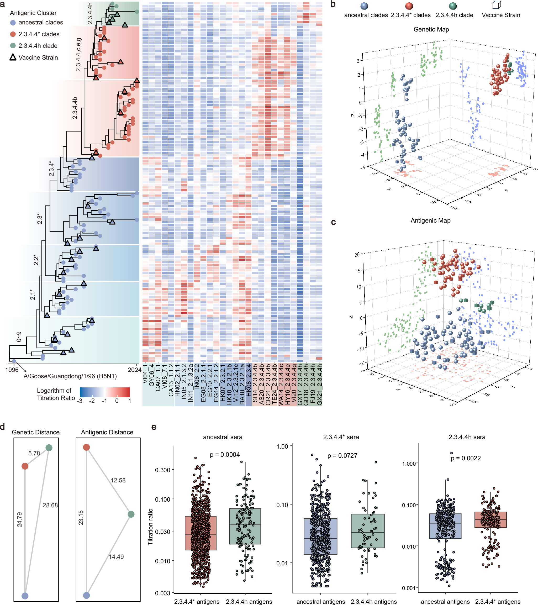
Fig. 1: Antigenic relationships of H5 influenza viruses.
From: Dominant substitutions underlying the antigenic evolution of H5 influenza virus

a Molecular clock evolutionary tree of representative H5 viruses and heatmap of neutralization titers of corresponding pseudoviruses. In the phylogenetic tree, the blue, red, and green areas indicate ancestral clades, 2.3.4.4*, and 2.3.4.4 h, respectively. The vertical coordinates in the heatmap indicate the abbreviation of each vaccine strain and clade. Values in the heatmap indicate the logarithm (log10) of the neutralization titer ratio between the representative strain and the vaccine strain. The results are based on 2-3 technical replicates. Three-dimensional genetic map (b) and antigenic map (c) of H5 viruses, with their two-dimensional projections shown in the x-y, y-z, and x-z planes. d The average genetic and antigenic distances among three antigenic clusters. e Cross-neutralization assays of immunized sera against different antigens. The figure shows cross-neutralization of seventeen ancestral-immunized sera against forty-nine 2.3.4.4* antigens and nine 2.3.4.4 h antigens (0.042 ± 0.048 vs. 0.056 ± 0.058), seven 2.3.4.4*-immunized sera against seventy-seven ancestral antigens and nine 2.3.4.4 h antigens (0.050±0.062 vs. 0.062±0.083), and four 2.3.4.4h-immunized sera against seventy-seven ancestral antigens and forty-nine 2.3.4.4* antigens (0.047 ± 0.103 vs. 0.050 ± 0.040), with all statistical comparisons performed using two-sided Wilcoxon rank-sum tests without adjustment for multiple comparisons. The definitions of the minimum, maximum, center, box and whisker bounds, and percentiles for the box plot are provided in Supplementary Table 3. Source data are provided as a Source Data file.