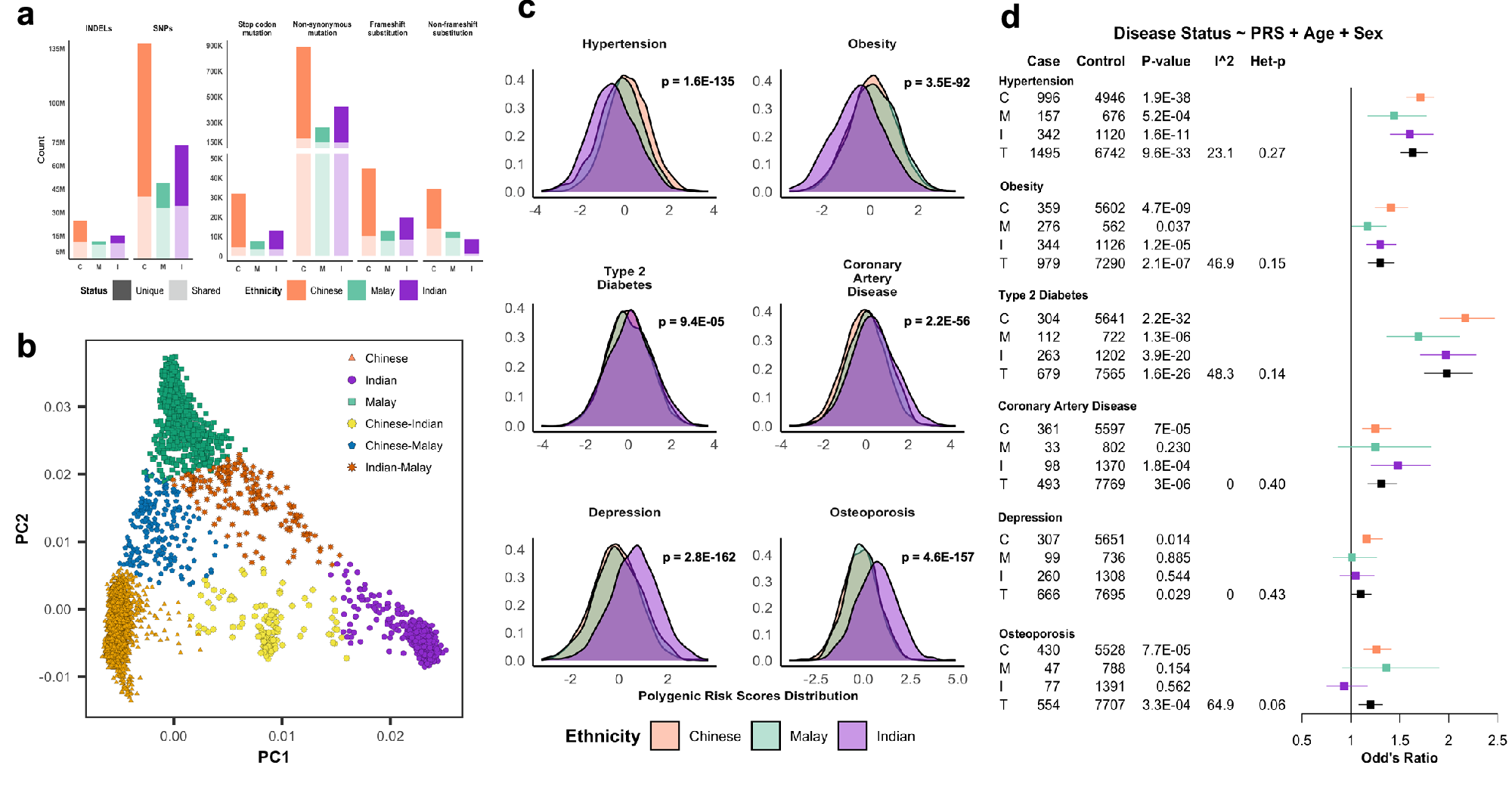
Fig. 4: Genomic variation in Asian Populations.

a Number of variants annotated in each functional coding mutation category, by ancestry. The darker shades indicate unique variants observed only in the specific ancestry. b 2-dimensional PCA genomic variants by ancestry group. c Distribution of PRS scores for six complex traits in the three major ancestry groups. Comparison across the three ancestries was done using two-sided ANOVA test. d Forest plot displaying association PRS scores with hypertension (n = 8237), obesity (n = 8269), type 2 diabetes (n = 8244), coronary artery disease (n = 8261), depression (n = 8361) and osteoporosis (n = 8261) by ancestry group, and overall [C: Chinese, M: Malay, I: Indian]. Data points represent odds ratios; error bars represent 95% confidence intervals. Two-sided P-value was calculated using logistic regression. ANOVA Analysis of Variance, PCA Principal Component Analysis, PRS Polygenic Risk Scores.