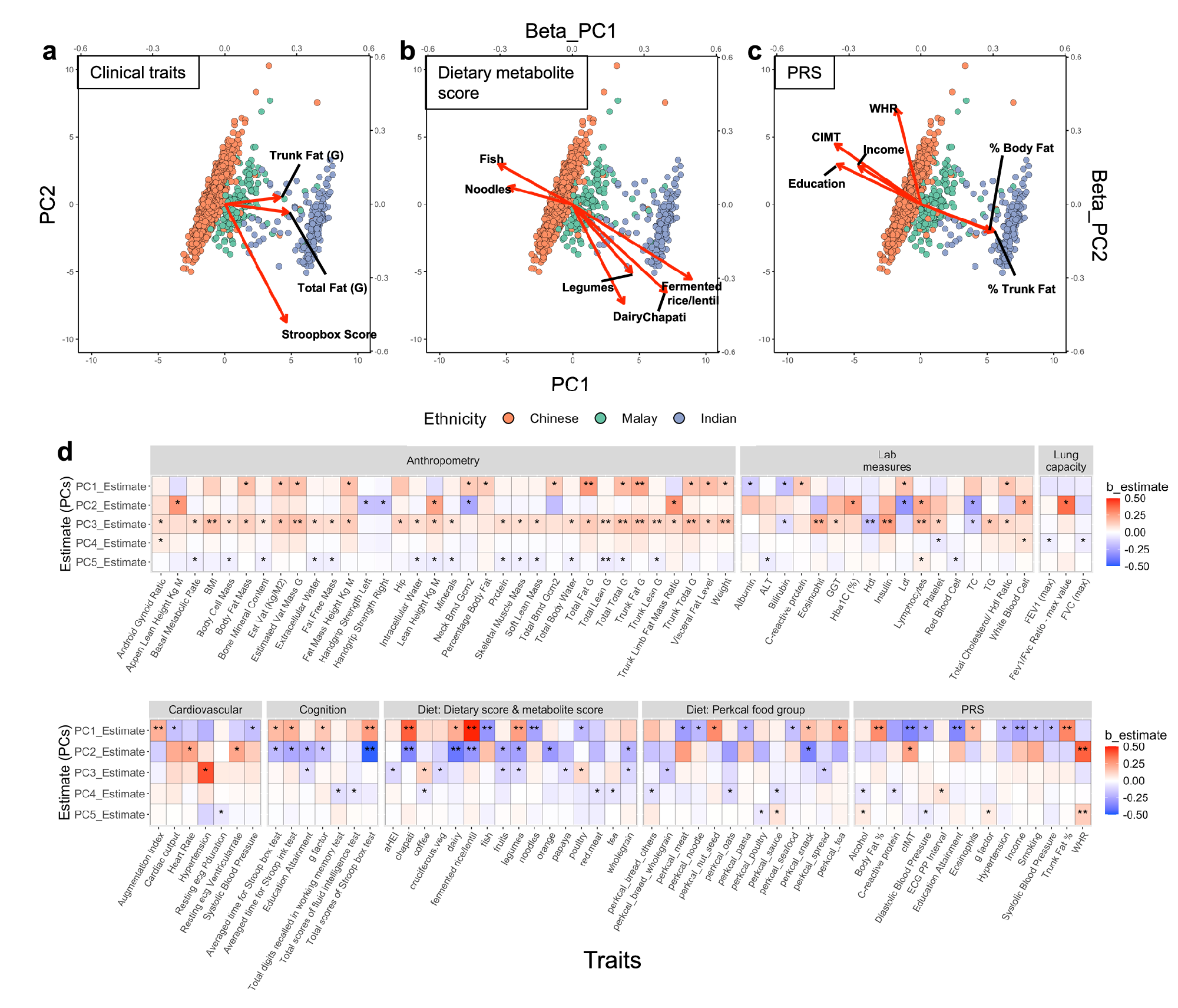
Fig. 5: PCA plots of DNA methylation levels at 16,444 CpG sites that are highly stratified between our Chinese, Indian and Malay Asians, and ‘exposomic’ assessment of the associations of these stratified markers with measured and genetically inferred exposures.

a–c Display the methylation diversity for individuals from the three ethnic groups (PC1 on x axis, and PC2 on y axis). Overlaid are the effect sizes of the measured and genetically inferred exposures that are associated with PC1 and PC2 of the DNA methylation (two-sided P < 0.0015 multiple testing correction for 32 independent tests; all exposures are Z-standardised to enable comparison of effect sizes); a clinical traits; b dietary exposures assessed objectively by circulating metabolites. Specifically, fermented rice/lentil items refer to idli and thosai. c Polygenic Risk Scores (PRS). The beta weights for PC1 and PC2 are scaled along the top x-axis and the right y-axis respectively. The results identify the directly measured and genetically inferred exposures that may relate to population level epigenetic variation between Asian ethnic groups. d The effect sizes and the directions for the beta coefficients derived from regression analysis of measured and genetically inferred exposures on PC1 to PC5 (Variance explained as percentage of top 100 variance components; PC1 – 17.6%, PC2 – 9.9%, PC3 – 5.1%, PC4 – 2.2%, PC5 – 2%, two-sided P < 0.0015 multiple testing correction for 32 independent tests). *P < 0.05, **P < 0.0015. CIMT carotid intimamedia thickness, PCA Principal Component Analysis, WHR waist hip ratio.