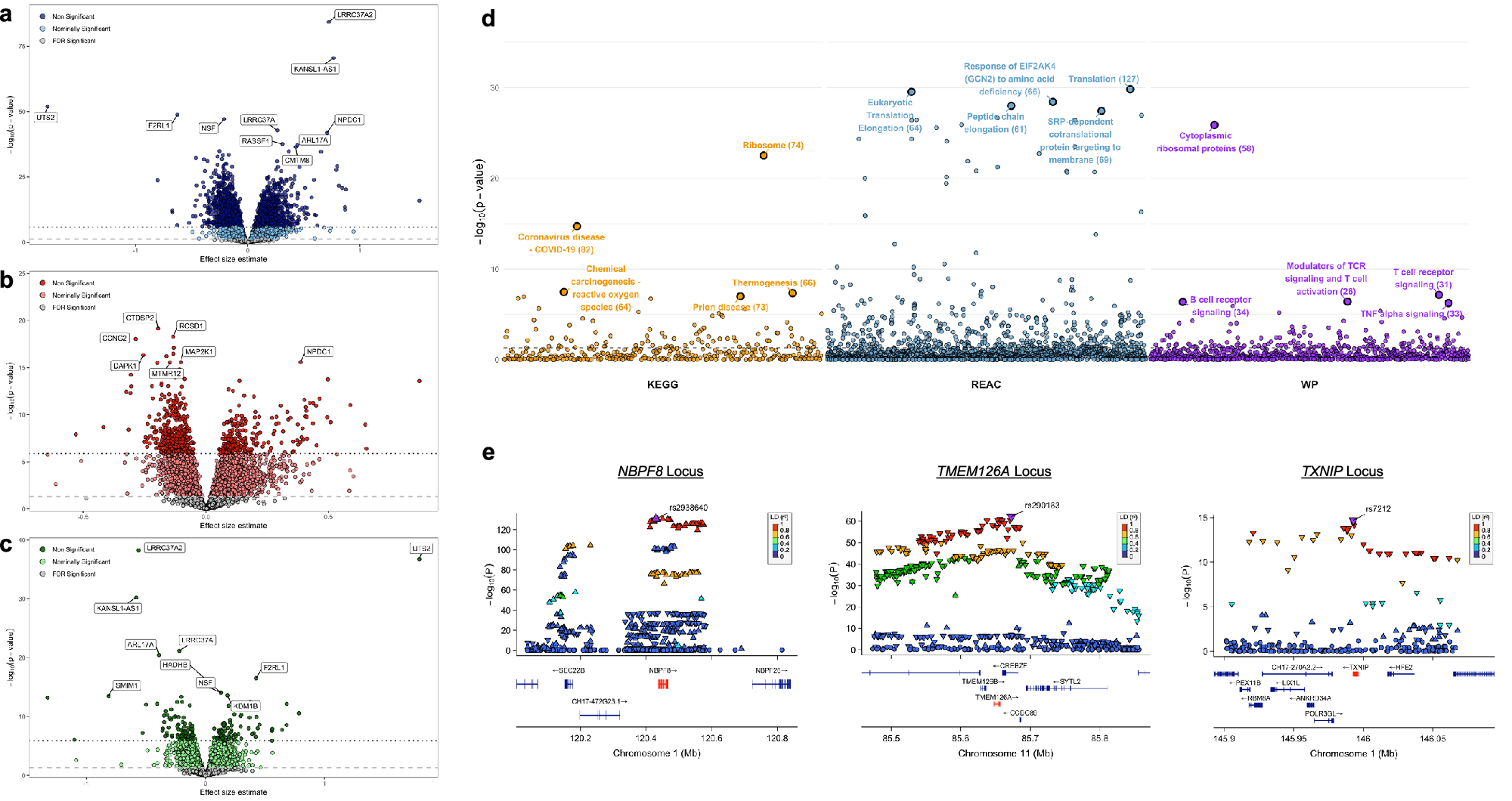
Fig. 7: Transcriptomic variation across three Asian populations.

Volcano plot of differential gene expression across the three Asian populations in a pairwise comparison between Chinese and Indians (a), Chinese and Malays (b), and Indians and Malays (c) after adjusting for Age, Sex, RIN and top six PEER factors. The x-axis is the effect size estimate of association per standard deviation change in gene expression and the y-axis is the two-sided log10P value of the association from the regression model. d Gene set enrichment analysis of the 2972 unique differentially expressed genes in at least one pairwise comparison across populations. Enrichment was performed using gprofiler2 tool in three pathway databases (Kyoto Encyclopedia of Genes and Genomes (KEGG), Reactome (REAC) and Wiki Pathways (WP). Each dot is an independent gene set and the y-axis is the one-sided hypergeometric P-value of enrichment per gene set. e Regional plots of three cis-eQTLs identified in the HELIOS cis-eQTL analyses in 1228 individuals. The first two plots are the top two strongest associations (NBPF8 and TMEM126A) and the last one is for the TXNIP gene identified as an important gene linked to diabetes via DNA methylation in the Asian population. The y-axis in the regional plots represents the –log₁₀ of the two-sided P-value from the cis-eQTL regression analysis.