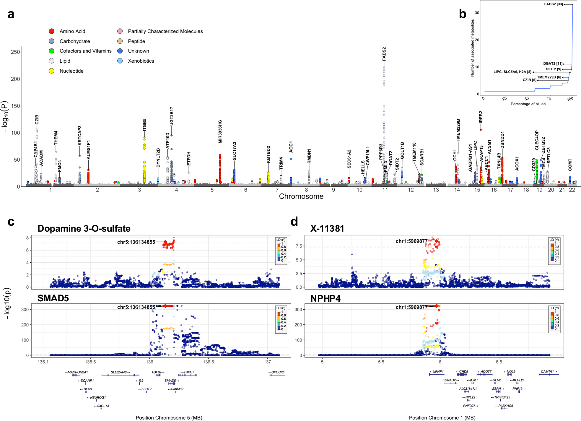
Fig. 8: Genetic Architecture of Molecular Traits.

a Manhattan plot for summary of all associations between plasma metabolite levels and genetic loci (N = 8234). Only genetic variants with P < 5 × 10-8 (two-sided test in linear mixed regression model) are coloured based on the strongest associated metabolite group for the specific variant. Genes for top 50 loci identified through SMR are annotated. b Distribution of number of associated metabolites per locus, demonstrating the pleiotropy of genetic effects on metabolites. The loci with at least 5 associated metabolites are annotated with the SMR associated gene. c Regional plot highlighting the shared causal variant between Dopamine 3-O-sulfate and SMAD5. d Regional plot highlighting the shared causal variant between X-11381 and NPHP4. The y-axis in the regional plots represents the –log₁₀ of the two-sided P-value from the GWAS analysis. GWAS Genome-Wide Association Study, SMR Summary-data-based Mendelian Randomisation.