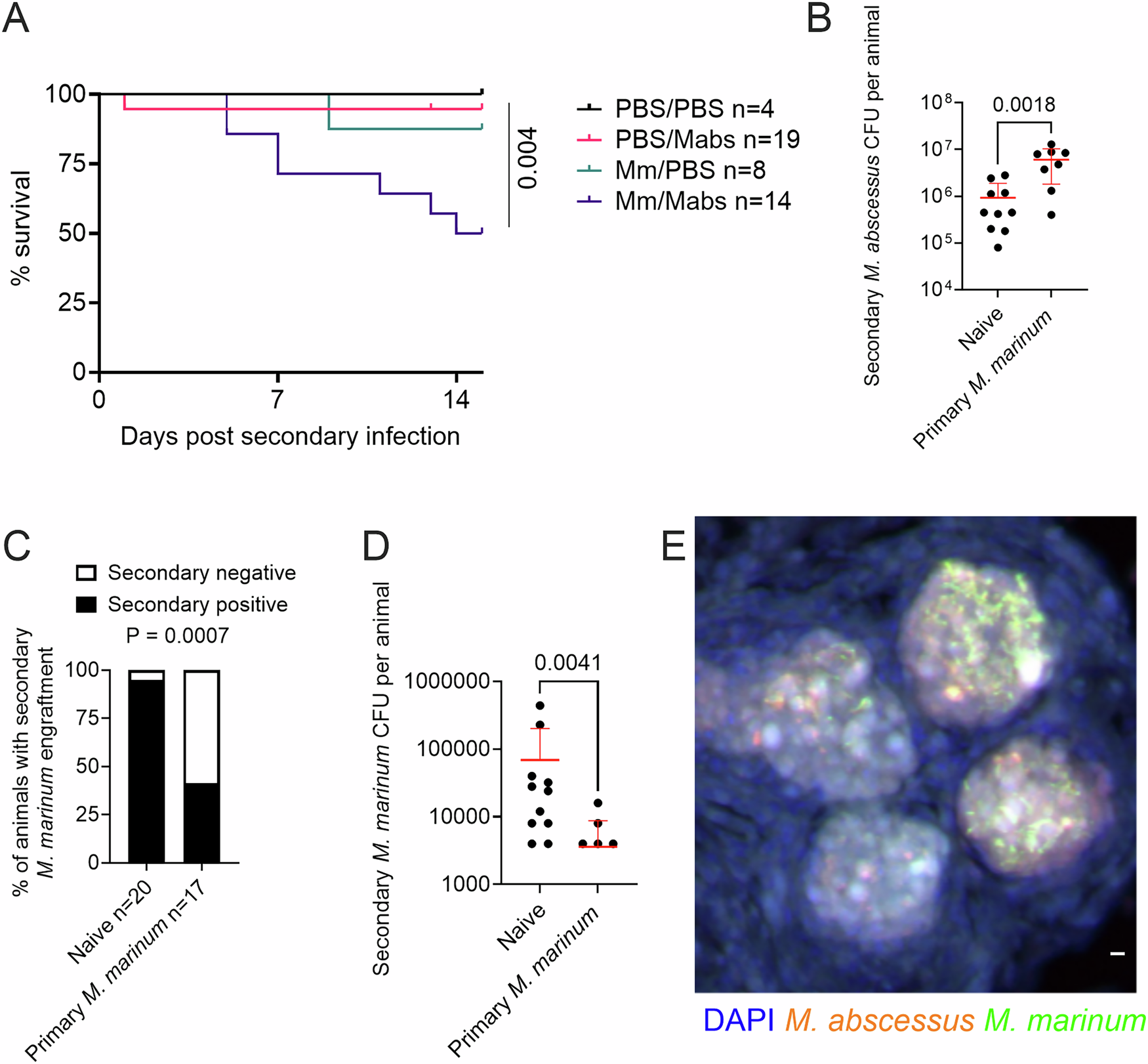
Fig. 1: Pre-existing M. marinum infection worsens secondary M. abscessus infection but protects from secondary M. marinum infection.

A Survival curve of adult zebrafish infected with combinations of primary M. marinum (Mm) and secondary M. abscessus (Mabs) at 2 weeks post primary infection. Data is from a single experiment with 45 animals. Statistical analysis reported is a Log-rank test comparing the PBS/Mabs group with the Mm/Mabs group. B Quantification of secondary M. abscessus burden at 2 weeks post secondary infection in naive and primary M. marinum-infected adult zebrafish infected at 2 weeks post primary infection, n = 10 and 8 respectively, two-sided T test. C Quantification of secondary M. marinum engraftment at 2 weeks post secondary infection in naive and primary M. marinum-infected adult zebrafish infected at 2 weeks post primary infection. Data is pooled from two independent experiments. Statistical analysis reported is a two-sided Fisher’s Exact Test. D Quantification of secondary M. marinum burden at 2 weeks post secondary infection in naive and primary M. marinum-infected adult zebrafish infected at 2 weeks post primary infection, n = 12 and 10 respectively, two-sided T test. E Representative image of multilobed granuloma in 2 week post secondary infection adult zebrafish infected with secondary M. abscessus at 2 weeks post primary M. marinum infection. Scale bar indicates 10 μm. Image is representative of granulomas from survey of three animals. Data are presented as mean values +/- SD.