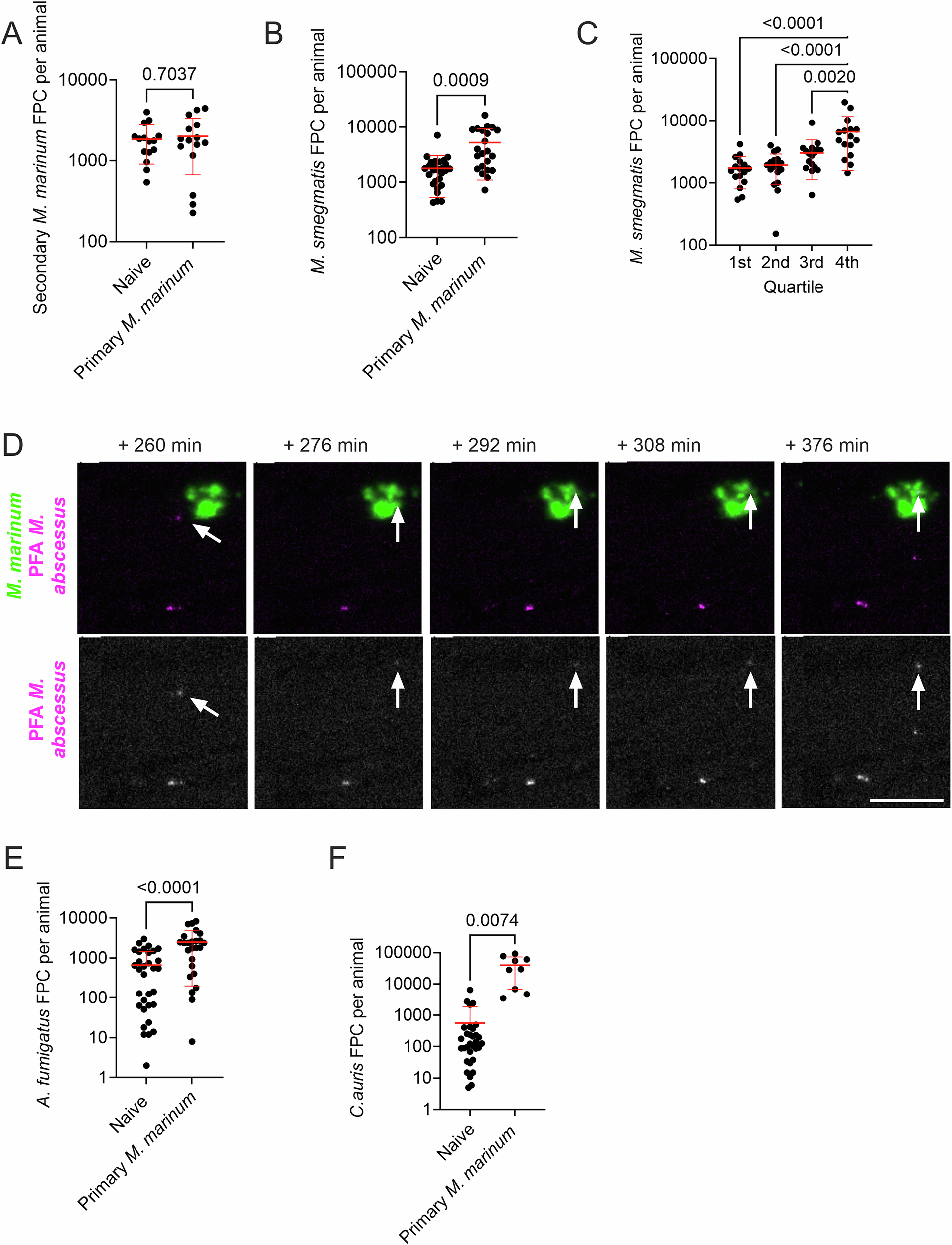
Fig. 3: Colonization of primary granulomas provides a growth advantage to opportunistic pathogens.

A Quantification of secondary M. marinum burden in 3 dpsi embryos infected with primary M. marinum. Naive n = 15, Primary M. marinum n = 15, two-sided T test. B Quantification of secondary M. smegmatis burden in 3 dpsi embryos infected with primary M. marinum. Naive n = 28, Primary M. marinum n = 22, two-sided T test. C Quantification of secondary M. smegmatis burden in 3 dpsi embryos infected with primary M. marinum grouped by quartile of M. smegmatis found within M. marinum granulomas. Q1 and Q4 n = 16, Q2 and Q3 n = 17, one-way ANOVA. D Images extracted from Supplementary Movie 2 tracking ingress of PFA-fixed M. abscessus into a primary M. marinum granuloma from 260-376 minutes post tracking and residency of PFA-fixed M. abscessus inside granuloma. Arrows indicate location of PFA-fixed M. abscessus fluorescent signal of interest, scale bar represents 100 μm. E Quantification of secondary A. fumigatus burden in 3 dpsi embryos infected with primary M. marinum. Naive n = 32, Primary M. marinum n = 9, two-sided T test. F Quantification of secondary C. auris burden in 2 dpsi embryos infected with primary M. marinum. Naive n = 35, Primary M. marinum n = 25, two-sided T test. Data are presented as mean values +/- SD.