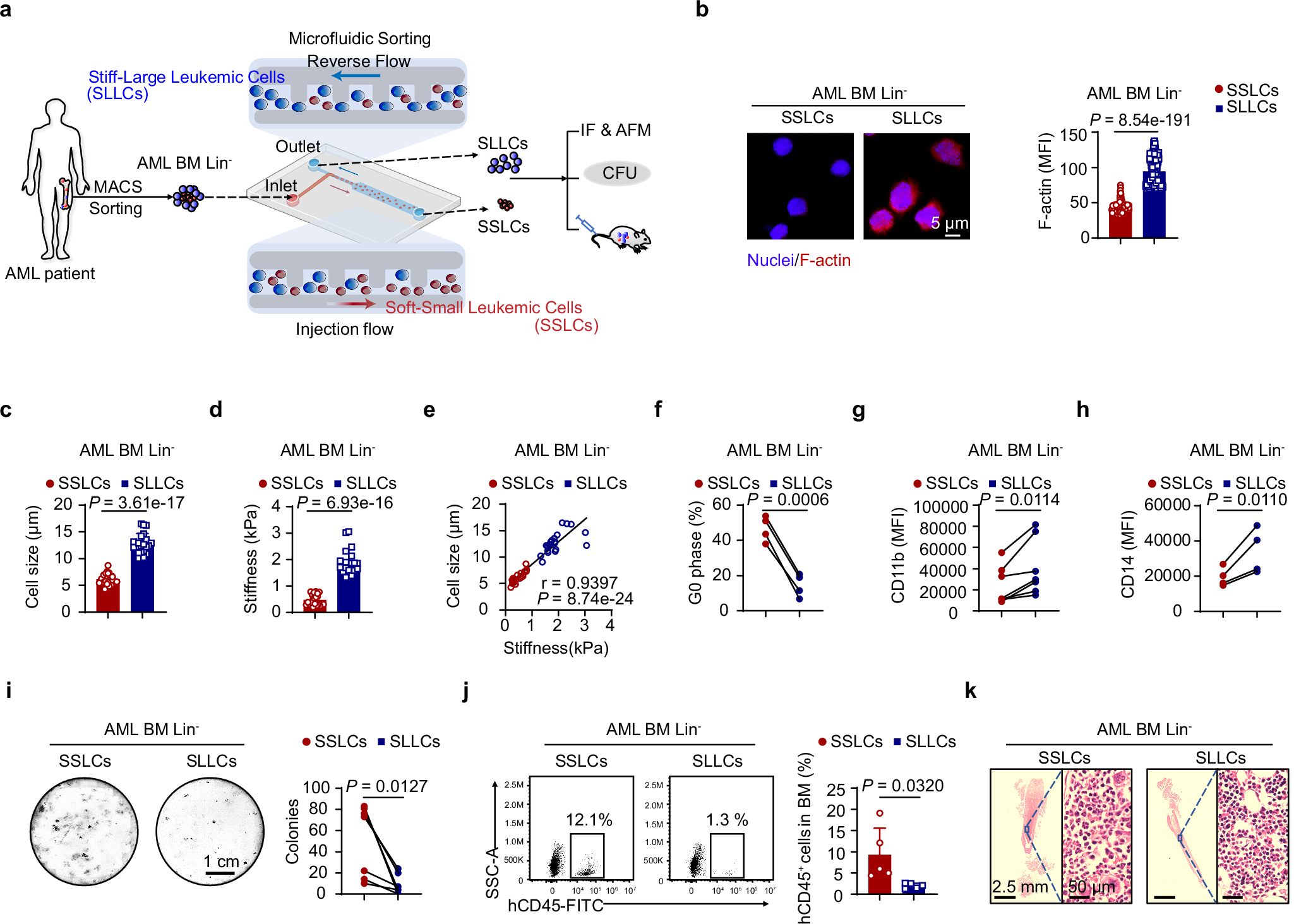
Fig. 3: Microfluidic sorting identifies SSLCs with enhanced stem cell potential in primary AML patients.

a Schematic overview of soft-small leukemic cells (SSLCs) and stiff-large leukemic cells (SLLCs) in primary BM Lin- cells isolated by microfluidic devices. b Representative immunofluorescence images showing F-actin (red) and nuclei (blue) in SSLCs and SLLCs from five independent AML patient samples; each dot represents an individual cell (n = 297 cells per group). c Quantification of cell size in SSLCs and SLLCs (n = 21 cells per group, from five AML samples). d Cortical stiffness measurements by AFM for SSLCs and SLLCs from primary BM Lin- cells (n = 21 cells per group, from five AML samples). e Correlation between cell size and cortical stiffness in SSLCs and SLLCs from primary BM Lin- cells (n = 42 cells, from five AML samples). Flow cytometry analysis showing quantification of G0 phase (f) (n = 4 AML samples), CD11b expression (g) (n = 7 AML samples), and CD14 expression (h) (n = 4 AML samples) in SSLCs and SLLCs from primary BM Lin- cells. i Colony formation assay showing the number of colonies formed by SSLCs and SLLCs of BM Lin- cells from seven primary AML samples. Cells were seeded at 1 × 105 cells per well, with colony counts enumerated (n = 7 biologically independent experiments). j, k Flow cytometry analysis illustrating BM engraftment of SSLCs and SLLCs in primary BM Lin- cells from four independent AML patients (5 × 106 cells per mouse). Mice were sacrificed 2-3 months post- engraftment, and their BM was analyzed by flow cytometry (j) (n = 5 mice per group) or HE staining (k) (n = 3 mice per group). For (b–d, j), data were analyzed using by two-tailed unpaired Student’s t test. For (e), data were analyzed using Pearson correlation. For (f–h, i), data were analyzed using two-tailed paired t test. Data are mean ± SEM and representative of at least three independent experiments. Source data are provided as a Source Data file.