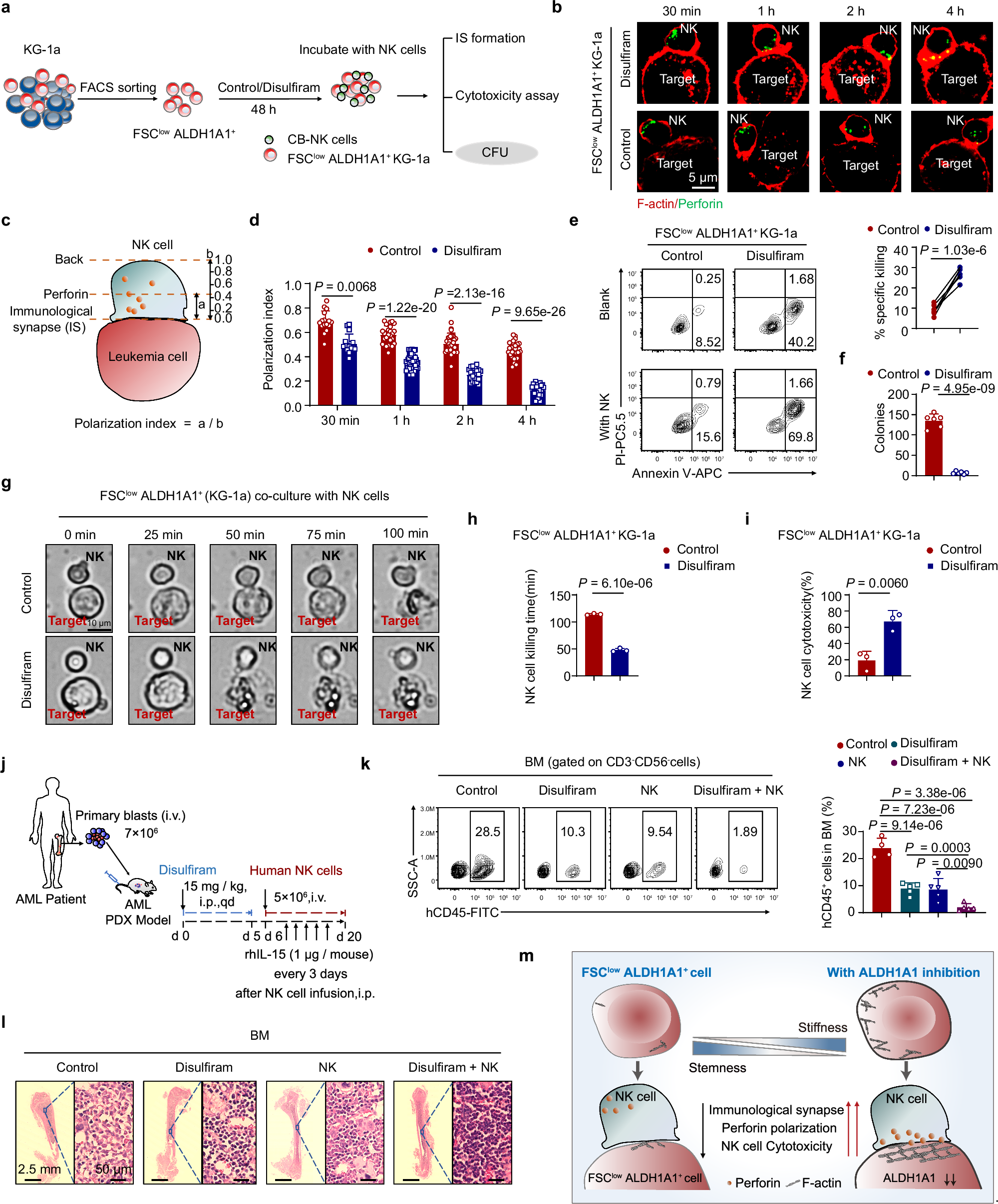
Fig. 7: Leukemia cell stiffening via ALDH1A1 inhibition enhances the efficacy of NK cell immunotherapy.

a Schematic of in vitro analysis of FSClow ALDH1A1+ KG-1a cells treated with 1 μM Disulfiram for 48 h. b Confocal images showing F-actin (red) and perforin (green) localization at the IS in target-NK cell conjugates at different time points. c Diagram illustrating the calculation of polarization index, based on the distance from perforin to the IS center. d Quantification of the polarization index from six donors. Each dot represents an individual conjugate. For the Control group, n = 16 (30 min), 27 (1 h), 36 (2 h), and 31 (4 h); for the Disulfiram group, n = 16 (30 min), 42 (1 h), 21 (2 h), and 22 (4 h). e Flow cytometric analysis of target cell lysis after co-culture with CB-NK cells (E:T = 5:1, 6 h; n = 6 biologically independent experiments). f Colony formation assay of target cells post NK cell exposure (n = 6 biologically independent experiments). Live-cell imaging of NK cell cytotoxicity: representative killing snapshots (g), NK cell killing time (minutes) (h), and cytotoxicity rate (%) (i) in control vs. Disulfiram-treated target cells (n = 3 biologically independent experiments). j Schematic of in vivo AML PDX model: NSG mice were transplanted with primary AML blasts (7 × 10⁶ cells/mouse), treated with Disulfiram (15 mg/kg, i.p., days 1–5) ± CB-NK cell infusion (5 × 10⁶ cells, i.v., day 6). k Flow cytometry of hCD45⁺ leukemic cells in mouse BM at endpoint (n = 4 mice for Control, 5 for Disulfiram, 5 for NK, and 5 for Disulfiram + NK). l Representative HE staining of BM sections. m Diagram visually illustrating the enhanced efficacy of NK cell immunotherapy through ALDH1A1 inhibition-mediated stiffening of leukemic cells. For (e), data were analyzed using two-tailed paired t test. For (d, f, h, i), data were analyzed using two-tailed unpaired Student’s t test. For (k), data were analyzed using one-way ANOVA with Tukey correction (F = 42.17). Data are mean ± SEM and representative of at least three independent experiments. Source data are provided as a Source Data file.