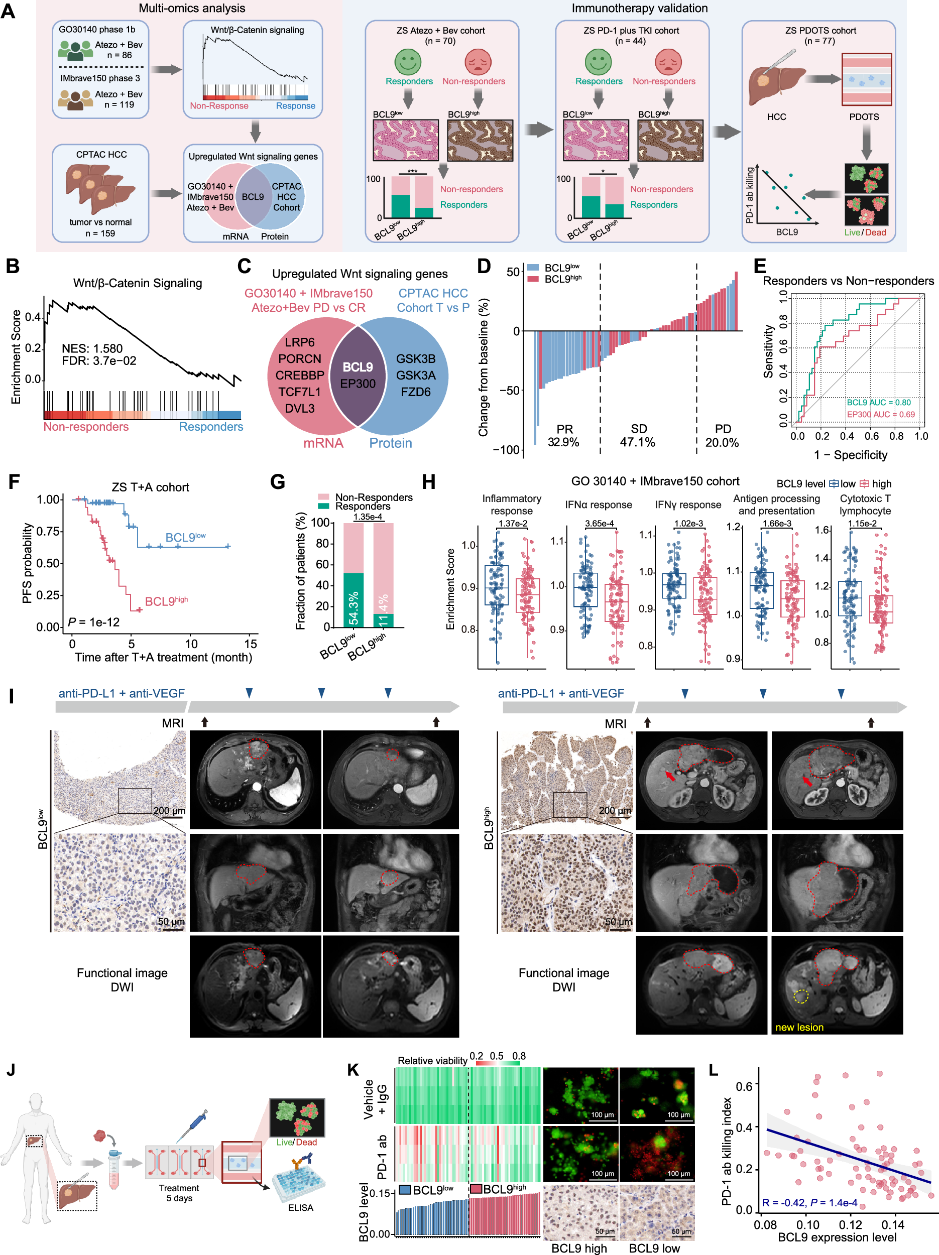
Fig. 1: BCL9 correlates with de novo resistance to PD-(L)1-based immunotherapy in solid tumors.

A Schematic flowchart of the BCL9 study selection. B Enrichment curves for hallmark Wnt/β-catenin signaling in non-responders versus responders to Atezo + Bev combination therapy in the GO30140 + IMbrave150 cohorts. NES normalized enrichment score, FDR false discovery rate. C Venn diagram representing overlapping genes of the Wnt/β-catenin signaling pathway that were differentially expressed in the transcriptomic data for Atezo + Bev PD vs CR from the GO30140 + IMBrave150 cohorts and CPTAC HCC proteomic data for tumor vs normal tissue. D Waterfall plot showing the patient response to Atezo + Bev from a cohort of 70 patients with advanced HCC treated at Zhongshan hospital (classified according to the RECIST 1.1 criteria). E The ROC curve for BCL9 and EP300 in predicting the response to Atezo + Bev immunotherapy. F The PFS of HCC patients receiving Atezo + Bev with different BCL9 expression levels (n = 70, P value was calculated by the two-sided Log-rank test). G Correlation analysis of BCL9 expression and treatment response in HCC patients receiving Atezo + Bev treatment (n = 70). The association was evaluated using a two-sided chi-square test of independence with SPSS software. H Enrichment of the indicated indicators of a favorable response to immunotherapy, as calculated by the ssGSEA, in the BCL9 low versus BCL9 high samples in the GO30140 + IMBrave150 cohorts. Data are from n = 205 biologically independent patients, unpaired two-tailed t-test. The whiskers represent the minimum and maximum values observed within the range of Q1 − 1.5 × IQR to Q3 + 1.5 × IQR. The box shows the interquartile range (IQR) between the 25th (Q1) and 75th (Q3) percentiles, and the line inside the box indicates the median (50th percentile). I BCL9 IHC staining and representative MRI. J Schematic representation of the HCC patient-derived organotypic tumor spheroid assay. K Viability of PDOTS following anti-PD-1 treatment, and the BCL9 expression levels of corresponding tumor tissues. L The correlation between the PD-1 kill index and BCL9 expression levels (n = 77). A two-sided spearman’s rank correlation test was performed. The shaded band indicates the 95% confidence interval of the regression fit. Schematic in A was created in BioRender. Wu, S. (2025) https://BioRender.com/fo53mwm. Schematic in J was created in BioRender. Wu, S. (2025) https://BioRender.com/l38givb.