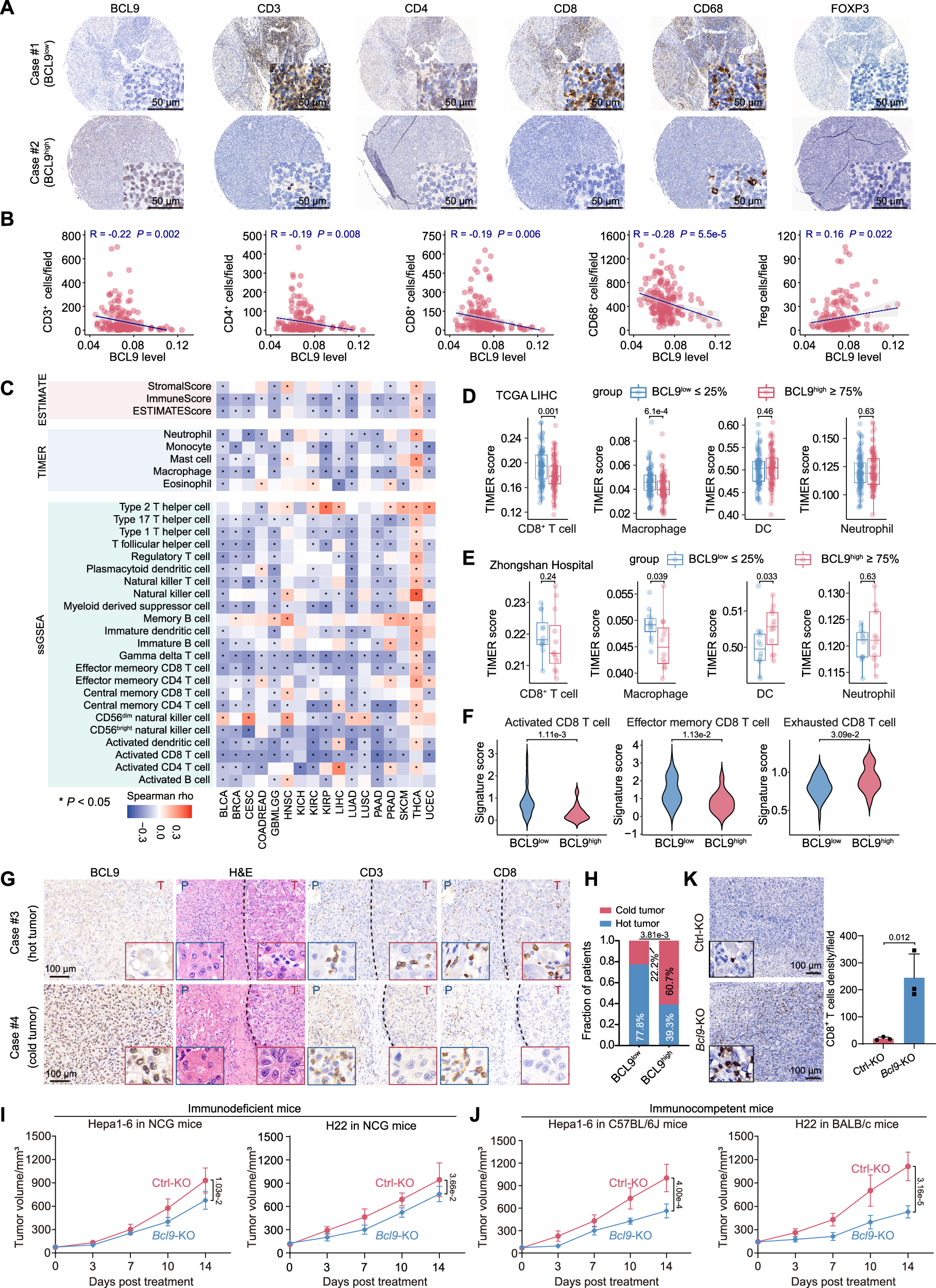
Fig. 2: BCL9 maintains an immune-suppressive microenvironment and prevents immune clearance in HCC.

A IHC staining for CD3+ T cells (CD3+), CD4+ T cells (CD4+), CD8+ T cells (CD8+), macrophages (CD68+), and regulatory T cells (FOXP3+) in two representative patients with different BCL9 expression levels treated at Zhongshan Hospital. B Correlation analysis of immune cell infiltration and BCL9 expression in patients from Zhongshan Hospital was performed using two-sided Pearson correlation. The shaded bands indicate the 95% confidence intervals of the regression fits. C Heatmap displaying the correlations of BCL9 expression with immune cell abundances across the TCGA pan-cancer datasets. A two-sided spearman’s rank correlation test was performed for BCL9 and indicated immune cell abundances. D, E Enrichments of the indicated immune cell populations, estimated by TIMER, in BCL9 low versus BCL9 high samples, from the TCGA LIHC cohort (D, data are from n = 186 biologically independent patients) and Zhongshan HCC patients (E, data are from n = 24 biologically independent patients). For each cell type, the comparison between BCL9 low and high groups was performed using an unpaired two-sided student’s t-test. The whiskers represent the minimum and maximum values observed within the range of Q1 - 1.5 × IQR to Q3 + 1.5 × IQR. The box shows the IQR between the 25th (Q1) and 75th (Q3) percentiles, and the line inside the box indicates the median (50th percentile). F Single-cell sequencing analysis (GSE151530) identified differentially expressed CD8 T cell signature scores between patients with high and low BCL9 expression. Data are from n = 46 biologically independent samples and are compared using unpaired two-sided t-tests (Welch’s correction was applied for comparisons with unequal variance for Activated CD8 T cell). G Representative IHC staining of low BCL9 expression in a “hot” tumor, and high BCL9 expression in a “cold” tumor. P peri-tumor, T tumor. H Correlation analysis of BCL9 expression and tumor-immune classification in our Zhongshan cohort (“hot” or “cold” tumors, n = 55). The association was evaluated using a two-sided chi-square test of independence with SPSS software. I, J Tumor growth curves for immunodeficient mice (NCG) and immunocompetent mice (C57BL/6J or BALB/c) implanted with subcutaneous liver cancer cells (Hepa1-6/H22 Bcl9-KO or Hepa1-6/H22 Ctrl-KO cells) that were allowed to grow for 2 weeks (Data are presented as mean ± SD from n = 6 biological replicate). K Quantification of CD8+ T cells in Hepa1-6 Ctrl-KO and Hepa1-6 Bcl9-KO tumors from C57BL/6J mice. (Data are from n = 3 biologically independent mice in each group and presented as mean values +/− SD.).