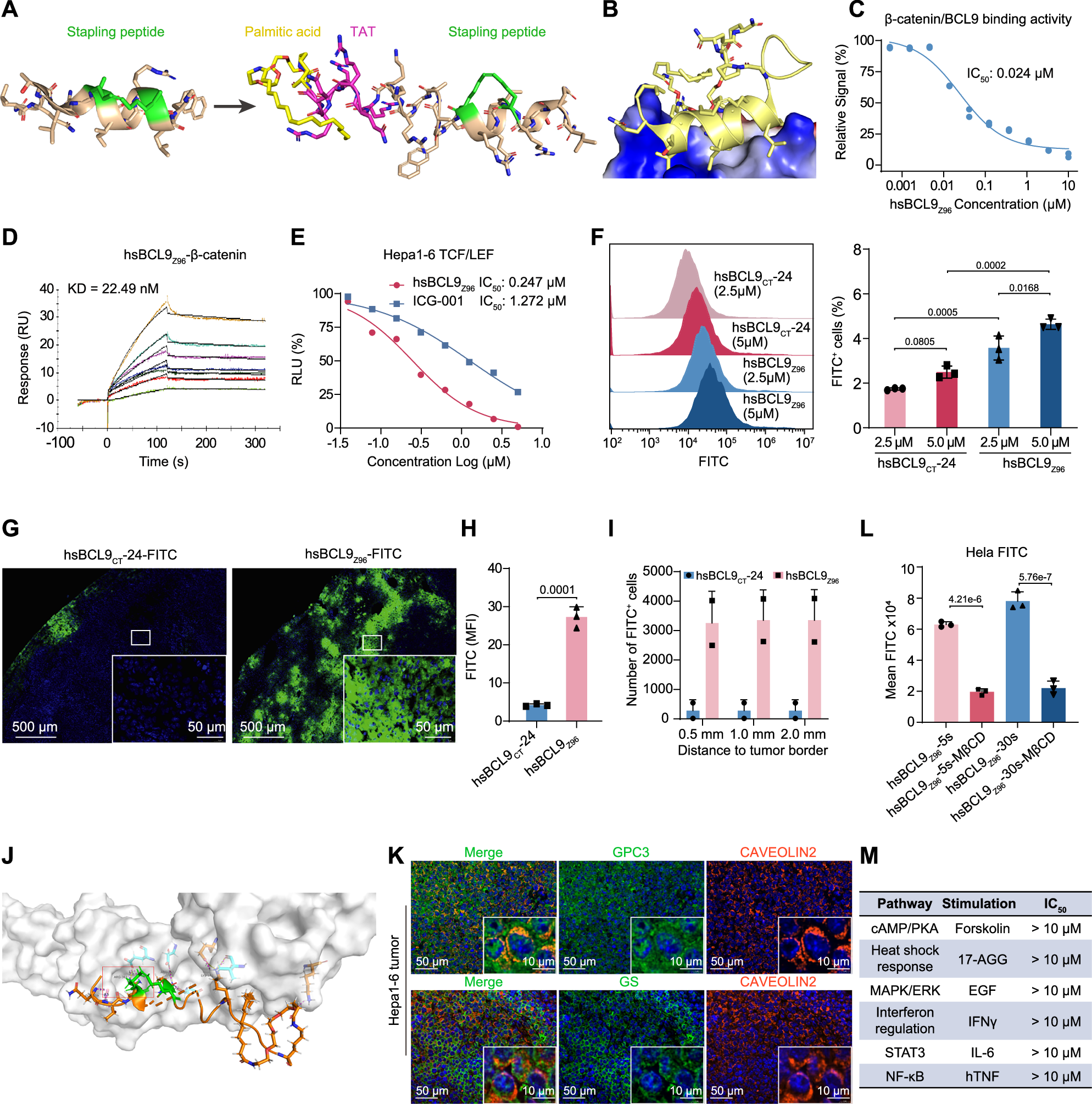
Fig. 3: Characterization of hsBCL9Z96 and its disruption of the BCL9/β-catenin interaction.

A Structures of hsBCL9Z96 (right) and hsBCL9CT-24 (left). B Docking of hsBCL9Z96 (yellow) into the β-catenin hydrophobic pocket (blue) as illustrated using GlideXP Maestro Schrodinger. C hsBCL9Z96 inhibited β-catenin/BCL9 binding activity. D Biacore assay of β-catenin with hsBCL9Z96. E LEF/TCF Hepa1-6 reporter assays showed that the IC50 values of hsBCL9Z96 and ICG001 were 0.247 μM and 1.272 μM, respectively. F The cell membrane penetration rates of hsBCL9Z96 and hsBCL9CT-24 in the HCT116 cell line were measured by FACS. Data are presented as mean ± SD from n = 3 biological replicates, with statistical significance determined by two-sided one-way ANOVA followed by Tukey’s multiple comparisons test. G, H The penetration rates of hsBCL9Z96 and hsBCL9CT-24 in liver tissues were measured by in vivo imaging. The bar graphs represent data summarized as the means ± SD from n = 3 independent biological replicates, which were analyzed by one-way ANOVA. I The signal of FITC-positive cells in different regions from the tumor border. Data are presented as mean ± SD from n = 2 independent biological replicates. The identical values for hsBCL9CT-24 at 1 mm and 2 mm depths confirm that no peptide penetration occurred beyond 0.5 mm. J hsBCL9Z96 (orange) forms 4 salt bonds and 10 hydrogen bonds with Caveolin-2 (gray). K The expression of Caveolin-2 on Hepa1-6 cells was measured by immunofluorescence. Caveolin-2 is mainly expressed in HCC cells. The experiment was independently repeated three times with qualitatively identical results. L HeLa cells were treated with FITC-labeled hsBCL9Z96 in the presence or absence of a specific Caveolin-2 inhibitor, MβCD. The main fluorescence signals were measured by flow cytometry (Data are presented as mean ± SD from n = 3 independent biological replicates in each group). M Reporter assay results for non-Wnt signaling cascades, denoting hsBCL9Z96’s lack of off-target effects (IC50 > 10 μM for all).