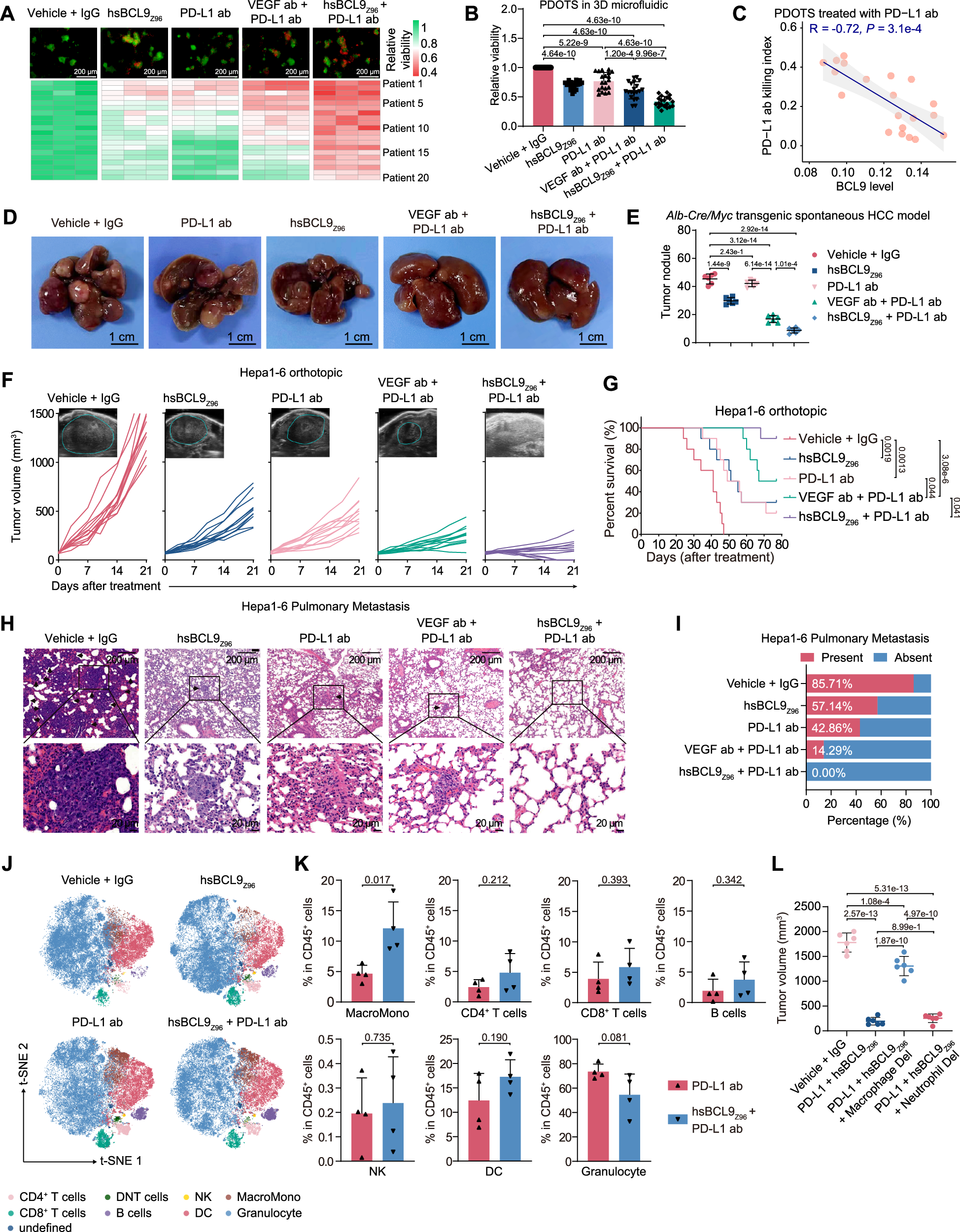
Fig. 4: Combined treatment with hsBCL9Z96 and an anti-PD-L1 ab achieves a better therapeutic effect than combined treatment with anti-VEGF ab and anti-PD-L1 ab.

A Viability of 20 HCC PDOTS on day 5 following the indicated treatments in a 3-D microfluidic system. B Relative viability of 20 HCC PDOTS on day 5 following the indicated treatments. The bar graph represents data summarized as the means ± SD from n = 20 independent biological replicates in each group, which were analyzed by one-way ANOVA. C The correlation of the PD-L1 ab kill index and BCL9 expression of the 20 HCC PDOTS (the shaded band indicates the 95% confidence interval of the regression fit, and statistical significance was determined by spearman’s correlation test). D, E Representative images and statistical results for Myc transgenic mice that received the indicated treatments (6 mice per group; Vehicle + IgG, 10 mg/kg; hsBCL9Z96, 30 mg/kg; anti-PD-L1 ab, 10 mg/kg; anti-VEGF ab, 10 mg/kg; and combination therapy). Scale bars: 1 cm. The bar graph represents data summarized as the means ± SD from n = 6 independent biological replicates in each group, which were analyzed by one-way ANOVA. F Representative B-ultrasound and growth curves of Hepa1-6 tumors in C57BL/6J mice (Vehicle + IgG, 10 mg/kg, n = 12; hsBCL9Z96, 30 mg/kg, n = 11; anti-PD-L1 ab, 10 mg/kg, n = 11; anti-VEGF ab, 10 mg/kg, n = 11; and combination therapy, n = 11). G Survival curves calculated by the two-sided Log-rank test of C57BL/6J mice bearing Hepa1-6 tumors (n = 10 per group) that received Vehicle + IgG, 10 mg/kg; hsBCL9Z96, 30 mg/kg; anti-PD-L1 ab, 10 mg/kg; anti-VEGF ab, 10 mg/kg; or combination therapy. H, I Representative H&E images of lung metastasis. The incidence of lung metastasis (arrows) is shown in the indicated groups. J The t-distributed stochastic neighbor embedding (t-SNE) plots of tumor-infiltrating immune cells, where each color represents a distinct immune cell subset: MacroMonos, CD4+ T cells, CD8+ T cells, B cells, natural killer (NK) cells, double-negative (DN) T cells, dendritic cells (DC), and granulocytes in the Hepa1-6 tumors as indicated by CyTOF analysis of Hepa1-6 tumors from mice administered the indicated treatments (n = 4). K Quantification of immune cells in Hepa1-6 tumors exposed to the indicated treatments. Data are presented as mean ± SD from n = 4 independent biological replicates. Comparisons were performed using an unpaired two-sided Student’s t-test. L Hepa1-6 tumor volumes in C57BL/6J mice treated as indicated, and macrophages and neutrophils were depleted using anti-CSF1 ab and anti-Ly6G ab, respectively. Data are presented as mean ± SD from n = 6 independent biological replicates, Vehicle + IgG, 10 mg/kg; hsBCL9Z96, 30 mg/kg; anti-PD-L1, 10 mg/kg; anti-CSF1, 10 mg/kg; anti-Ly6G, 10 mg /kg. Statistical significance was determined by two-sided one-way ANOVA followed by Tukey’s multiple comparisons test.