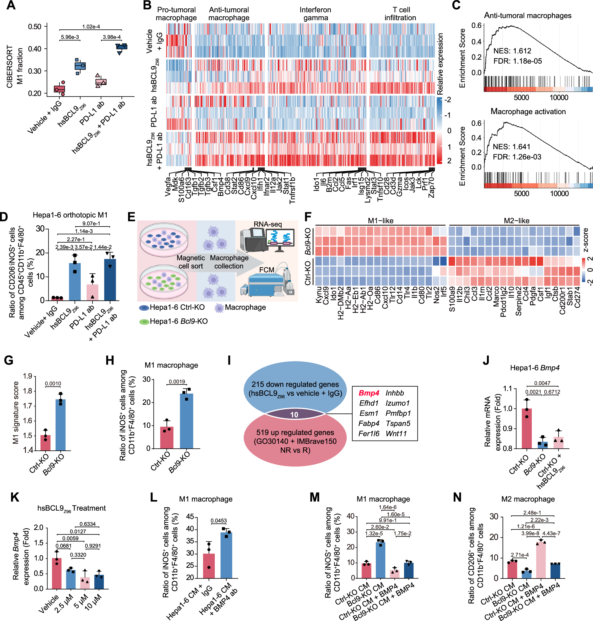
Fig. 5: Reprogramming of the TIME by targeting BCL9: Shifting TAMs to an M1-like phenotype in a BMP4-dependent manner.

A CIBERSORT analysis for M1 macrophage populations. Statistical significance was determined by two-sided one-way ANOVA followed by Tukey’s multiple comparisons test. Data are presented as mean ± SD from n = 3 biological replicates. The whiskers represent the minimum and maximum values observed within the range of Q1 - 1.5 × IQR to Q3 + 1.5 × IQR. The box shows the IQR between the 25th (Q1) and 75th (Q3) percentiles, and the line inside the box indicates the median (50th percentile). B Heatmap showing the differential expression of genes indicative of protumor M2-like macrophages, antitumor M1-like macrophages, IFN-γ-related pathways (from the Hallmark collection), and T-cell infiltration in the indicated experimental groups. Scale bars represent the normalized FPKM per gene (log2). Representative examples of genes with known roles in the ICI response in patients are labeled. C Enrichment plot for an antitumoral macrophage signature and macrophage activation sets in Hepe1-6 tumors from mice treated with hsBCL9Z96 + anti-PD-L1 ab versus anti-PD-L1 ab alone. D Flow cytometric quantification of M1 macrophages in the Hepa1-6 tumors from each group. Data are presented as the means ± SD from n = 3 biologically independent mice in each group, and were analyzed via one-way ANOVA. E Schematic overview of studies involving BMDMs cocultured with Hepa1-6 cells. F M1 and M2 macrophage markers in BMDMs cocultured with Hepa1-6 cells. G M1 signature scores of BMDMs. Data are presented as mean ± SD from n = 3 biological replicates and were compared by an unpaired two-sided t-test. H M1 macrophages in BMDMs cocultured with Hepa1-6 cells. Data are presented as mean ± SD from n = 3 biological replicates and were compared by an unpaired two-sided t-test. I Overlap of the genes upregulated in non-responders versus responders in the GO30140 + IMbrave150 cohorts, and genes downregulated in mice following hsBCL9Z96 treatment. J Bmp4 in Hepa1-6 cells in the indicated groups. Data are presented as mean ± SD from n = 3 biological replicates and were compared by two-sided one-way ANOVA followed by Tukey’s multiple comparisons test. K Bmp4 in Hepa1-6 cells treated with increasing concentrations of hsBCL9Z96. Data are presented as mean ± SD from n = 3 biological replicates, with statistical significance determined by two-sided one-way ANOVA followed by Tukey’s multiple comparisons test. L M1-polarized macrophages after BMP4 ab treatment. Data are presented as mean ± SD from n = 3 biological replicates and were compared by an unpaired two-sided t-test. M, N M1- and M2-polarized macrophages in the indicated groups. Data are presented as mean ± SD from n = 3 biological replicates, with statistical significance determined by two-sided one-way ANOVA followed by Tukey’s multiple comparisons test. Schematic in (E) was created in BioRender. Wu, S. (2025) https://BioRender.com/n1zpx7y.