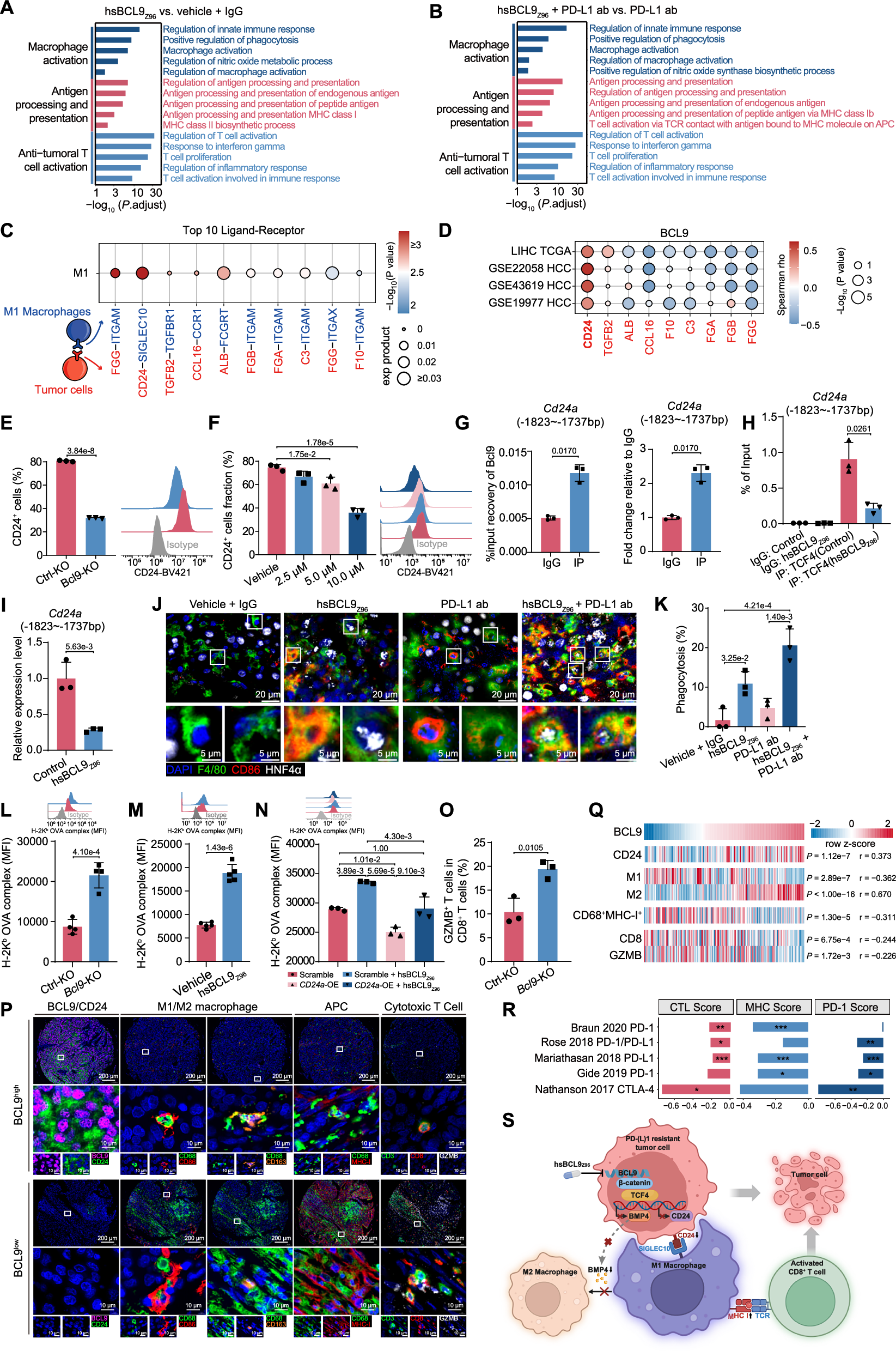
Fig. 6: Targeting tumoral BCL9 promotes macrophage phagocytosis and antigen presentation by inhibiting CD24 transcription.

See also Figs. S6 and 7. A, B GO analysis showed enrichment of pathways involved in macrophage activation, antigen processing and presentation, and antitumor T-cell activation pathways in Hepa1-6 cells after hsBCL9Z96 treatment. GO analysis was performed using a two-sided hypergeometric test with Benjamini–Hochberg FDR adjustment for multiple comparisons; terms with an adjusted P value < 0.05 were considered significant. C Putative ligand–receptor (L–R) interactions between tumor cells and macrophages were inferred using CellPhoneDB. Statistical significance was assessed using a two-sided permutation test. D Correlation of BCL9 and ligand expression. A two-sided Spearman’s rank correlation test was performed for BCL9 and indicated genes. E Effects of Bcl9-KO on CD24 expression in HCC cells as determined by FACS. Data are presented as mean ± SD from n = 3 biological replicates and were compared by an unpaired two-sided t-test. F Effects of treatments with hsBCL9Z96 on the CD24 expression as determined by FACS. Data are presented as mean ± SD from n = 3 biological replicates, with statistical significance determined by two-sided one-way ANOVA followed by Tukey’s multiple comparisons test. G ChIP-qPCR analysis using BCL9 ab for the promoters of CD24 in Hepa1-6 cells. Data are presented as mean ± SD from n = 3 biological replicates and were compared by paired two-sided t-test. H ChIP-qPCR analysis using TCF4 ab for the promoters of CD24 in Hepa1-6 cells. Data are presented as mean ± SD from n = 3 biological replicates, with statistical significance determined by paired two-sided t-test. I Effects of hsBCL9Z96 treatment on CD24 expression in HCC cells as determined by qRT‒PCR assays. Data are presented as mean ± SD from n = 3 biological replicates and were compared by an unpaired two-sided t-test. J, K The phagocytic capacity of macrophages treated with the indicated agents in vivo using mIHC assays. Data are presented as mean ± SD from n = 3 biological replicates, with statistical significance determined by two-sided one-way ANOVA followed by Tukey’s multiple comparisons test. L The surface H-2Kb OVA complex in macrophages cocultured with OVA257–264-loaded Hepa1-6 cells with or without Bcl9-KO. Data are presented as mean ± SD from n = 4 biological replicates and were compared by an unpaired two-sided t-test. M The surface H-2Kb OVA complex in macrophages was cocultured with OVA257–264-loaded Hepa1-6 cells with or without hsBCL9Z96.Data are presented as mean ± SD from n = 5 biological replicates and were compared by an unpaired two-sided t-test. N Macrophages cocultured with the OVA257–264-loaded Hepa1-6 cells with the indicated treatment. Data are presented as mean ± SD from n = 3 biological replicates, with statistical significance determined by two-sided one-way ANOVA followed by Tukey’s multiple comparisons test. O Quantification of granzyme B production in OT-I cells. Data are presented as mean ± SD from n = 3 biological replicates and were compared by an unpaired two-sided t-test. P Representative mIHC staining on TMAs. CD68/CD86 and CD68/CD163 images were acquired from the same microscopic fields, with different fluorescence channels displayed. Scale bars, 200 μm (overview images) and 10 μm (magnified and inset images). Q Correlations between the tumoral BCL9 and CD24, M1/M2 phenotypes, antigen-processing potentials of macrophages, and infiltrating active effector T-cell proportions. R Evaluation of the associations between tumoral BCL9 and the CTL score, MHC score, and PD-1 score in multiple clinical studies. S Schematic diagram of the proposed model showing how hsBCL9Z96 enhances immunotherapy in HCC. Schematic in (S) was created in BioRender. Wu, S. (2025) https://BioRender.com/nxpkml6.