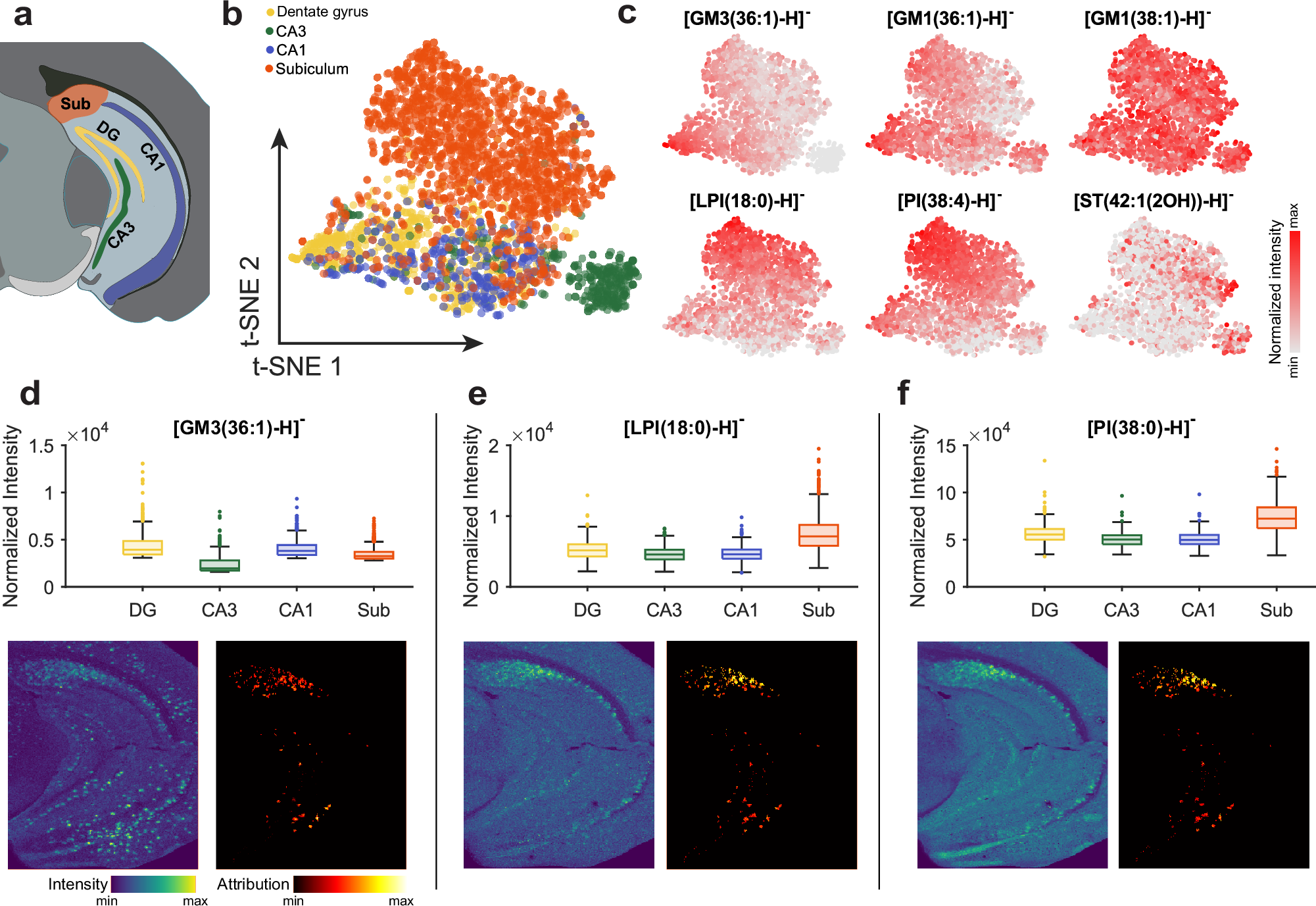
Fig. 5: Plaque heterogeneity revealed across hippocampus subfields.

a Anatomical annotations for hippocampal subregions. The schematic is derived from the Allen Mouse Brain Atlas (CCFv3), atlas.brain-map.org. b t-SNE analysis of lipid profiles for plaque pixels in the hippocampus displays clustering by subregion. c Intensities of features highlight differential accumulation of lipids in different plaque populations. d–f Boxplots of feature intensities across hippocampal subregions (ion identity shown on top), and corresponding ion images (10 μm spatial resolution) and feature attribution images from a random forest classifier. Box plots are shown with center line as median, boxes across the 25th–75th percentile (IQR), and whiskers extending to the lowest and highest non-outlier points, where outliers are points more than 1.5 times the IQR. Data are derived from one specimen, with n (pixels): DG = 485 CA3 = 291, CA1 = 291, subiculum = 1456. Source data are provided as a Source data file.