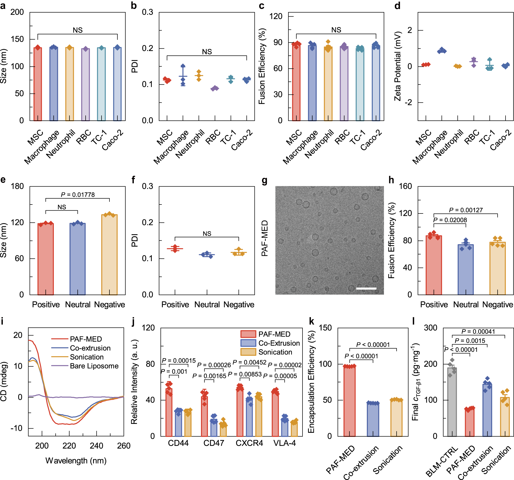
Fig. 4: Compatibility and Characterization of cLNPs Prepared by PAF-MED.
From: Periodic asymmetric field enhances electrofusion of nanoscale lipid systems

a–d Characterization of cLNPs synthesized from different cell membranes (mesenchymal stem cell, MSC, red; macrophage, deep blue; neutrophil, yellow; red blood cell, RBC, purple; epithelial, TC-1, green; tumor, Caco-2, light blue) and LNPs including sizes (a), PDIs (b), fusion efficiencies (c) and zeta potentials (d). (n = 5, biological independent replicates, data are presented as mean values ± SD). e, f Sizes measured by NTA (e) and PDIs measured by DLS (f) of MSC-cLNPs that prepared of anionic, uncharged or cationic charged phospholipid by PAF-MED (n = 3, biological independent replicates, data are presented as mean values ± SD). g Cyro-TEM images of MSC-cLNPs that synthesized by PAF-MED. Scale bar, 100 nm. Representative data of three independent experiments are shown. h Fusion efficiency (detected by FRET assay) of MSC membrane and different charged LNPs (positive, neutral and negative) synthesized by PAF-MED. (n = 5, biological independent replicates, data are presented as mean values ± SD). i CD results of bare LNP and MSC-cLNPs prepared by PAF-MED, co-extrusion and sonication. j Relative intensity derived from dot blotting results of MSC-cLNPs prepared by PAF-MED, co-extrusion and sonication for cell membrane proteins including CD44, VLA-4, CD47 and CXCR4. (n = 5, biological independent replicates, data are presented as mean values ± SD, a. u. stands for arbitary units). k Encapsulation efficiency of MSC-cLNPs on siRNA prepared by PAF-MED, co-extrusion and sonication (n = 5, biological independent replicates, exact p-values < 0.00001 are presented in comparison order, 4 × 10−15, 3 × 10−15). l Inhibition of Transforming growth factor β 1 (TGF-β1) expression in BLM injured LEC model after the treatment of TGF-β1-siRNA-loaded MSC-cLNPs prepared by PAF-MED, co-extrusion or sonication approaches (n = 5, biological independent replicates, data are presented as mean values ± SD). LNPs were fabricated by DOTAP (positive) or DOPG (negative), or DOPC (neutral):DSPC:cholesterol:DOPE at a molar ratio of 40:40:10:10. TGF-β1-siRNA-encapsulated LNPs were by D-Lin-MC3-DMA:DOTAP:DSPC:cholesterol:DOPE at molar ratio of 30:20:30:10:10. The P-value in the figure was calculated by an unpaired Student’s t test. One-way ANOVA was used for group comparisons.