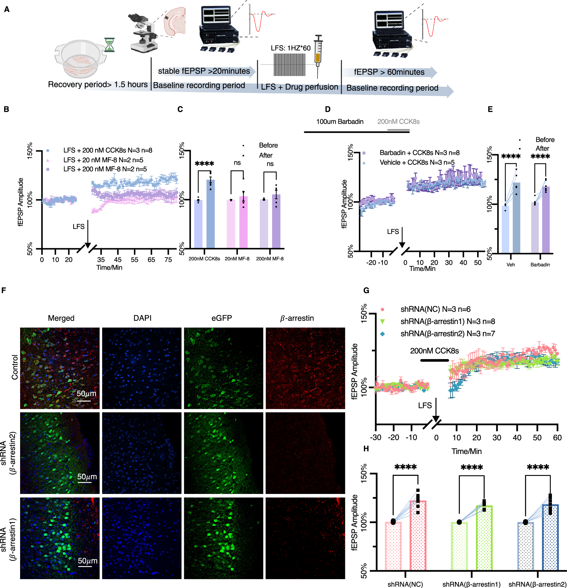
Fig. 2: The CCKBR-LTP in the AC is not dependent on β-arrestin signaling.
From: Discovery of a β-arrestin-biased CCKBR agonist that blocks CCKBR-dependent long-term potentiation

A The flow chart of the whole fEPSP recording with the representative diagram for the positions of multi-electrode arrays in the mouse AC (close to the microscope) and the drug-LFS-induced-LTP paradigm above the flow chart (Created in BioRender. Zhang, M. (2025) https:// BioRender.com/s14o899). B Normalized amplitudes of fEPSPs and (C) average change in fEPSP amplitude (%) before and after LFS with 200 nM CCK8s treatment for 10 min (light blue, N = 3 mice, 8 slices, P < 0.0001), 20 nM MF-8 (light purple, N = 2 mice, 6 slices, P = 0.7621), 200 nM MF-8 (pinkish purple, N = 2 mice, 5 slices, P = 0.5561) in C57 mice. D Normalized amplitudes of fEPSPs and (E) average change in fEPSP amplitude (%) before and after LFS with the 10-min treatment of 200 nM CCK8s in AC of C57. For (D, E), measurements were taken following a 1-h preincubation period of 100 μM barbadin (purple, N = 3 mice, 8 slices, P < 0.0001) or aCSF preincubation (bice, N = 3 mice, 5 slices, P < 0.0001). F The virus expression of AAV2/9-mCaMKIIa-MasterRNAi30e(NC)-eGFP-WPER(upper panels), AAV2/9-mCaMKIIa -MasterRNAi30e (mArrb2)-eGFP-WPER(central panels) and AAV2/9-mCaMKIIa-MasterRNAi30e (mArrb1)-eGFP-WPER (lower panels) in AC. Blue: DAPI, green: virus, red: β-arrestin; Scale bar: 50 μm. G Normalized amplitudes of fEPSPs and (H) average change in fEPSP amplitude (%) before and after LFS with the 10-min treatment of 200 nM CCK8, whose AC expressed AAV2/9-mCaMKIIa-MasterRNAi30e(NC)-eGFP-WPER (shRNA(NC), tangerine, N = 3 mice, 6 slices, P < 0.0001), AAV2/9-mCaMKIIa-MasterRNAi30e(mArrb2)-eGFP-WPER (shRNA (β-arrestin1), green, N = 3 mice, 8 slices, P < 0.0001) and AAV2/9-mCaMKIIa -MasterRNAi30e(mArrb1)-eGFP-WPER (shRNA(β-arrestin2), ocean, N = 3 mice, 7 slices, P < 0.0001). For (C, E, H), data were means ± s.e.m. values. Two-way ANOVA were used with ***P < 0.001, ****P < 0.0001; ns, not significant; Šídák's correction.