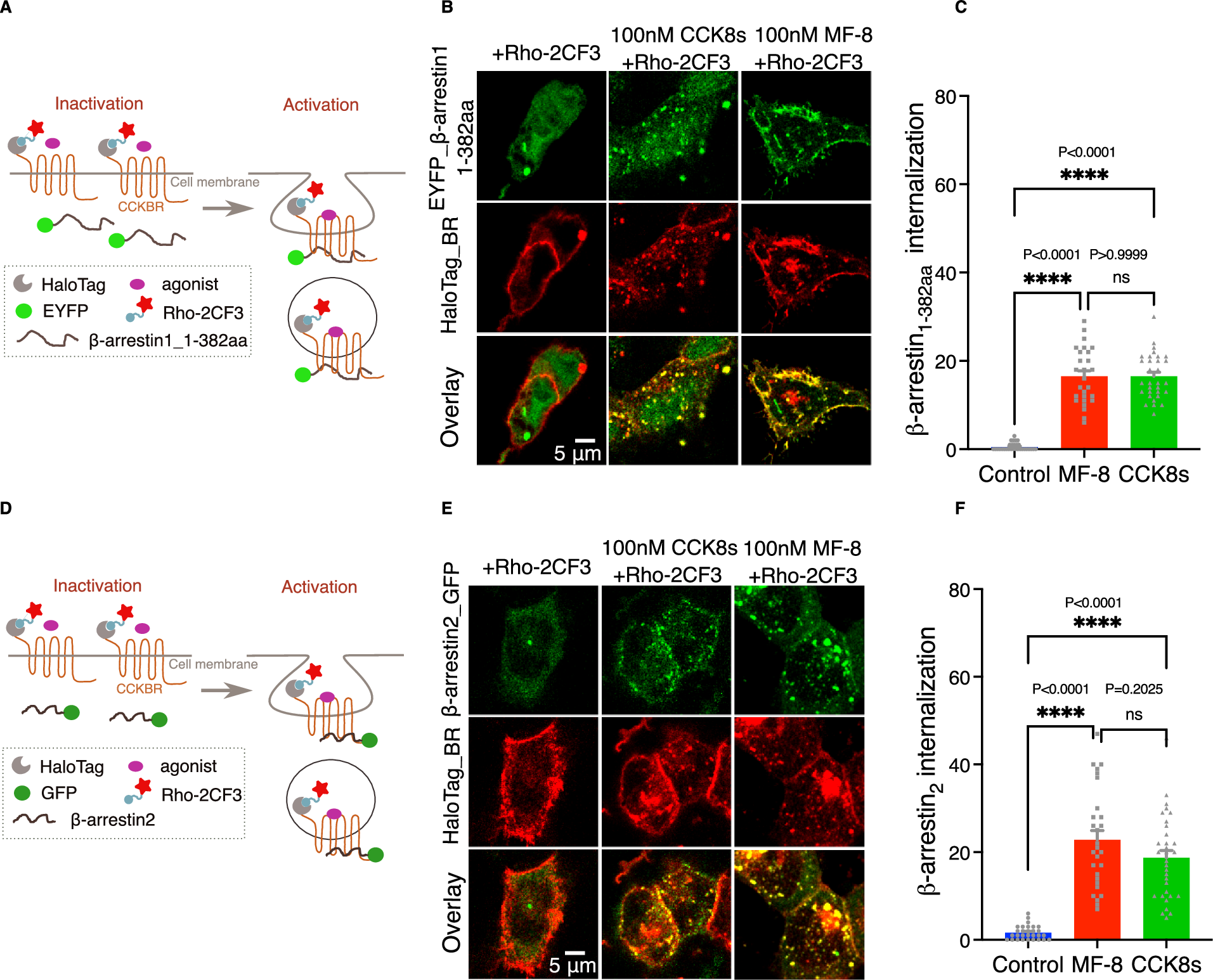
Fig. 6: MF-8 is able to induce CCKBR internalization at a low concentration.
From: Discovery of a β-arrestin-biased CCKBR agonist that blocks CCKBR-dependent long-term potentiation

A, D The test system schematic of (A) β-arrestin1(1-382aa) and (D) β-arrestin2-mediated CCKBR internalization assays. B, E The representative results correspond to (A) and (D). Left column: cells with Rho-2CF3 but without CCKBR agonist. Middle column: cells treated with Rho-2CF3 and 100 nM CCK8s. Right column: cells treated with Rho-2CF3 and 100 nM MF-8. Scale bar: 5 μm. C Quantification of endocytosis levels through colocalization analysis of EYFP-β-arrestin1(1-382aa) and HaloTag-tagged CCKBR. Control: blue, n = 30 cells; MF-8: red, n = 30 cells; CCK8: green, n = 34 cells. F Quantification of endocytosis levels through colocalization analysis of β-arrestin2-GFP and HaloTag-tagged CCKBR. Control: blue, n = 30 cells; MF-8: red, n = 29 cells; CCK8: green, n = 33 cells. For (C, F), all data were presented as means ± s.e.m., derived from three independent experiments; ordinary one-way ANOVA with Bonferroni’s multiple comparison was used. ****P < 0.0001; ns, not significant.