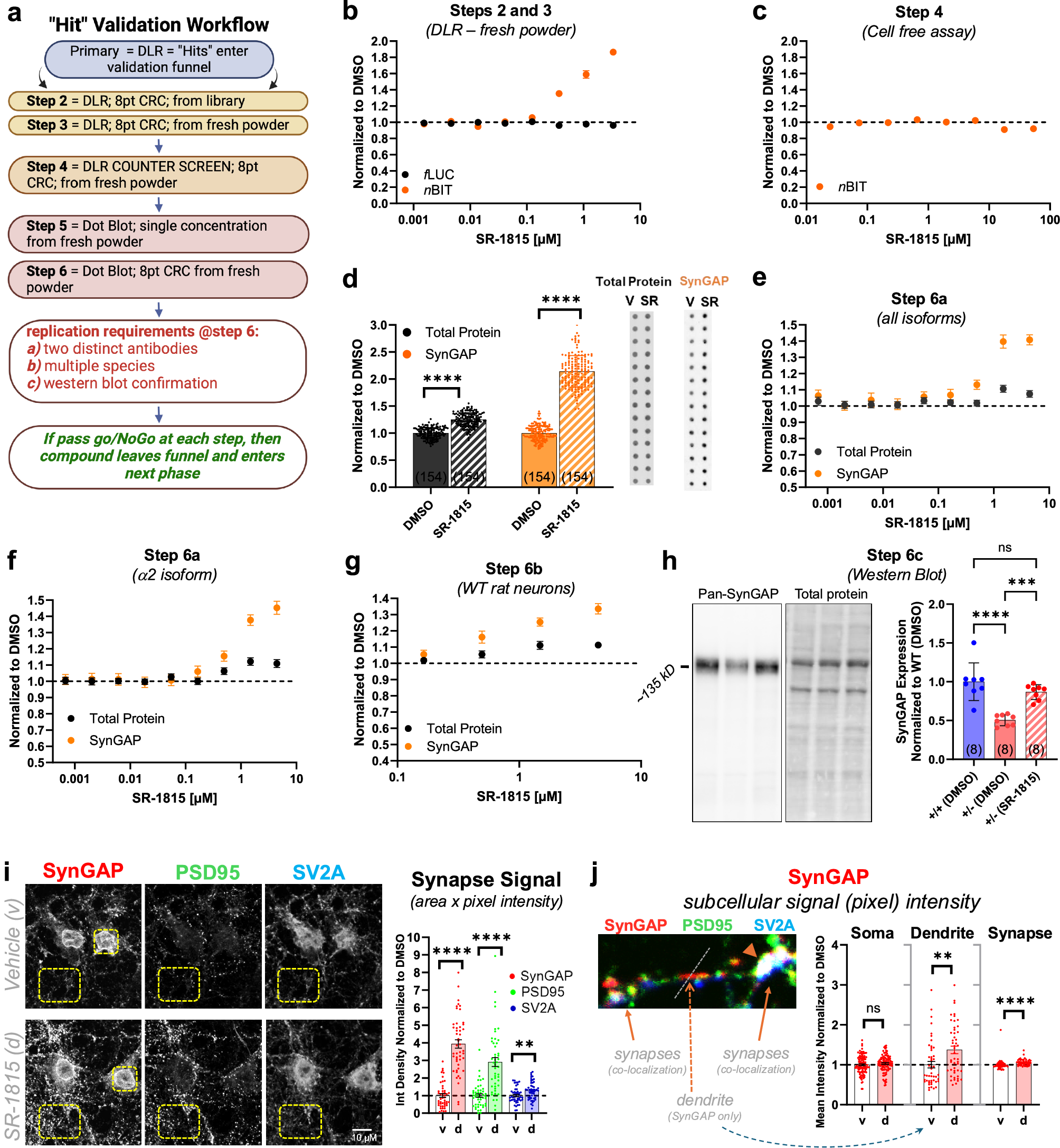
Fig. 5: Workflow for validating changes in target protein abundance by preliminary hits identified in EGS HTS-style screen.

a Validation workflow encompassing luciferase-based assays, counter-screens, and protein validation assays. b, c SR-1815 in DLR or nBIT counterscreen 8-point dose-response assay. n = 12 per dose for DLR and n = 10 per dose for cell free assay, fLUC (black) and nBIT (orange). d Total protein and SynGAP protein expression in a single dose Dot Blot experiment with SR-1815 (1.5 µM) for 14 days (e, f) Dot blot dose response of SR-1815 treated for 7 days utilizing a SynGAP antibody that recognizes either all isoforms (e) or only the α2 C-terminal isoform (f); n = 28 per dose. g SynGAP protein expression from Pan-SynGAP antibody for WT rat neurons in a Dot Blot experiment after 7 days treatment (DIV 7- 14); n = 28 per dose. Total protein (black) and SynGAP (orange) expression (d–g). h Western blot with samples extracted from primary neuron cultures treated for 14 days with DMSO or SR-1815 (1.5 μM) derived from either Syngap1+/+ (blue) and Syngap1+/- (red). i Representative images from an immunocytochemistry experiment in Syngap1+/- primary cultures treated with either DMSO (v) or SR-1815 (1.5 µM) (d) 14 days and labeled with SynGAP (red), PSD95 (green), or SV2A (blue) antisera. Somatic signals (square) and quantified synaptic signals (rectangle) are represented, right. j Left, Representative image of dendritic branch illustrating structures where multiple signals co-localize (e.g., synapses). SynGAP expression was localized to dendrites as evidenced by non-overlapping linear signal with the synaptic markers. Right, Quantification of SynGAP intensity (as measured by pixel intensity) across neuronal compartments. Dendritic signal was measured as peak intensity from a line series. Somatic and synapse signal intensity was measured as average pixel intensity from thresholded area within square and rectangle, respectively (i). Data are presented as mean values +/- SEM (b–g, i, j) or +/- SD (h). p-value for main effects and interaction are indicated as n.s.: p  >  0.05, *p  <  0.05, **p  <  0.01, ***p  <  0.001, ****p  <  0.0001, detailed statistics and source data are provided as a Source Data file. Source data are provided as a Source Data file. Created in BioRender. Samowitz, P. (2025) https://BioRender.com/cnld7d3.