Abstract
The molecular diversity of dissolved organic matter (DOM) in soil depends on the stage of plant litter decomposition and microbial metabolism. Yet the contributions of catabolic and anabolic processes on DOM molecular diversity, and their consequences for organic carbon mineralization, remain unclear. To address this question, we used an 18O-H2O isotope-labelling approach to track microbial transformation of DOM during blue grama grass (Bouteloua gracilis) decomposition and determine how these processes alter molecular diversity. Here, we show that 18O-isotopically labeled compounds indicate that microbially produced DOM increases functional molecular diversity (recognizing compound dissimilarity) during early decomposition (days) but not at later stages (months). Furthermore, carbon mineralization from DOM is most strongly correlated with molecular weight, highlighting the role of chemical properties in regulating microbial decomposition. Our findings suggest that early microbial catabolic and anabolic metabolism enhances DOM molecular diversity, whereas later decomposition favors the accumulation of fewer, recycled microbial compounds.
Similar content being viewed by others
Introduction
Emergent evidence using new analytical techniques is driving a paradigm shift in our understanding of soil organic matter (SOM) persistence. While soil organic carbon (SOC) was previously considered to result from the accumulation of recalcitrant plant material such as lignin, now microbial decomposition processes are recognized as a key driver for SOC formation and persistence1,2,3,4. Microbial uptake and transformation of plant litter is a key step in generating dissolved organic matter (DOM) with longer turnover times in soil2,5. Microbial contributions in the form of microbial necromass (dead cell fragments) and exudates and secretions (metabolites, enzymes, waste products, protective mucus, etc.) are recognized as crucial components to the overall DOM composition4,6. The microbially transformed DOM pool of the smaller, more chemically reactive molecules can promote the persistence of organic carbon (C) in soil; however, it is also the most biologically active pool of organic carbon7,8,9,10. We have only recently begun to acknowledge that microbial decomposition influences the molecular richness and diversity of this biologically active pool of DOM in soils11,12. DOM molecular richness provides a simple measure of the number of unique molecules detected in DOM. In contrast, DOM molecular diversity offers a more comprehensive assessment, encompassing both the richness and the relative abundances of individual compounds. DOM molecular diversity can be further extended to account for chemical properties that reflect the similarity of molecules based on specific traits, such as molecular weight, a metric we refer to as DOM functional molecular diversity.
Our previous study showed that microbial decomposition decreased DOM molecular richness and diversity after prolonged decomposition, using soil depth as a proxy for time. The decline in DOM molecular diversity was accompanied by a decrease in compositional similarity across ecosystems. In surface litter layers, DOM composition remained relatively consistent among ecosystems, whereas in subsoil horizons, DOM became increasingly compositionally distinct when comparing differing ecosystems12. Our previous study also found an increase in DOM functional molecular diversity from the litter layer to the mineral A-horizon, which then decreased past baseline into the mineral C-horizon, suggesting microbial decomposition causes an initial increase in DOM functional molecular diversity on shorter timescales12. Therefore, we have focused this study on how the molecular diversity of DOM changes during the early stages of plant litter decomposition.
The molecular richness and molecular diversity of DOM have been shown, as mentioned above, to decrease due to microbial decomposition over long periods of time in entire soil profiles under steady-state11,12. We hypothesized that microbial decomposition initially produces a diverse suite of DOM inputs, yet over long periods of decomposition, molecularly similar products accumulate and therefore decrease DOM molecular diversity11, which in turn may influence further microbial mineralization of dissolved organic C13. Molecular diversity is thought to limit microbial metabolism as the concentration of discrete molecules in a diverse pool falls below the affinity of microbial enzymes and transporters13,14. Whether microbial consumption of plant litter or concomitant production of DOM increases or decreases DOM molecular diversity and how that in turn affects mineralization on short time scales has yet to be thoroughly investigated. Furthermore, it is unknown which compounds that are consumed or produced by microorganisms contribute to changes in DOM molecular diversity.
To fill these knowledge gaps, we tracked the molecular diversity of DOM after a single pulse of plant litter over a relatively short incubation time (<220 days) (Fig. S1). To assess broad changes in the overall DOM composition over time, we used attenuated total reflectance-Fourier transform infrared (ATR-FTIR) spectroscopy. Liquid chromatography–tandem mass spectrometry (LC–MS/MS) data were used to define unique metabolite features based on exact mass and retention time. Putatively identified molecules for each metabolite feature, based on MS/MS similarity [global natural products social molecular networking (GNPS) top-hit] as unique chemical “species”, were used to track changes in DOM composition as well as quantify molecular richness and diversity for eight time points from the incubation (days 1, 2, 8, 32, 60, 100, 140, and 220)15. DOM molecular richness, molecular diversity (Hill Numbers when q = 2; annotated as HN(q=2)), and DOM functional molecular diversity (multivariate Rao quadratic entropy; annotated as Rao(multivariate)) indices were calculated from these features by converting peak heights to relative abundance across samples11,12.
To explore in greater detail how microbial products influence changes in DOM molecular diversity, we leveraged 18O-labeled H2O as an isotopic tracer with Fourier transform ion cyclotron resonance mass spectrometry (FT-ICR-MS) at two different decomposition time points: day 7 and day 60 (Fig. S1). 18O-H2O is taken up by growing microorganisms and incorporated into their biomolecules (e.g., nucleic acids and lipids), but it is also used in numerous other pathways, including enzymatic reactions during metabolism16,17,18. Prior 18O–H2O tracing experiments have primarily tracked microbial growth and carbon use efficiency using stable isotope probing and Isotope Ratio Mass Spectrometry (IRMS)17,18; however, to our knowledge, previous experiments have not attempted to use 18O-H2O as an isotopic tracer to track microbial-driven DOM composition transformations with mass spectrometry.
DOM from water (polar, hydrophilic compounds), chloroform (non-polar, hydrophobic compounds), and methanol (moderately polar compounds) extractions19 were analyzed using FT-ICR-MS to identify compounds isotopically enriched with 18O. To determine the efficiency of the isotope uptake by microorganisms, we analyzed the water and chloroform-extractable organic matter using IRMS to quantify δ18O. To further identify changes in metabolite abundances, we used gas chromatography mass spectrometry (GC–MS), and to quantify molecular richness, abundance-based molecular diversity (HN(q=2)) and functional molecular diversity (Rao(multivariate)) of DOM, we used LC–MS/MS data.
Here, we used measured changes in DOM richness and molecular diversity in relation to decomposition age and how these changes were driven by microbial extracellular transformation of plant-derived organic matter and production of microbial organic matter using an 18O-isotope labeling method. To address this aim, we focused on two primary questions. First, how do microbial catabolic (consumption of organic compounds for energy) and anabolic (production of biomass and metabolites) metabolic processes differentially contribute to changes in DOM molecular richness and functional molecular diversity during decomposition? Second, how do these microbial processes and their effects on DOM diversity change over short decomposition timescales (<220 days)? Together, these questions aim to clarify the relative roles of microbial breakdown of plant-derived compounds versus the production of new microbial metabolites in shaping the composition and chemical complexity of soil DOM over time.
Results
Decomposition effects on dissolved organic matter composition and molecular diversity
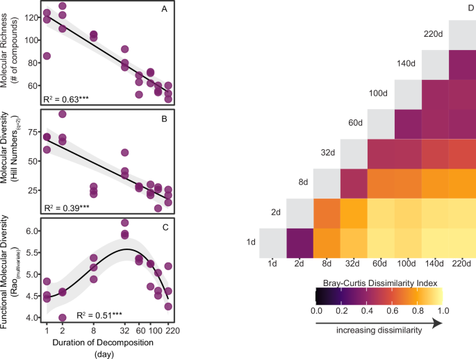
During the entire incubation period (220 days), the largest shifts in molecular richness and diversity occur during the first 32 days of decomposition and then plateau thereafter. By day 60, molecular richness calculated from compounds identified with LC–MS/MS had declined by 24% from initial values (Figs. 1A, S2A, Table S1, t-test; p-value = 0.006). Abundance-based molecular diversity (HN(q=2)) also declined by 70% over the entire course of the incubation (Figs. 1B, S2B, Table S1, t-test, p-value < 0.05). Functional molecular diversity (Rao(multivariate)) initially increased by 23% during the first 32 days (t-test, p = 0.03) before declining to values similar to the start of the incubation after another 188 days (Figs. 1C, S2C, Table S1). The composition of DOM over time had a larger increase in molecular dissimilarity (Bray–Curtis dissimilarity index) in the first 32 days of decomposition (40%) compared to the increase in dissimilarity from day 32 to day 220 (30%) (Fig. 1D). By day 32, non-purgeable organic carbon (NPOC) concentrations decreased by 60% (Fig. S3, Table S2, pairwise comparison with Bonferroni correction factor; p-value < 0.0001), then declined by an additional 10% for the following 188 days.
A DOM molecular richness, B molecular diversity (Eq. (2); Hill numbers(q=2)), and multivariate functional molecular diversity using molecular weight, NOSC, number of N atoms, O:C and H:C ratios at chemical traits in distance matrix incorporated in Rao’s quadratic entropy equation (Eq. (3); Rao(multivariate)) C are plotted against time of decomposition (day of incubation) on a logarithmic scale. Replicate time points for days 1, 2, 8, 32, 60, 100, 140, and 220 are displayed (purple circles). Polynomial fits (black lines), 95% confidence intervals (shaded gray areas), and R-squared values are displayed for DOM molecular diversity indices over time. D Pairwise Bray–Curtis Dissimilarity Index heatmap showing increasing compositional dissimilarity in DOM molecular features over time, with the greatest divergence between early decomposition (1–32 days).
The 18O–H2O isotope tracing experiment showed that microbial respiration in the first 7 days amounted to 40% of the total cumulative respiration during the entire 60-day incubation period (Fig. 2A; t-test, p-value = 0.10, Fig. SA). By day 7, NPOC and DON concentrations declined by 58% and 30%, respectively, compared to the abiotic control microcosms (Fig. S4B, C). NPOC and DON concentrations in the biotic microcosms then further declined by 44% and 23%, respectively, from day 7 to day 60 (Fig. 2A, B). Microbial incorporation of ¹⁸O into organic matter, used here as a proxy for microbial activity, declined significantly by day 60 in both water extractable organic matter (WEOM; −25%, p = 0.002) and chloroform extractable organic matter (CEOM; −63%, p < 0.0001) fractions from biotic microcosms relative to day 7 (Fig. 2D). In contrast, abiotic microcosms exhibited negligible ¹⁸O incorporation across both WEOM and CEOM fractions, aligning with the lack of detectable mineralization and stable NPOC and DON concentrations throughout the incubation (Fig. S4D).
A Cumulative mineralization of plant litter carbon from incubations for day 7 and day 60 conducted in parallel to isotope addition microcosms for biotic microcosms. B Non-purgeable organic carbon (NPOC) and C dissolved organic nitrogen (DON) concentrations from water extractions. Isotope composition (δ18O) was determined by isotope ratio mass spectrometry (IRMS) from D water extractable organic matter (WEOM) and E chloroform extractable organic matter (CEOM). Carbon dioxide (CO2) respiration normalized to grams of litter (mg C-CO2 g litter−1) within each microcosm, measured via alkaline traps, are cumulative; the value for day 7 is the sum of CO2 mineralization for the first 7 days of the incubation, and the value for day 60 is the total cumulative CO2 respiration during the incubation. Thus, the CO2 mineralization on day 7 represents 40% of the total cumulative mineralization throughout the incubation. Boxplots show distributions (median, interquartile range, and full range) with individual replicate values (n = 3) overlaid as filled purple circles for samples at early (day 7) and late (day 60) incubation time points. Asterisks denote significance in means comparing day 7 and day 60 time points for biotic samples using independent two-sample Welch’s t-tests: (.) <0.10; **<0.01; **** <0.0001.
Microbial contributions to molecular diversity and composition
To understand microbial contributions to DOM, we analyzed water, methanol, and chloroform extractions using FT-ICR-MS, which capture distinct fractions of soil organic matter. Water extracts (WEOM) primarily polar, hydrophilic compounds (e.g., sugars and amino acids), methanol extracts (MEOM) moderately polar compounds (e.g., phenolics and small organic acids), and chloroform extracts (CEOM) non-polar, hydrophobic compounds (e.g., lipids and waxes)19,20. In the WEOM fraction, a total of 1961 unique peaks were identified using FT-ICR-MS; comprised of 1717 non-isotopically enriched compounds and 244 compounds that were identified as 18O-isotopically enriched when directly compared with the same peaks identified in samples with the natural-abundance H2O (Fig. 3). In WEOM, the average nominal oxidation state of carbon (NOSC) was lower (more reduced) in the pool of 18O-isotopically enriched compounds compared to the non-isotopically enriched compounds (Fig. 4A). While NOSC values of non-isotopically enriched compounds remained stable over time, NOSC values of the WEOM 18O-isotopically enriched compounds became 37% more oxidized over time (Fig. 4A, aligned rank transform, p-value < 0.001). H:C ratios of the 18O-isotopically enriched WEOM were higher at both time points than the non-isotopically enriched compounds and declined over time (Fig. 4A).
Peaks were identified with Fourier transform ion cyclotron resonance mass spectrometry (FT-ICR-MS). A 18O-isotopically enriched and B non-isotopically enriched peaks from early decomposition (day 7) and C 18O-isotopically enriched and D non-isotopically enriched peaks from late decomposition (day 60). 18O-isotopically enriched peaks were identified using abundance ratios of 18O isotopologue and monoisotopic peaks from 18O–H2O and natural abundance-H2O spiked incubation samples. Individual peaks are shown as points and shaded by the sum of their binned relative abundance across samples. Sections show regions of oxygen content (low-, mid-, and high-oxygen) and degree of saturation (aliphatic and aromatic)64.
Individual peaks were identified with Fourier transform ion cyclotron resonance mass spectrometry (FT-ICR-MS). A Molecular characteristic metrics shown for 18O-isotopically enriched peaks (yellow) and non-isotopically enriched (purple) peaks include the nominal oxidation state of carbon (NOSC), the modified Aromaticity Index66, molecular weight (amu), and O:C and H:C ratios. Individual points (gray) represent a 20% random subsample of observations to reduce overplotting. Violin–jitter plots show the distribution of values for each metric. Significance in means of molecular metrics; violin widths indicate the relative density of observations within each group. Lines and points denote treatment means (±standard error) for the two sampling time points (days 7 and 60), illustrating changes in central tendency and variability. Means were tested using the aligned rank transform (ART) procedure; black asterisks denote differences in 18O-isotopically enriched and non-isotopically enriched means, yellow asterisks denote differences in 18O-isotopically enriched peaks across time points, and purple asterisks denote differences in non-isotopically enriched across time points. B Percent change in DOM molecular richness (the number of peaks), molecular diversity (Hill Numbers(q = 2)), and functional molecular diversity using a multivariate distance matrix including NOSC, molecular weight, number of N atoms, and O:C and H:C ratios (Rao(multivariate)). Changes were calculated from treatment means, and standard errors were propagated from day 7 and day 60 values. Estimated marginal means and pairwise comparisons were computed for molecular richness, molecular diversity (Hill Numbers(q = 2)), and functional molecular diversity (Rao(multivariate) to significance in means for the two time points (days 7 and 60) for each group: (.), <0.10; *<0.05; **<0.01; ***<0.001.
From day 7 to day 60, the DOM molecular richness and functional molecular diversity of the WEOM showed that the 18O-isotopically enriched compounds declined by 10% and 22%, respectively (Fig. 4B, Table S3, ANOVA, p-values < 0.05). There were also large decreases in molecular richness (−32%, ANOVA, p-value = 0.006), abundance-based molecular diversity (HN(q=2); −38%, ANOVA, p-value = 0.004) in the non-isotopically enriched pool of compounds over time (Fig. 4B). Decreases in DOM molecular richness and abundance-based molecular diversity (HN(q=2)) of non-isotopically enriched compounds indicate extensive microbial consumption and assimilation into biomass, whereas the decline in functional diversity of ¹⁸O-labeled compounds suggests that microbial-derived organic matter is less chemically complex than the mixture of microbial- and plant-derived compounds. DOM functional molecular diversity of WEOM 18O-isotopically enriched compounds at day 7 matched that of non-isotopically enriched compounds but was 22% higher than at day 60 (Table S3; ANOVA, p = 0.007).
In the MEOM fraction, a total of 942 unique peaks were identified, comprised of 891 non-isotopically enriched compounds and 51 18O-isotopically enriched compounds (Fig. S5). The only molecular property of the MEOM fraction that differed across time was the modified Aromaticity Index (AImod) of non-isotopically enriched compounds (Fig. S6A), yet the DOM functional molecular diversity of the MEOM non-isotopically enriched compounds declined by 26% over time (Fig. S6B; ANOVA, p-value < 0.001).
In the CEOM fraction, a total of 4804 unique peaks were identified, which were comprised of 4781 non-isotopically enriched compounds and only 23 18O-isotopically enriched compounds (Fig. S7). The average AImod values were significantly lower in the 18O-isotopically enriched compounds in comparison to the non-isotopically enriched peaks for both time points (Fig. S8A; ANOVA, p-value < 0.05). The CEOM fraction did not vary in DOM molecular richness, abundance-based molecular diversity (HN(q=2)), or functional molecular diversity over time (Fig. S8B, Table S3).
Molecular richness and abundance-based molecular diversity (HN(q=2)) values of 18O-isotopically enriched compounds identified in WEOM, MEOM, and CEOM were consistently lower than those of non-enriched compounds at both decomposition stages. Conversely, the DOM functional molecular diversity of MEOM and CEOM 18O-isotopically enriched compounds exceeded that of non-isotopically enriched compounds at day 60 (Table S3; ANOVA, p < 0.05).
The modified aromaticity index (AImod) declined over time in non-isotopically enriched WEOM, MEOM, and CEOM (Figs. 4A, 6A and 8A; aligned rank transform, p-values < 0.05). 18O-isotopically enriched compounds were also consistently less aromatic than non-isotopically enriched ones (Figs. 3, 4 and S5–S8). The average molecular weight of the WEOM 18O-isotopically enriched compounds declined over time and was lower than the non-isotopically enriched compounds at day 60 (Fig. 4A). The chemical composition of 18O-isotopically enriched MEOM and CEOM remained relatively stable over time and did not differ substantially from the non-isotopically enriched fractions (Figs. 6A and 8A). In contrast, the 18O-isotopically enriched WEOM compounds were initially more reduced, less aromatic, and had higher H:C ratios than their non-isotopically enriched counterparts, but became progressively smaller and more oxidized over time. Together, this indicates that microbial activity selectively decreased the DOM functional molecular diversity of the polar WEOM and MEOM fractions of DOM over time, whereas the non-polar CEOM fraction remained largely unchanged. This suggests that shifts in DOM functional molecular diversity are primarily driven by microbial transformations of biologically active, polar, hydrophilic compounds rather than non-polar fractions.
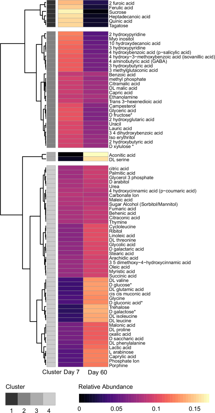
Microbial consumption of simple sugars and production of organic acids over time
In later decomposition stages (>32 until 220 days), DOM showed an accumulation of compounds characteristic of microbial products. Over time, ATR-FTIR spectra of DOM showed a shift in the amide C=O bonding region (−1660 to −1630 cm−1) and increased peaks in the aliphatic C–H bend regions (−2990 to −2800 and −1470 to −1370 cm−1) (Fig. S9). The most abundant metabolites in the first two days of decomposition were simple sugars (e.g., sucrose, lactose, xylose, ribose, and glucose) (Fig. 5). At the end of the incubation after 220 days, the most abundant metabolites were organic acids such as sebacic acid, abscisic acid, carboxylate, and di-ferulic acid (Fig. 5). Of the calculated molecular properties from the identified metabolites, the number of nitrogen atoms had the greatest variation over time with a 68% increase (Table S2) likely from increased amino sugar inputs. Whereas NOSC, O:C and H:C ratios calculated from LC–MS/MS identified compounds did not vary much over the course of 220 days.
Compounds were identified with liquid chromatography tandem mass spectrometry (LC–MC/MS). Each row represents a compound clustered by the average relative abundance of compounds across time. Row numbers correspond to the compound name reported in Table S5. Columns correspond to the duration of incubation. The columns are annotated above by DOM molecular richness, molecular diversity (Hill Numbers(q=2)), and DOM functional molecular diversity (Rao(multivariate)). Rows are separated into three clusters and annotated in greyscale. Row annotations further indicate super class groups derived from MS-BUDDY53; non-annotated compounds are left blank. Warmer colors in the heatmap indicate higher relative abundance after row scaling.
DOM metabolites identified using GC–MS from the isotope addition incubation were primarily more molecularly similar at day 60 of decomposition compared to day 7 (Fig. 6). On day 60, microbial metabolites were in greater abundances, such as organic acids commonly identified as fermentation products (e.g., lactic acid, D-gluconic acid, carboxylic acid, and muconic acid) and secondary amines likely produced from the breakdown of necromass-derived proteins (DL-valine, DL-glycine and DL-leucine) (Fig. 6). Microbial metabolites with higher relative abundances at day 60 also consisted of compounds indicative of microbial biosynthesis such as dipeptides (e.g., Ile-Val and Ile-Leu (e.g. aspartic acid, asparagine, and serine) (Fig. 6). PCA ordination showed that the samples obtained at day 60 had less variation in ordination space with a tighter clustering than those taken at day 7. PC1 explained 29.4% of the variance, and PC2 explained 23.2% of the variance and showed a significant difference between day 7 and day 60 (Fig. 7; ANOVA, F-statistic(1,10) = 88.03, p-value < 0.0001). Plant metabolites (e.g., asterric acid, diferulic acid, and hyperoside), simple sugars (e.g., sucrose and D-fructose), and sugar acids (e.g., threonic acid and saccharic acid) occurred in greater abundances at day 7 compared to day 60 (Fig. S10).
Heatmap rows represent individual metabolites (n = 79), columns represent average relative abundances across replicate samples. Hierarchical clustering of metabolites was performed using Euclidean distance and complete linkage, and metabolites were grouped into four clusters (shown in the greyscale row annotation).
The PCA was performed on scaled relative abundance gas chromatography mass spectrometry (GC–MS) data, with metabolites as variables and samples as observations. Each point represents a sample, colored by decomposition time point (day). PC1 explained 29.4% of the variance, and PC2 explained 23.2% of the variance. Confidence ellipses (95%) are shown for each group. Statistical analysis indicated that PC1 did not differ significantly between days, whereas PC2 showed a significant difference among days (ANOVA, F-statistic(1,10) = 88.03, p-value < 0.0001).
Higher average DOM molecular weight correlates with decreased DOC mineralization
Molecular diversity indices, calculated from DOM identified with LC-MS/MS, with molecular sizes <800 Da, failed to predict DOM mineralization (Fig. S11). Although cumulative carbon dioxide (CO2) respiration varied across the differing sample time points (Fig. S12; ANOVA, p-value = 0.009) and DOM molecular richness, abundance-based molecular diversity (HN(q=2)) and functional molecular diversity varied across time (Fig. 1A), there were no significant trends between molecular diversity and C mineralization over a 10-day incubation period using DOM sourced from the entire incubation comprised of eight time points spanning 220 days (Fig. S11A–C). However, CO2 respiration was negatively correlated with molecular weight (Fig. S11H; R2 = 0.32, p-value = 0.003).
Discussion
Decomposition-driven increases in functional molecular diversity are a confluence of plant and microbial organic matter
Higher rates of microbial activity in early stages of decomposition (<32 days) caused an initial increase in the variety of chemical traits of DOM compounds—resulting in a greater diversity of molecules when considering specific chemical properties. Microbial decomposition involves the transformation of plant litter-derived organic compounds through extracellular depolymerization and intracellular processes of catabolism (energy release) and anabolism (biomass synthesis). Anabolic pathways assimilate organic carbon into cellular constituents to support microbial biomass growth, whereas catabolic pathways degrade organic compounds—often following extracellular depolymerization—primarily to generate energy2,21. Liang et al. proposed that microbial metabolism dominated by catabolic pathways with high rates of extracellular depolymerization (ex vivo turnover) generates a greater complexity of organic compounds compared to decomposition processes dominated by anabolic metabolic pathways (in vivo turnover), which would cause a convergence of organic matter composition over time2. Our results, however, indicate that both catabolic and anabolic metabolic processes were high during early decomposition (day 7), with microorganisms likely allocating proportionally more energy toward anabolic activity. A predominance of anabolic metabolism in the early decomposition is evident by the greater number of 18O-isotopically labeled compounds and higher δ18O concentrations in the early decomposition time point (day 7) compared to the later time point (day 60) (Figs. 2 and 3). During early decomposition, the rapid depletion of simple and amino sugars through catabolic metabolism likely supplied the energy needed for the microbial community to build biomass. Rapid decomposition may have promoted fermentation-dominated pathways when high biological oxygen demand (BOD) created oxygen-limiting conditions, leading to the production of a wide variety of fermentation products. As microbial activity peaked, we suspect both newly released compounds cleaved from plant litter, and a variety of microbial substances—including enzymes, antibiotics, and metabolic waste—contribute to the increased functional molecular diversity of the DOM pool from days two through 32 (Fig. 8). As decomposition progressed, both catabolic and anabolic metabolism slowed, and a greater reliance on cellular recycling likely reduced molecular richness and both abundance-based and functional molecular diversity over time assessed here for 60 days.
Initial stages of decomposition (<32 days) lead to high functional molecular diversity as plant litter is further broken down and microbial products (e.g., wastes, exudates, secretions, etc.); both processes release new compounds into the DOM pool. While molecular richness and abundance-based molecular diversity (Eq. (2)) decline, the diversity of chemical traits from both plant and microbial inputs increases the functional molecular diversity of organic matter. Functional molecular diversity is calculated using a distance matrix of chemical properties (e.g. the nominal oxidation state of carbon (NOSC), H:C and O:C ratios, molecular weight and number of N atoms) in addition to the relative abundance of each compound (Eq. (3)). Subsequently, as microbes consume a greater proportion of the DOM compounds and produces molecularly similar compounds ( > 32 days), the DOM functional molecular diversity declines. Chemical traits are indicated with different colors, and the DOM compound input type is indicated as triangles for plant litter inputs and circles for microbially transformed DOM.
These findings support the idea that functional molecular diversity is driven by both catabolic and anabolic metabolism, unlike the hypothesis from Liang et al. that predominantly catabolic metabolic processes would favor a more chemically diverse suite of compounds2. Although anabolic activity initially increased functional molecular diversity, continued anabolism ultimately led to its convergence, consistent with Liang et al.2. Our results provide important fine points to the framework of Lehmann et al. by showing that DOM functional molecular diversity only initially increases with the addition of microbial organic matter13. However, as predicted, we show here that DOM functional molecular diversity declines once microbial organic matter becomes the dominant fraction, consistent with the findings of reduced molecular diversity over very long periods of time found in soil profiles12. This pattern produces a bell-shaped curve of functional molecular diversity over decomposition time, where functional molecular diversity is generally low when the DOM pool is composed of either primarily plant organic matter or microbial organic matter (Fig. 8).
Continual microbial decomposition generates molecularly similar DOM
After prolonged decomposition (>60 until 220 days), the molecular composition changed very little as the DOM became more similar (Figs. 1B and 7; ANOVA, F-statistic(1,10) = 88.03, p-value < 0.0001). The increasing molecular similarity over time supports the idea that the DOM pool primarily consists of microbial organic inputs that have undergone cellular recycling (Fig. 8). It is also likely that a shift toward a greater proportion of fermenting microorganisms during early decomposition would produce more low molecular weight organic acids in comparison to a microbial community predominantly using aerobic metabolic pathways. A shift back toward a slower-growing aerobic-driven microbial community due to DOC depletion after 30 days would result in a far less dramatic change in DOM decomposition and diversity over time. Our recent work also found that the predicted genome size of a microbial population was strongly positively correlated with DOM functional molecular diversity, suggesting that microbial communities with flexible metabolic pathways produce a greater variety of microbial organic matter inputs11. However, it remains unknown which specific microbial pathways most strongly influence DOM molecular diversity.
DOM depletion during the incubation may have induced the growth advantage in the stationary phase (GASP) phenomenon, where bacterial populations acquire mutations that enhance survival under nutrient and electron acceptor limitation22. GASP can arise within 10 days in laboratory incubations, increasing both competitiveness and genetic diversity as mutations alter metabolic functions23. Our design may have triggered GASP once microcosms became resource-limited, enabling microbes in later stages to exploit a wider range of organic compounds and thereby further reduce DOM molecular richness and diversity.
Although changes in DOM composition could be explained by the GASP laboratory microcosm-induced phenomenon, we found similar DOM composition patterns to those found in soil profiles, where soil depth can be used as a proxy for duration of decomposition. DOM composition had less variation in aromaticity and oxygen contents at later stages of decomposition compared to earlier time points. Roth et al. showed an accumulation of aliphatic compounds and a decrease in aromatic plant-derived compounds to a depth of 0.6 m in soil profiles, and that the overall molecular composition became less similar when separated by larger distances between sampling depths24. Our previous study also showed similar ATR-FTIR trends as the DOM from our time series incubation with increased absorbance in the aliphatic C–H bend region and a shift in the amide C=O bonding region with soil depth12. As decomposition progressed, DOM compounds became more oxidized with lower average molecular weights while also bearing more N compounds, such as amino sugars and nucleotides, indicating the remaining DOM was becoming composed of more microbial products.
Limitations of measuring DOM molecular diversity and its effects on C mineralization
Advances in high-resolution mass spectrometry and their increased use in soil science have improved our ability to characterize the diversity of DOM, but numerous challenges remain. Limitations include variability in protocols and types of solvents (e.g., polar and non-polar) used to extract DOM from soil, a narrow detection range (<1000 Da), charge competition in FT-ICR-MS, and difficulty in identifying compounds and their structural properties from mass spectrometry spectra with various annotation libraries25,26,27. These constraints mean that detected compounds (100–900 Da) represent only a subset of DOM, despite soil dissolved organic C being operationally defined as compounds that pass through a <0.45 µm filter28, and untargeted approaches often yield incomplete positive matches from annotation libraries. Consequently, only a small fraction of the DOM can at present be identified and used to quantify molecular diversity.
Molecular properties rather than molecular diversity predict DOC mineralization
In the context of these technological limitations, we hypothesized that higher molecular diversity would inhibit mineralization of dissolved organic C in soil by lowering energetic returns to microbes from producing the necessary enzymes for diverse substrates13,29. Greater molecular diversity also dilutes the concentration of individual molecules, reducing the likelihood that microorganisms can chemically sense and respond to them14. However, it is unclear whether the proposed constraints imposed by molecular diversity depend on nutrient availability. Our experimental results showed that dissolved organic C mineralization across a degradation gradient (generated from DOM harvested over time) was not predicted by the molecular diversity of DOM compounds, but rather by the average molecular weight of the measured DOM pool of compounds. Low molecular weight compounds (<408 Da) have been shown to have shorter turnover times than larger molecular weight compounds (408–10510 Da) and were also associated with higher proportions of hydroxyl (OH and C–OH), carboxyl (COOH), and amine (C–N) functional groups30. Consistent with our findings, DOM pools with lower average molecular weights had greater proportions of amino acids, organic acids, and sugar alcohols30.
DOM with a lower molecular weight requires less energy to metabolize, and likely lacks enough nutrients needed for biomass synthesis, which can increase microbial respiration of CO2 and, as a result, lead to lower carbon use efficiency. This effect may have been amplified by high BOD driving anaerobic conditions and fermentation pathways, which favor small, easily assimilated molecules due to faster uptake, higher use efficiency, and regulatory control systems limiting the use of more complex compounds (e.g., catabolite repression)31,32.
Reactive low-molecular-weight DOM may also form complexes with enzymes that limit their mineralization. Organo-organic complexes may also decrease the DOC solubility or enzyme efficiency. For example, aquatic DOM was found to have larger polyphenolic molecules that formed complexes with enzymes (e.g., phosphatases) and thus reduced the efficiency of enzymes33. It is also possible that molecular weight may be a proxy for a chemical property or interaction mechanism within DOM that we cannot measure directly and cannot incorporate as a key characteristic in DOM molecular diversity calculations. Advances in our technical ability to quantify DOM molecular diversity and the fine-scale measurement of CO2 respiration are needed to resolve the effects of molecular diversity on mineralization.
We should also consider that molecular diversity alone may not have a measurable impact on DOC mineralization rates as previously proposed13. Soil microbial communities exhibit high functional similarity, with overlapping ecological roles among individual microorganisms, enabling them to simultaneously use a broad suite of substrates in C-poor environments34,35,36,37. Chemostat experiments have shown that E. coli can utilize at least six sugar substrates at once35,36,38. This suggests that molecular characteristics—such as oxidation state or molecular weight— may play a greater role in regulating mineralization rates rather than the sheer number of compounds within a functional group. Still, a recent theoretical model predicted that microbial C assimilation and growth were inhibited by the diversity of substrates (varied from 1 to 10 substrates), regardless of the microbial substrate preference strategy used (e.g., diauxic, co-utilization, or specialization)39. Likely for simplicity, this model excluded key molecular properties, such as oxidation state and molecular weight, even though microbial metabolism is well known to be constrained by thermodynamic and kinetic factors30,40. Our results indicate that DOM functional molecular diversity is shaped by both microbial catabolic and anabolic metabolic pathways at different decomposition stages, but these processes may have a smaller direct influence on mineralization rates than previously assumed. What remains unclear, however, is whether changes in functional molecular diversity affect interactions between soil organic matter and mineral surfaces, potentially indirectly limiting its mineralization.
Methods
Plant litter and soil community collection
Soil samples were sourced in 2015 from a clayey eolian Mollisol from Northwestern Texas, USA (35.31, −101.45; MRLA 77C), with a mean annual temperature of 14 to 27 °C and a mean annual precipitation of 432 to 533 mm41. Blue grama grass (Bouteloua gracilis) plant litter was collected in 2019 from a comparable Mollisol located in New Mexico, USA (35.97, −106.54). Soil samples were frozen and shipped to Cornell University. A soil microbial community was isolated by stirring 50 g of soil in 650 mL of 1× PBS for 24 h, then filtered with 20–24 µm Whatman #1 filters. The resulting community was stirred for an additional four weeks to ensure the community reached a stationary phase. The solution was then washed with 1× PBS three times to remove background DOM, and the cells were stored in a 15% v/v glycerol solution after being adjusted to 0.25 AU at OD600. Aliquots of the soil microbial community were stored at −80 °C prior to use. The soil microbial community was reconstituted by adding 2 mL of the previously frozen stock community to 50 mL of a dilute nutrient broth (1:100) and stirring for one week. Microbial cells were washed three times with 1× PBS and reconstituted to 0.45 AU at OD600 prior to use.
Time series microcosm experimental setup
Microcosms were constructed by adding 40 g of acid-washed quartz sand and 1 g of previously autoclaved blue grama grass to 40 mL glass jars. The microcosms were covered with aluminum foil and autoclaved twice, with 24 h between cycles, for 1 h at 120 °C, 0.10 MPa. A 1 L solution nutrient solution was made by adding 10 mL of Wolfe’s trace metal, 10 mL of Wolfe’s vitamin mixture solution42,43 and M2 media ingredients (20× salt, MgSO4, chelated ferrous sulfate, and CaCl2). The nutrient solution was added to the microcosms, followed by the microbial inoculum (1 mL), so that the total water-filled pore space was 60%. Microcosms were placed in mason jars with 5 mL of sterile water in the bottom to maintain humidity in the jars and incubated at room temperature. Microcosms were destructively harvested in triplicate for 14 time points on days 1, 2, 4, 8, 16, 32, 46, 60, 80, 100, 120, 140, 180, and 220. We aimed for frequent sampling at the beginning of the incubation and spaced the sampling time points out later in the incubation to capture changes in molecular richness and diversity properties without missing inflection time points. Microcosms were immediately frozen, lyophilized, and stored at −20 °C until processed further.
18O–H2O isotope microcosm experimental setup and pulse labeling
Microcosms were constructed in the same manner as the time-series microcosms; 20 g of acid-washed quartz sand and 0.5 g of previously autoclaved blue grama grass were added to 40 mL glass jars. The microcosms were covered with aluminum foil and autoclaved twice for 1 hour at 120 °C, 0.10 MPa. A 1 L nutrient solution was made by adding 10 mL of Wolfe’s trace metal, 10 mL of Wolfe’s vitamin mixture solution42,43 and M2 media ingredients (20× salt, MgSO4, chelated ferrous sulfate, and CaCl2). The nutrient solution was added to the microcosms, followed by the microbial inoculum (1 mL), so that the total water-filled pore space was 45%. The microcosms were sealed in mason jars with 5 mL of sterile water at the bottom to maintain humidity.
At two time points, day six and day 59, subsets (1 g in triplicate) from the four treatments (abiotic-16O, abiotic-18O, biotic-16O, and biotic-18O) (Fig. S1) were aseptically transferred from the mesocosms to 15 mL conical tubes. Either 18O–H2O or HPLC-grade water, which we refer to as 16O–H2O even though there is still a natural abundance of 18O in HPLC-grade water, was added to the subsets to bring the total water-filled pore space to 60% in each tube. We selected days 7 and 60 for isotope labeling based on results from the parallel 220-day incubation, allowing us to capture differences in DOM composition and molecular diversity between relatively fast and slow phases of microbial activity. Isotope additions were at a final concentration of 50 atom%, and the subsets were incubated for 24 h, to ensure adequate time for 18O to be utilized during microbial growth while limiting recycling of the 18O-isotope during prolonged decomposition17,44. After 24 h, the subsets were frozen at −20 °C and immediately lyophilized and shipped to the Environmental and Molecular Science Laboratory (EMSL) at the Pacific Northwest National Laboratory (PNNL) for further analysis.
Time series sample extraction and analysis
DOM from the time series incubation samples was obtained by shaking 8 g of freeze-dried sample from the destructively harvested microcosms with 32 mL of HPLC-grade water for 1 h. The samples were then centrifuged at 3000 RPM for 30 min and syringe-filtered at 0.20 µm. The resulting extractant was divided into subsets for several/the following purposes. DOC was measured using a Shimadzu TOCL analyzer (Shimadzu Scientific Instruments, Inc.). Broad DOM composition from the microcosm was analyzed by attenuated total reflectance Fourier transform infrared spectroscopy (ATR-FTIR) analysis. FTIR spectra were collected using a Bruker Vertex 70 spectrometer (Bruker Optics Inc., Billerica, MA, USA) equipped with a Pike GladiATR accessory (Pike Technologies, Madison, WI, USA) and using a single reflection diamond internal reflection element. Spectra were collected from 4500 to 150 cm−1 with a resolution of 4 cm−1 and averaged from 60 scans per sample. OPUS 7.2 software (Bruker Optics Inc., Billerica, MA, USA) was used to conduct baseline correction and normalization before exporting spectra for interpretation.
Based on DOC concentrations and FTIR spectra, eight time points were selected from the analyzed 14 for LC–MS/MS analysis. Each sample extractant was divided into two 15 mL conical tubes (10 mL each), lyophilized, and then transferred to glass vials using methanol and dried down using ultra-pure nitrogen gas.
18O–H2O sample extraction and analysis
Samples from the 18O-isotope tracing experiment were extracted using a modified Folch method45 by adding 5 mL of LC–MS grade water to 1 g of the sand and litter sample, shaking for 2 h, and then aspirating to collect the water extractable (polar) organic matter fraction. A methanol:water:chloroform solution (4:3:8 mL) was then added to the water-extracted soil, shaken for one hour at room temperature, and then spun at 6000 RPM (4430 x g with an angled rotor) to separate the methanol and chloroform layers. The upper methanol layer was collected and is referred to as the methanol fraction; the lower chloroform layer was also collected to analyze the non-polar compounds. Water fraction and methanol fraction samples were cleaned up using a modified protocol from Dittmar et al.25 by SPE to desalt the samples.
Water and methanol extractable samples were infused into the 21T Fourier transform ion cyclotron resonance mass spectrometer (FT-ICR-MS) by an automated direct injection system at a flow rate of 4 µL min−1 26. Data were acquired in negative mode with a resolving power calculated at 1 M and the automated gain control (AGC) set to 1.0E6. The electrospray source was set to 3.4 kV, sheath gas set to 7, and the capillary was set to 275 °C. Samples were co-added for 450 scans from 220m/z to 900m/z. Peaks with a signal-to-noise (s/n) ratio of 2 or better were picked from raw spectra using in-house developed software encapsulating Thermo Excalibur libraries. Chloroform extractable samples were infused into the ScimaX 7T FT-ICR-MS instrument by an automated direct injection system at a flow rate of 4 µl/min. Samples were co-added for 300 scans, 100m/z to 900m/z, and peak picked using Bruker DA software with a s/n of 7 or better. Data were calibrated and a monoisotopic formula assigned using the compound identification algorithm (CIA) implemented in software formularity27,46. Formula with enriched incorporation of isotope 18O were determined by direct comparison of biotic and abiotic samples from both samples that were exposed to 18O–H2O and those that had a natural abundance (termed “16O–H2O”) water pulse. The isotopic pattern algorithm (IPA) implemented in Formularity software was used to detect 18O and other isotopologue peaks of formula detected in 18O-enriched and -unenriched H2O samples. Abundance ratios (AR) of 18O isotopologue and monoisotopic peaks in 18O-enriched and -unenriched H2O samples were used to determine the 18O enrichment in the identified formula. In cases when an 18O isotopologue peak was not detected in H2O samples with natural abundance 18O enrichment, AR was calculated from the simulation by ecipex software47. Formulas identified in 18O-H2O samples were then designated as 18O-enriched if their AR differed from the expected AR in formula with naturally abundant 18O by 2 or more standard deviations higher than the mean from samples that were only exposed to water with naturally abundant 18O.
Liquid chromatography–tandem mass spectrometry
DOM from the time series experiment and the two-time point non-isotopically labeled parallel incubation (Fig. S1) were analyzed for untargeted metabolites using LC–MS/MS. Untargeted metabolites were analyzed using a Thermo Mass Spectrometer coupled to an ultra-high-processing liquid chromatography (UHPLC) (Thermo Vaquish UHPLC System) instrument using two columns in negative mode; an Accucore Vanquish C18+ column and a SeQuant ZIC pHILIC column. Prior to injection, sample extracts were normalized to 0.39 mg C mL−1 using LC–MS grade acetonitrile (ACN) (Optima) 10%, 0.1% LC–MS grade formic acid (FA) (30 µL) for the HILIC column. Quality assurance samples were run before and after experimental samples, and quality control samples were run at the beginning and end of the sequence, as well as after every 10 samples.
Chromatographic features and MS/MS spectra were extracted using Mzmine2 prior to annotation via spectral matching using Global Natural Products Social Molecular Networking (GNPS) libraries15,48 and the feature-based molecular networking (FBMN) workflow49,50. An Mzmine workflow was used to generate a list of features (m/z and retention time values were obtained from extracted ion chromatograms containing chromatographic peaks within a narrow m/z range (<10 ppm) and filtered to remove isotopes. For each feature, the most intense fragmentation spectrum was uploaded to GNPS. When a sample mass spectrum matches one deposited within the GNPS database, a putative identification is made. Library hits were filtered based on accurate mass <15 ppm for negative mode and <5 ppm for positive mode, cosine score >0.70, and number of matching ions = 3. In addition, features were filtered to meet the following requirements: retention time greater than 1 min, fold-change greater than extraction controls >50 times. Only the top one hit from the GNPS networking library was selected to remain in the dataset. Features were also dropped when all peak heights across samples had an intensity of less than 100,000. Global Natural Products Social Molecular Networking (GNPS) was used to annotate features with matching molecules within the GNPS library51. Library hits were validated based on three metrics (accurate mass <15 ppm, retention time within 1 min, and MS/MS fragment matching). Only the top one GNPS hit was selected to remain in the dataset. Molecular formula of each identified peak was derived from associated SMILES strings using the R package mzAnnotation52. Compounds were also annotated with super class designations derived from the MS-BUDDY application53.
Isotope ratio mass spectrometry
To determine microbial activity and uptake of the 18O isotope, water and methanol extracts from the 18O–H2O isotope labeling experiment were analyzed using a high-temperature conversion elemental analyzer (Thermo Finnigan) isotope ratio mass spectrometer (TC-EA IRMS, Thermo Finnigan Delta V Plus IRMS)17,44. This method quantifies the content of 18O in organic molecules within extractable organic matter, providing an indicator of the extent to which substrates have been metabolized by bacterial cells17. Incorporation of the ¹⁸O label, reflected in δ¹⁸O values, was used to distinguish biotic and abiotic incorporation of the ¹⁸O label, providing an indicator of microbial anabolic activity across early and late decomposition stages. Samples were weighed into silver capsules (EA Consumables, 5 × 3.5 mm), measured in triplicate, and standardized using USGS42, USGS43, and a benzoic acid in-house standard. IRMS isotope data are reported as δ-notation relative to Vienna Standard Mean Ocean Water (VSMOW) standard, where δ18O is defined as
and R represents the ratio of the heavy to light isotopes (18O/16O) for the sample and standard, with values denoted in δ-notation as per mil values (‰).
Gas chromatography mass spectrometry
We used GC-MS to identify changes in low-molecular-weight DOM compounds (e.g., sugars, amino acids, and fatty acids) between the two time points (day 7 and day 60). Dried metabolite extracts from samples are derivatized using a modified version of the protocol used to create the FiehnLib spectral library54. Samples undergo methoximation to protect carbonyl groups and reduce tautomeric isomers. Followed by silylation with N-methyl-N-trimethylsilyltrifluoroacetamide and 1% trimethylchlorosilane (MSTFA) to derivatize hydroxy and amine groups to trimethylsilated (TMS) forms. An Agilent GC 7890A coupled with a single quadrupole MSD 5975C (Agilent Technologies) is used for the collection of GC/MS data. Data is collected over a mass range of 50–550m/z. A standard mixture of fatty acid methyl esters (FAMEs) (C8–C28) was analyzed with samples for RI alignment. The GC oven was held at 60 °C for 1 min after injection, followed by a temperature increase by 10 °C min−1 to a maximum of 325 °C, at which point it was held for 5 min. GC–MS raw data files were processed using Metabolite Detector software, version 2.5 beta. Agilent files were converted to CDF format using Agilent Chemistation. Files were then converted to binary files using the metabolite detector. Retention indices (Ris) of detected metabolites were calculated based on analysis of the Fatty acid methyl esters standard mixture, followed by chromatographic deconvolution and alignment. Metabolites were initially identified by matching experimental spectra to an augmented version of FiehnLib54. All metabolite identifications were manually validated with the NIST v20 GC–MS library. The summed abundances of the three most abundant fragment ions of each identified metabolite were integrated across the GC elution profile (automatically determined by Metabolite Detector); fragment ions due to trimethylsilylation (that is, m/z 73 and 147) were excluded from the determination of metabolite abundance. Features resulting from GC column bleeding were removed from the data before further data processing and analysis.
DOM re-mineralization across molecular diversity gradient
Acid-washed sand (10 g) was added to glass jars (40 mL) and autoclaved for two cycles 24 h apart. Previously extracted and lyophilized samples were reconstituted using methanol so that equal amounts of C (0.3 mg) were pipetted into the microcosms (Fig. S1). The methanol was then removed by gently flowing nitrogen gas over the microcosms to stimulate evaporation of the methanol while leaving the transferred DOM coating on the sand minerals. The soil microbial community was revitalized by adding a 2-mL aliquot of the previously frozen (−80 °C) stock soil microbial community to 50 mL of a dilute nutrient broth (1:100) and allowed to grow for one week. After a week, the microbial community cells were washed three times with 1× PBS in preparation for inoculation. At the start of the incubation, 2 mL of a 1 L solution comprised of 10 mL of Wolfe’s trace metal, 10 mL of Wolfe’s vitamin mixture solution42,43, and M2 media ingredients (20× salt, MgSO4, chelated ferrous sulfate and CaCl2 was added to each microcosm to provide adequate vitamins and trace metals for cellular growth. A nitrogen treatment group received excess nitrogen (0.07 mg N) in the form of ammonium chloride in the Wolfe’s mixture. The nitrogen treatment group was used to identify if correlations between mineralization and molecular diversity were caused by changes in nitrogen concentrations (e.g., nutrient dilution hypothesis)14. The Wolfe’s mixture was followed by 1 mL of the PBS rinsed microbial community stock solution, which brought the microcosms up to 60% water-filled pore space. The microcosms were sealed in mason jars alongside 10 mL of 0.03 M KOH solution in scintillation vials55. The KOH solution was measured with an EC meter over the course of 10 days, and cumulative CO2 emissions were calculated from standard curves using pure CO2. C mineralization was analyzed using a two-way analysis of variance (ANOVA) to test the effects of incubation time point of DOM extraction (day), ammonium chloride nitrogen treatment, and their interaction. Significant differences among treatment combinations were further evaluated using pairwise comparisons with Tukey’s honest significant difference (HSD) method.
Molecular diversity calculations
DOM molecular richness, abundance-based molecular diversity, and functional molecular diversity of DOM were calculated from both LC–MS/MS and FT-ICR-MS data. In alignment with our previous study12, we calculated molecular richness using the sum of identified molecular features in each sample and abundance-based molecular diversity using Hill Numbers (q = 2)56,57 for a pool of molecules that favors common individuals (HN(q=2)), defined as
where p is the relative abundance of a given molecule, and when the q quotient is equal to 2, which estimates the effective number of species with more weight given to common species57,58,59,60,61. Rao’s quadratic entropy was calculated with a multivariate distance matrix using the standardized molecular properties of molecular weight (Da), the nominal oxidation state of carbon (NOSC), O:C and H:C molar ratios, and the number of nitrogen atoms (Rao(multivariate)). Rao’s quadratic entropy is defined by the equation,
where di,j is the dissimilarity between molecule i and molecule j (or the inter-species diversity), pi is the relative abundance of molecule i, and pj is the relative abundance of molecule j. Molecular dissimilarity is calculated using a multivariate distance matrix of the standardized molecular properties of molecular weight (Da), the nominal oxidation state of carbon (NOSC), O:C and H:C molar ratios, and the number of nitrogen atoms (Rao(multivariate))58,59. The multivariate distance matrix enables us to incorporate multiple important features of compounds that likely influence the behavior of that molecule in the soil, or its ability to be further decomposed by microorganisms. The Bray–Curtis Dissimilarity Index was calculated using the bcdist() function from the vegan package in Rstudio60, as a measure of molecular β-diversity, or the similarity of compounds across time.
Molecular richness and abundance-based molecular diversity were calculated using peak intensities as presence/absence and relative abundance, respectively, of unique annotated metabolite features. Relative abundance of peaks was calculated across samples or time. LC–MS/MS features from the C18 and HILIC columns that were annotated to a chemical identifier and associated molecular formula based on GNPS spectral matching were combined into one dataset and used to calculate richness or diversity measures. The associated molecular formula, based on simplified molecular input line entry system (SMILES) strings, was used to calculate molecular properties based on functional molecular diversity including molecular weight, NOSC, O:C and H:C ratios, and number of N atoms.
18O–H2O experiment statistical analyses
IRMS
IRMS analysis of water and chloroform extracts was used to verify the uptake of 18O on day 7 and day 60. To assess differences in δ¹⁸O values between days 7 and 60 within each extraction type (water and lipid), we performed independent two-sample Welch’s t-tests using the t_test() function from the rstatix package in R (Version 4.3.1). P-values were adjusted for multiple comparisons using the Bonferroni correction. Statistical significance was defined as p < 0.05 after adjustment.
FT-ICR-MS
To identify 18O-enriched vs. non-enriched organic compounds in water and methanol, we used FT-ICR-MS. Chloroform extractable organic samples yielded few isotopically labeled compounds and, therefore, were not used to identify differences in isotopically labeled compounds (Fig. S5). Relative abundances of 18O-enriched and non-isotopically enriched peaks identified using FT-ICR-MS for the biotic samples are displayed using a Van Krevelen diagram with H:C and O:C ratios on the x- and y-axis respectively (Figs. 4 and S4). DOM molecular diversity was calculated using relative abundances of 18O-enriched and non-isotopically enriched peaks from the biotic samples (Fig. 4). To compare means of DOM molecular diversity indices and molecular properties, t-tests were performed for day 7 and day 60 (capital letters) and enriched and non-isotopically enriched samples (lowercase letters). Groups that do not share the same letters are considered significantly different (Tables S3 and S4).
GC–MS
Raw metabolite peak intensity data were converted to relative abundances after metabolite names were standardized, and duplicate metabolites were consolidated. Relative abundances were averaged for day 7 and day 60 and visualized using the pheatmap() function (Fig. 6A). Hierarchical clustering of metabolites was performed using Euclidean distance and complete linkage, and metabolites were grouped into four clusters. Principal component analysis (PCA) of GC–MS metabolites was performed using the factoextra61 package in R to determine clustering of biotic samples for the two time points (Fig. 6B).
LC–MS/MS
The relative abundances for each unique metabolite with LC–MS/MS is displayed using a heatmap to show changes in compound abundances for the two time points (day 7 and day 60) (Fig. S8A). Molecular formulas were derived from MS-BUDDY53 and used to calculate various molecular properties such as the nominal oxidation state of carbon (NOSC)62, the double bond equivalent (DBE)63, O:C and H:C ratios, and molecular weight (Fig. S8B). Comparison of molecular diversity means from the two time points was done with pairwise t-tests.
Time series statistical analyses
LC–MS/MS
Mean Bray–Curtis dissimilarity index values for each time point were calculated using identified LC-–MS/MS features with the bcdist() function from the vegan package60 (Fig. 1). The relative abundances for each unique metabolite with LC–MS/MS is displayed using a heatmap to show changes in compound abundances over time (Fig. 2). Rows were clustered by averaged relative abundance of compounds across time. Row annotations further indicate super class groups derived from MS-BUDDY53; non-annotated compounds are left blank. Comparison of molecular richness, abundance-based, and functional molecular diversity index means from the eight time points for the time series data was done with pairwise t-tests using a Bonferroni correction factor to account for multiple comparisons using the emmeans package in R Studio. Compact letter displays were generated for the eight time points using the multcomp package in R; means from time points that share the same letters are not statistically different (p-value < 0.05). We performed linear regressions to determine if calculated molecular richness, abundance-based, and functional molecular diversity index means or molecular properties predicted mineralization rates of DOM (Fig. S12).
Peer review information
The authors thank the editor and three referees for their contribution to the review of this work.
Data availability
The gas chromatography mass spectrometry (GC–MS) and Fourier transform ion cyclotron resonance mass spectrometry (FT-ICR-MS) data generated in this study have been deposited in the MassIVE database under accession code MSV000099528 [https://massive.ucsd.edu/ProteoSAFe/dataset.jsp?task=b4f658ef27d644d585479374598d6002]. The liquid chromatography–tandem mass spectrometry data (LC–MS/MS) were deposited on the Global Natural Products Social Molecular Networking (GNPS) public repository. The molecular networking jobs for the 18O-isotope tracing experiment can be accessed at: https://gnps.ucsd.edu/ProteoSAFe/status.jsp?task=ebd4e58eb7a54e189470ac0910f255d4 (HILIC column) and https://gnps.ucsd.edu/ProteoSAFe/status.jsp?task=4efa3b3103ea4e93b93a9c07772155b1 (C18 column). The molecular networking jobs for the time series incubation (220 days) experiment can be accessed at: https://gnps.ucsd.edu/ProteoSAFe/status.jsp?task=2030476fc4f547228f26762dc4c604e5 (HILIC column) and https://gnps.ucsd.edu/ProteoSAFe/status.jsp?task=2fcd5256e67c4b4c9f2ed256044b87d5 (C18 column). The processed non-purgeable organic carbon (NPOC), dissolved organic nitrogen (DON), and isotope ratio mass spectrometry (IRMS) data and the Fourier transform infrared attenuated total reflection (FTIR-ATR) spectra are available at https://github.com/davenport-rachelle/DOM_Molecular_Diversity_18O.
References
Zhu, X., Jackson, R. D., DeLucia, E. H., Tiedje, J. M. & Liang, C. The soil microbial carbon pump: from conceptual insights to empirical assessments. Glob. Chang. Biol. 26, 6032–6039 (2020).
Liang, C., Schimel, J. P. & Jastrow, J. D. The importance of anabolism in microbial control over soil carbon storage. Nat. Microbiol. 2, 1–6 (2017).
Schmidt, M. W. I. et al. Persistence of soil organic matter as an ecosystem property. Nature 478, 49–56 (2011).
Kallenbach, C. M., Frey, S. D. & Grandy, A. S. Direct evidence for microbial-derived soil organic matter formation and its ecophysiological controls. Nat. Commun. 7, 1–10 (2016).
Wang, C. et al. Stabilization of microbial residues in soil organic matter after two years of decomposition. Soil Biol. Biochem. 141, 107687 (2020).
Miltner, A., Bombach, P., Schmidt-Brücken, B. & Kästner, M. SOM genesis: microbial biomass as a significant source. Biogeochemistry 111, 41–55 (2012).
Buckeridge, K. M. et al. Sticky dead microbes: rapid abiotic retention of microbial necromass in soil. Soil Biol. Biochem. 149, 107929 (2020).
Kramer, M. G., Sanderman, J., Chadwick, O. A., Chorover, J. & Vitousek, P. M. Long-term carbon storage through retention of dissolved aromatic acids by reactive particles in soil. Glob. Chang. Biol. 18, 2594–2605 (2012).
Kalbitz, K. & Kaiser, K. Contribution of dissolved organic matter to carbon storage in forest mineral soils. J. Plant Nutr. Soil Sci. 171, 52–60 (2008).
Kaiser, K. & Kalbitz, K. Cycling downwards—dissolved organic matter in soils. Soil Biol. Biochem. 52, 29–32 (2012).
Davenport, R. E., Lynch, L. M., Wattenburger, C. J., Buckley, D. H. & Lehmann, J. Functional molecular diversity of dissolved organic matter explained by predicted genome size of soil microbial communities. Soil Biol. Biochem. 210, 109933 (2025).
Davenport, R. E. et al. Decomposition decreases molecular diversity and ecosystem similarity of soil organic matter. Proc. Natl Acad. Sci. USA 120, e2303335120 (2023).
Lehmann, J. et al. Persistence of soil organic carbon caused by functional complexity. Nat. Geosci. 13, 529–534 (2020).
Dittmar, T. Reasons behind the long-term stability of dissolved organic matter. In Hansell, D. A. & Carlson, C. A. (Eds.) Biogeochemistry of Marine Dissolved Organic Matter 2nd edn (Academic Press, Cambridge, MA, 2015) pp. 369–388.
Nothias, L. F. et al. Feature-based molecular networking in the GNPS analysis environment. Nat. Methods 17, 905–908 (2020).
Schwartz, E. Characterization of growing microorganisms in soil by stable isotope probing with H218O. Appl. Environ. Microbiol. 73, 2541–2546 (2007).
Blazewicz, S. J. & Schwartz, E. Dynamics of 18O incorporation from H218O into soil microbial DNA. Microb. Ecol. 61, 911–916 (2011).
Pold, G., Domeignoz-Horta, L. A. & DeAngelis, K. M. Heavy and wet: the consequences of violating assumptions of measuring soil microbial growth efficiency using the 18O water method. Elementa 8, 069 (2020).
Nakayasu, E. S. et al. MPLEx: a robust and universal protocol for single-sample integrative proteomic, metabolomic, and lipidomic analyses. mSystems 1, e00043–16 (2016).
Nicora, C. D. et al. The MPLEx protocol for multi-omic analyses of soil samples. J. Vis. Exp. 2018, 3–9 (2018).
Liang, C. & Zhu, X. The soil Microbial Carbon Pump as a new concept for terrestrial carbon sequestration. Sci. China Earth Sci. 64, 545–558 (2021).
Finkel, S. E. Long-term survival during stationary phase: evolution and the GASP phenotype. Nat. Rev. Microbiol. 4, 113–120 (2006).
Zinser, E. R. & Kolter, R. Escherichia coli evolution during stationary phase. Res. Microbiol. 155, 328–336 (2004).
Roth, V. N. et al. Persistence of dissolved organic matter explained by molecular changes during its passage through soil. Nat. Geosci. 12, 755–761 (2019).
Dittmar, T., Koch, B., Hertkorn, N. & Kattner, G. A simple and efficient method for the solid-phase extraction of dissolved organic matter (SPE-DOM) from seawater. Limnol. Oceanogr. Methods 6, 230–235 (2008).
Shaw, J. B. et al. 21 Tesla Fourier transform ion cyclotron resonance mass spectrometer greatly expands mass spectrometry toolbox. J. Am. Soc. Mass Spectrom. 27, 1929–1936 (2016).
Tolić, N. et al. Formularity: Software for automated formula assignment of natural and other organic matter from ultrahigh-resolution mass spectra. Anal. Chem. 89, 12659–12665 (2017).
Roulet, N. & Moore, T. R. Browning the waters. Nature 444, 283–284 (2006).
Jones, A. R. et al. Molecular complexity and diversity of persistent soil organic matter. Soil Biol Biochem. 184, 109061 (2023).
Malik, A. A. et al. Linking molecular size, composition and carbon turnover of extractable soil microbial compounds. Soil Biol. Biochem. 100, 66–73 (2016).
Deutscher, J. The mechanisms of carbon catabolite repression in bacteria. Curr. Opin. Microbiol. 11, 87–93 (2008).
Lerch, T. Z., Coucheney, E. & Herrmann, A. M. Sensitivity of soil microbial catabolic profiles to a gradient of carbon inputs: does the soil organic matter matter? Soil Biol. Biochem. 57, 911–915 (2013).
Wetzel, R. G. Gradient-dominated ecosystems: sources and regulatory functions of dissolved organic matter in freshwater ecosystems. Hydrobiologia 229, 181–198 (1992).
Egli, T. How to live at very low substrate concentration. Water Res. 44, 4826–4837 (2010).
Lendenmann, U., Snozzi, M. & Egli, T. Kinetics of the simultaneous utilization of sugar mixtures by Escherichia coli in continuous culture. Appl. Environ. Microbiol. 62, 1493–1499 (1996).
Lendenmann, U. R. S., Senn, H., Snozzi, M. & Egli, T. Dynamics of mixed substrate growth of Escherichia coli in batch culture: the transition between simultaneous and sequential utilisation of carbon substrates. Acta Univ. Carol. Environ. 14, 21–30 (2000).
Eisenhauer, N., Hines, J., Maestre, F. T. & Rillig, M. C. Reconsidering functional redundancy in biodiversity research. NPJ Biodivers. 2, 9 (2023).
Egli, T. & Kovarova-Kovar, K. Growth kinetics of suspended microbial cells: from single-substrate-controlled growth to mixed-substrate kinetics. Microbiol. Mol. Biol. Rev. 62, 646–666 (1998).
Weverka, J. R., Moeller, H. V. & Schimel, J. P. Chemodiversity controls microbial assimilation of soil organic carbon: A theoretical model. Soil Biol. Biochem. 187, 109161 (2023).
Gunina, A. & Kuzyakov, Y. From energy to (soil organic) matter. Glob. Chang Biol. 28, 2169–2182 (2022).
Unger, P. W. & Pringle, F. B. Pullman soils: distribution, importance, variability, and management. Texas Agricultural Experiment Station Bulletin 1372 (National Cooperative Soil Survey, College Station, TX, 1981).
Kucera, S. & Wolfe, R. S. A selective enrichment method for Gallionella Ferruginea. J. Bacteriol. 74, 344–349 (1957).
Emerson, D. & Floyd, M. M. Enrichment and isolation of iron-oxidizing bacteria at neutral pH. Methods Enzymol. 397, 112–123 (2005).
Schwartz, E. et al. Stable isotope probing with 18O-water to investigate microbial growth and death in environmental samples. Curr. Opin. Biotechnol. 41, 14–18 (2016).
Tfaily, M. M. et al. Sequential extraction protocol for organic matter from soils and sediments using high resolution mass spectrometry. Anal. Chim. Acta 972, 54–61 (2017).
Kujawinski, E. B. & Behn, M. D. Automated analysis of electrospray ionization fourier transform ion cyclotron resonance mass spectra of natural organic matter. Anal. Chem. 78, 4363–4373 (2006).
Ipsen, A. Efficient calculation of exact fine structure isotope patterns via the multidimensional Fourier transform. Anal. Chem. 86, 5316–5322 (2014).
Wang, M. et al. Sharing and community curation of mass spectrometry data with Global Natural Products Social Molecular Networking. Nat. Biotechnol. 34, 828–837 (2016).
Pluskal, T., Castillo, S., Villar-Briones, A. & Orešič, M. MZmine 2: Modular framework for processing, visualizing, and analyzing mass spectrometry-based molecular profile data. BMC Bioinform. 11, 395 (2010).
Katajamaa, M. & Miettinen, J. & Orešič, M. MZmine: toolbox for processing and visualization of mass spectrometry based molecular profile data. Bioinformatics 22, 634–636 (2006).
Sanderman, J., Baldock, J. A. & Amundson, R. Dissolved organic carbon chemistry and dynamics in contrasting forest and grassland soils. Biogeochemistry 89, 181–198 (2008).
Finch, J. mzAnnotation: signal annotation tools for high resolution metabolomics. R package version 1.7.5 (2021).
Xing, S., Shen, S., Xu, B., Li, X. & Huan, T. BUDDY: molecular formula discovery via bottom-up MS/MS interrogation. Nat. Methods 20, 881–890 (2023).
Kind, T. et al. FiehnLib: mass spectral and retention index libraries for metabolomics based on quadrupole and time-of-flight gas chromatography/mass spectrometry. Anal. Chem. 81, 10038–10048 (2009).
Schiedung, H. et al. A simple method for in-situ assessment of soil respiration using alkali absorption. Appl. Soil Ecol. 106, 33–36 (2016).
Chiu, C. H. & Chao, A. Distance-based functional diversity measures and their decomposition: a framework based on hill numbers. PLoS ONE 9, e100014 (2014).
Chao, A., Chiu, C. H. & Jost, L. Unifying species diversity, phylogenetic diversity, functional diversity, and related similarity and differentiation measures through Hill numbers. Annu. Rev. Ecol. Evol. Syst. 45, 297–324 (2014).
Botta-Dukat, Z. Rao’s quadratic entropy as a measure of functional diversity based on multiple traits. J. Veg. Sci. 16, 533–540 (2005).
Rao, R. Diversity and Dissimilarity. Theor. Popul. Biol. 21, 24–43 (1982).
Oksanen et al. vegan: community ecology. R Package (Version 2.6-4). (2022).
Kassambara, A. & Mundt, F. factoextra: extract and visualize the results of multivariate data analyses. R package (Version 1.0.7.999) (2020).
Keiluweit, M., Wanzek, T., Kleber, M., Nico, P. & Fendorf, S. Anaerobic microsites have an unaccounted role in soil carbon stabilization. Nat. Commun. 8, 1–8 (2017).
Koch, B. P. & Dittmar, T. Erratum: From mass to structure: an aromaticity index for high-resolution mass data of natural organic matter. Rapid Commun. Mass Spectrom. 30, 250 (2016).
Bahureksa, W. et al. Soil organic matter characterization by Fourier transform ion cyclotron resonance mass spectrometry (FTICRMS): a critical review of sample preparation, analysis, and data interpretation. Environ. Sci. Technol. 55, 9637–9656 (2021).
Acknowledgements
Funding for this project was provided by an Exploratory Research Grant from the Environmental and Molecular Science Laboratory (EMSL) at the Pacific Northwest National Laboratory (PNNL) (Project Number 60180; R.E.D.), a Schmittau-Novak Small Grant (R.E.D.) through Cornell University and a Cornell Atkinson Center for Sustainability Graduate Research Grant (R.E.D.). This paper was also supported by the AI Institute for Land, Economy, Agriculture & Forestry (AI-LEAF), funded by the U.S. National Institute for Food and Agriculture (NIFA 2023-67021-39829; J.L.) in collaboration with the National Science Foundation. Attenuated total reflectance—Fourier transform infrared analyses were done with the support of C.E. Martínez, with help from B. Azimzadeh. We would like to thank C. Levitt for his work on this project.
Author information
Authors and Affiliations
Contributions
R.E.D. and J.L. designed research with guidance from D.G.R. and D.H.B.; R.E.D. performed research; N.T., J.G.T., R.K.C., S.L., and C.S.C. performed sample analyses and analyzed data; M.E.K. and B.P.B. analyzed data; R.E.D. and J.L. analyzed data and wrote the paper. All authors commented on the manuscript.
Corresponding author
Ethics declarations
Competing interests
The authors declare no competing interests.
Peer review
Peer review information
Nature Communications thanks the anonymous reviewers for their contribution to the peer review of this work. A peer review file is available.
Additional information
Publisher’s note Springer Nature remains neutral with regard to jurisdictional claims in published maps and institutional affiliations.
Supplementary information
Rights and permissions
Open Access This article is licensed under a Creative Commons Attribution-NonCommercial-NoDerivatives 4.0 International License, which permits any non-commercial use, sharing, distribution and reproduction in any medium or format, as long as you give appropriate credit to the original author(s) and the source, provide a link to the Creative Commons licence, and indicate if you modified the licensed material. You do not have permission under this licence to share adapted material derived from this article or parts of it. The images or other third party material in this article are included in the article’s Creative Commons licence, unless indicated otherwise in a credit line to the material. If material is not included in the article’s Creative Commons licence and your intended use is not permitted by statutory regulation or exceeds the permitted use, you will need to obtain permission directly from the copyright holder. To view a copy of this licence, visit http://creativecommons.org/licenses/by-nc-nd/4.0/.
About this article
Cite this article
Davenport, R.E., Kroeger, M.E., Tolić, N. et al. Decomposition causes short-term increases in functional molecular diversity of dissolved organic matter. Nat Commun 16, 11155 (2025). https://doi.org/10.1038/s41467-025-65990-8
Received:
Accepted:
Published:
Version of record:
DOI: https://doi.org/10.1038/s41467-025-65990-8










