Fig. 1: A single injection of Cbh-ABE9-dual-AAV9 delays cyst growth in Pkd1RC/RC mice.
From: In vivo base editing rescues ADPKD in a humanized mouse model

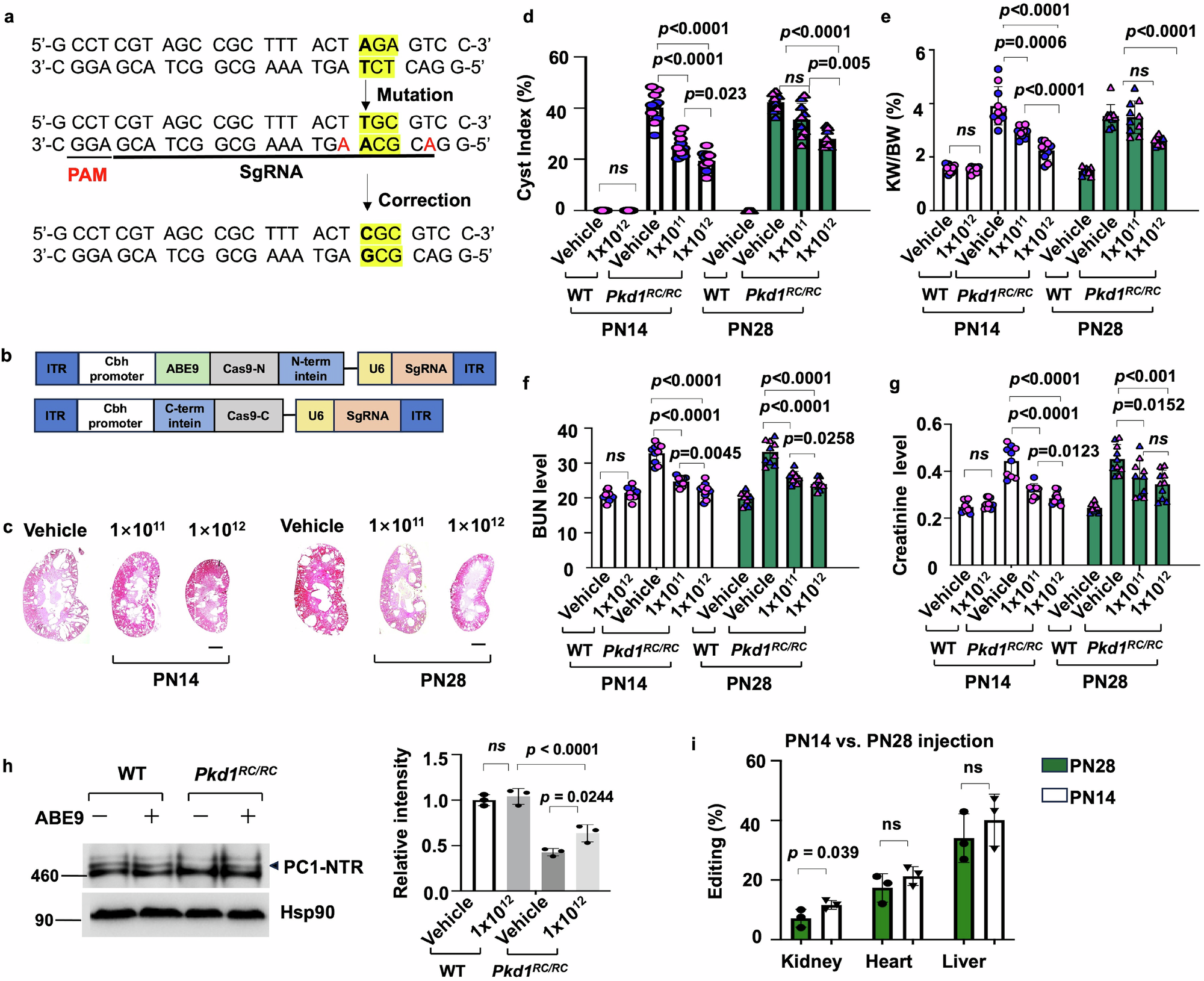
a Schematic of genomic sequence surrounding R3277C pathogenic variant of in exon 29 of mouse Pkd1 gene. The sgRNA (black line) and PAM (red line) are underlined. The designed protospacer placed the R3277C variant at position A5, counting from the protospacer adjacent motifs (PAM)-distal end of the protospacer. b Schematics of dual AAV vectors (not to scale) encoding an amino-terminal fragment (N-term) and carboxyl-terminal fragment (C-term) under control of the broadly expressed Cbh promoter that expresses half of the base editor and can be reconstituted to the full-length base editor within cells by trans-splicing. ITR: inverted terminal repeats. Cbh: the chicken-beta actin hybrid promoter. U6: the human Pol III promoter that efficiently transcribes guide RNAs. sgRNA: single guide RNA. c Representative histological images of kidneys from Pkd1RC/RC mice injected with 1 × 1011 or 1 × 1012 vg of AAV9-ABE9 at PN14 and PN28. Scale bar, 1 mm. d Percent cystic area relative to total kidney area of kidneys from Pkd1RC/RC mice treated with 1 × 1011 or 1 × 1012 vg of Cbh-ABE9-dual-AAV9 at PN14 and PN28 (n = 10 independent replicates). e–g Treatment with 1 × 1011 or 1 × 1012 vg of Cbh-ABE9-dual-AAV9 at PN14 and PN28 decreased KW/BW ratios (e), BUN (f), and serum creatinine levels (g). (n = 10, equal numbers of male and female mice, the colors represent female (pink) and male mice (blue)). h Western blot analysis of PC1 protein in three-month-old wild-type and age-matched Pkd1RC/RC kidneys treated with 1 × 1012 vg of Cbh-ABE9-dual-AAV9 or vehicle at PN14 (n = 3 independent replicates). i The editing efficiency (%) of targeted pathogenic variant R3277C in kidneys, hearts and livers from three-month-old Pkd1RC/RC mice injected with a single dose of Cbh-ABE9-dual-AAV9 (1 × 1012 vg) at PN14 or PN28 (n = 3 independent replicates). In all panels, bars indicate mean values ± s.d., ns: p > 0.05, *p  <  0.05, **p  <  0.01, ***p  <  0.001, ****p  <  0.0001 or as indicated in the figure, using two-tailed t-test. Source data are provided as a Source Data file.