Fig. 5: Treatment with Cbh-ABE9-dual-AAV9 rescues the liver function and did not induce liver toxicity and immune infiltration in Pkd1RC/RC mice.
From: In vivo base editing rescues ADPKD in a humanized mouse model

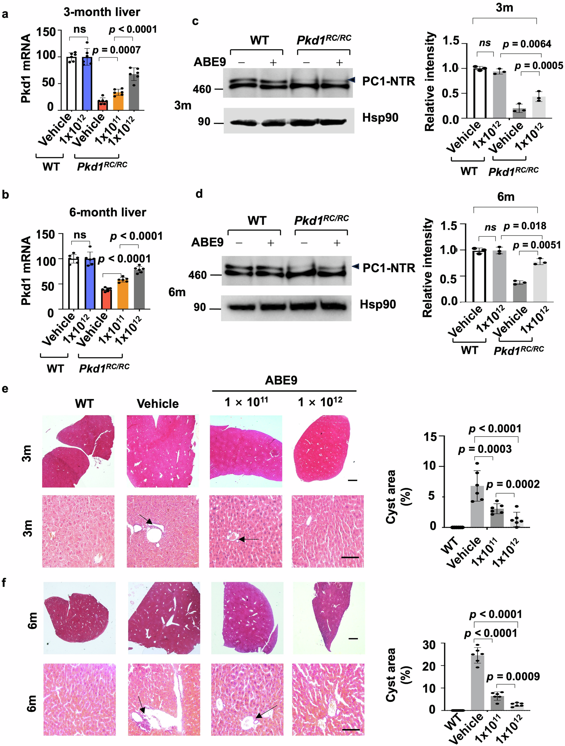
a, b qRT-PCR analysis of relative Pkd1 mRNA expression in livers of three-month-old (a) and six-month-old (b) mice treated with 1 × 1011 or 1 × 1012 of Cbh-ABE9-dual-AAV9 and vehicle at PN14. The expression of Pkd1 mRNA in age matched wild type livers was used as a control (n = 6 independent replicates). c, d Western blot analysis of PC1 protein in livers of three (c) and six-month-old (d) wide type and age-matched Pkd1RC/RC mice treated with 1 × 1012 vg of Cbh-ABE9-dual-AAV9 or vehicle at PN14 (n = 3 independent replicates). e, f H&E histology sections of three and six-month-old livers from Pkd1RC/RC mice treated with 1 × 1011 or 1 × 1012 vg of Cbh-ABE9-dual-AAV9 at PN14, as well as WT and vehicle control (n = 6 independent replicates). Scale bar, 50 μm. Values and error bars reflect mean ± SD from indicated counts of independent experiments, ns: p > 0.05, *p  <  0.05, **p  <  0.01, ***p  <  0.001 and ****p  <  0.0001 or as indicated in the figure, using two-tailed t-test. Source data are provided as a Source Data file.