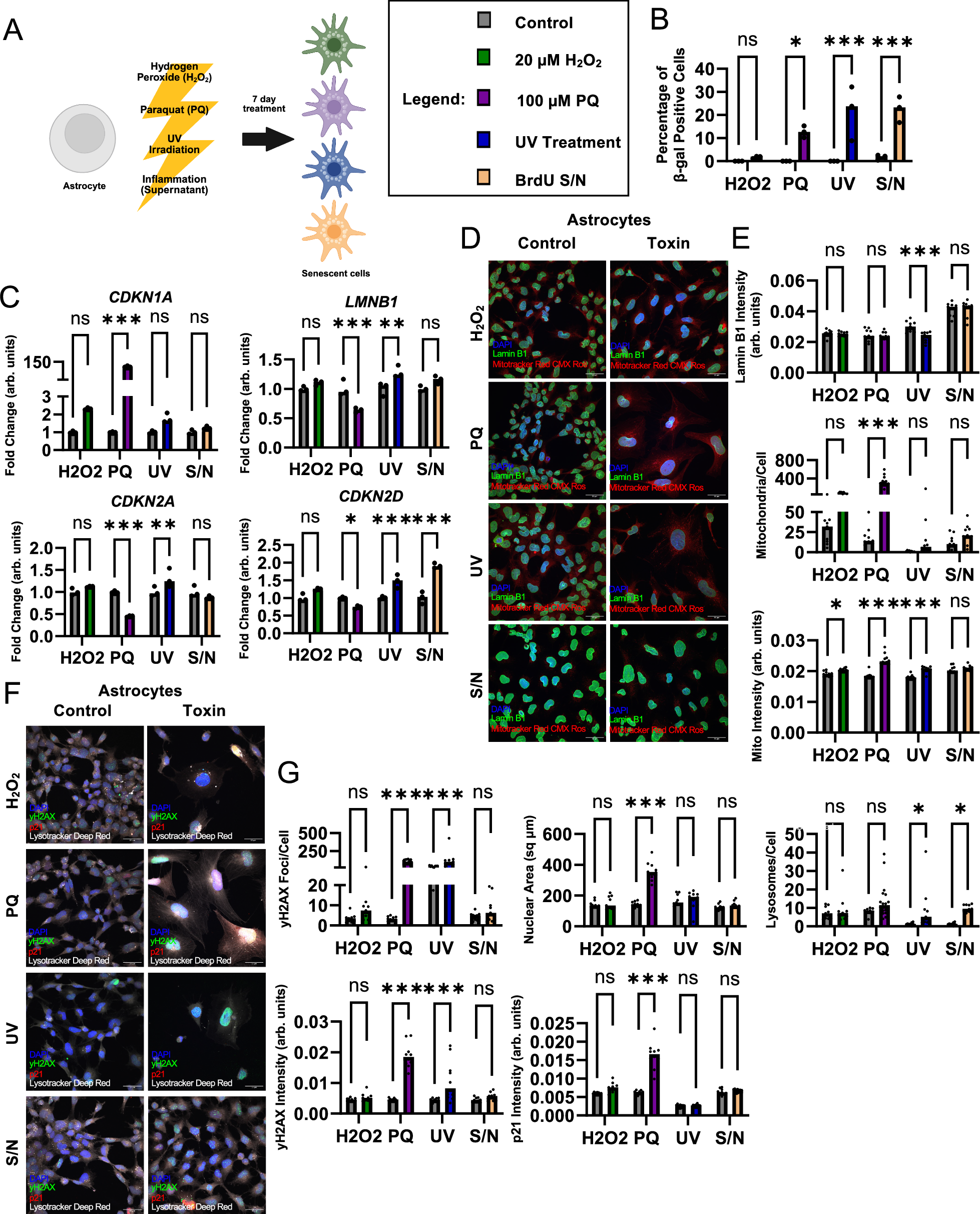
Fig. 4: Toxin-dependent senescence hallmarks in a human astrocyte cell line.

A Schematic depicting various toxins used as triggers to induce senescence in human astrocyte cell line using 7-day treatments (Created in BioRender. Riessland, M. (2025) https://BioRender.com/te8tv71). B Quantification of the percentage of SA β-gal positive astrocytes following 20 µM hydrogen peroxide (H2O2) treatment (green), 100 µM paraquat (PQ) treatment (purple), UV irradiation (blue), or BrdU-treated astrocyte supernatant (S/N) (orange) as compared to respective controls (grey) (n = 3 replicates). C Quantitative PCR of control (grey) and toxin-treated (H2O2 green, PQ purple, UV blue, S/N orange) astrocyte cell line for senescence markers CDKN1A, CDKN2A, CDKN2D, and LMNB1 (n = 3 replicates). D Representative confocal images (merge) showing immunofluorescence staining of lamin B1 (green) and Mitotracker Red CMXRos (red) in control and toxin-treated astrocytes (top-bottom: H2O2, PQ, UV, S/N). Scale bars are 33 µm. E Quantification of immunofluorescence staining of lamin B1 (top), the number of mitochondria per cell (middle), and Mitotracker Red CMXRos intensity (bottom) in control and toxin-treated astrocytes (n = 9 replicates). F Representative confocal images (merge) showing immunofluorescence staining of γH2AX (green), p21 (red), and Lysotracker Deep Red (white) in control and toxin-treated astrocytes (top-bottom: H2O2, PQ, UV, S/N). Scale bars are 33 µm. G Quantification of immunofluorescence staining of the number of γH2AX foci per cell and overall γH2AX intensity, nuclear area (square µm), and p21 intensity based on images shown in (D) and (F) (n = 9 replicates). Data analyzed by two-way ANOVA with Šídák’s multiple comparisons test. All graphs show mean with standard deviation (ns, p > 0.05, * p < 0.05, ** p < 0.01, *** p < 0.001). Source data and exact p-values are provided as a Source Data file.