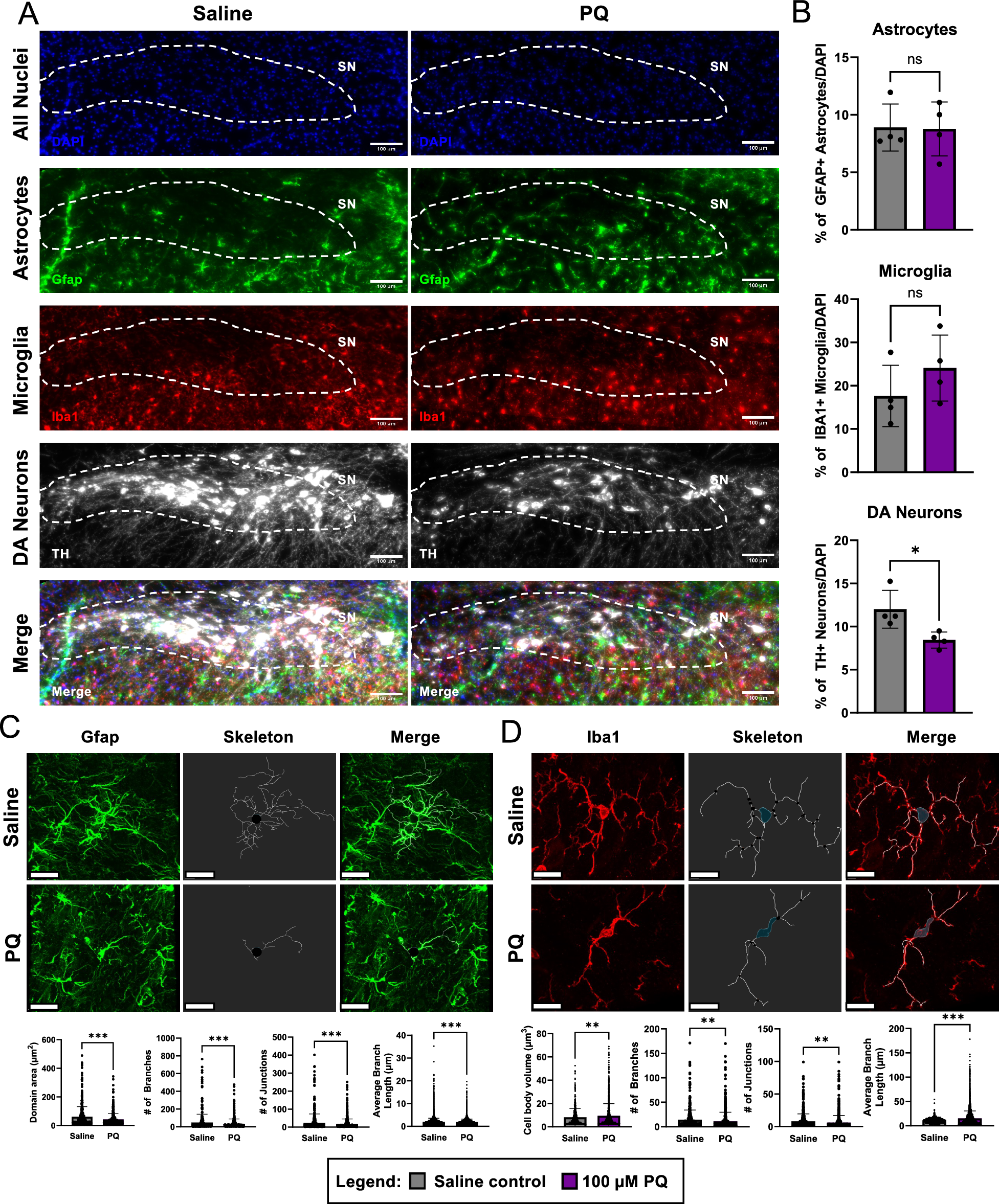
Fig. 8: Paraquat induces DA neuronal loss and morphological changes in glial cells in the midbrain of mice.

A Confocal slide scanner images of Gfap (green), Iba1 (red), and TH (white) staining in the midbrain of saline and PQ treated mice. Scale bars are 100 µm. Substantia nigra (SN) indicated with dashed line. B Quantification of the % of Gfap+ astrocytes, % of Iba1+ microglia, and % of TH+ neurons per total number of cells (DAPI) based on images shown in (A) in saline (grey) and PQ treated (purple) mouse midbrain sections (n = 4 replicates). C Morphological analysis of Gfap+ (green) astrocytes in saline and PQ treated mouse midbrains with skeletonization and quantification of domain area (µm2), # of branches, # of junctions, and average branch length (µm) in saline (grey) and PQ treated (purple) midbrain astrocytes (n = 411 Saline, 540 PQ cells). D Morphological analysis of Iba1+ (red) microglia in saline and PQ treated mouse midbrains with skeletonization and quantification of cell body volume (µm3), # of branches, # of junctions, and average branch length (µm) in saline (grey) and PQ treated (purple) midbrain astrocytes (n = 685 Saline, 1400 PQ cells). Scale bars are 5 µm. Data analyzed by unpaired two-tailed t-test. All graphs show mean with standard deviation (ns, p > 0.05, * p < 0.05, ** p < 0.01, *** p < 0.001). Source data and exact p-values are provided as a Source Data file.