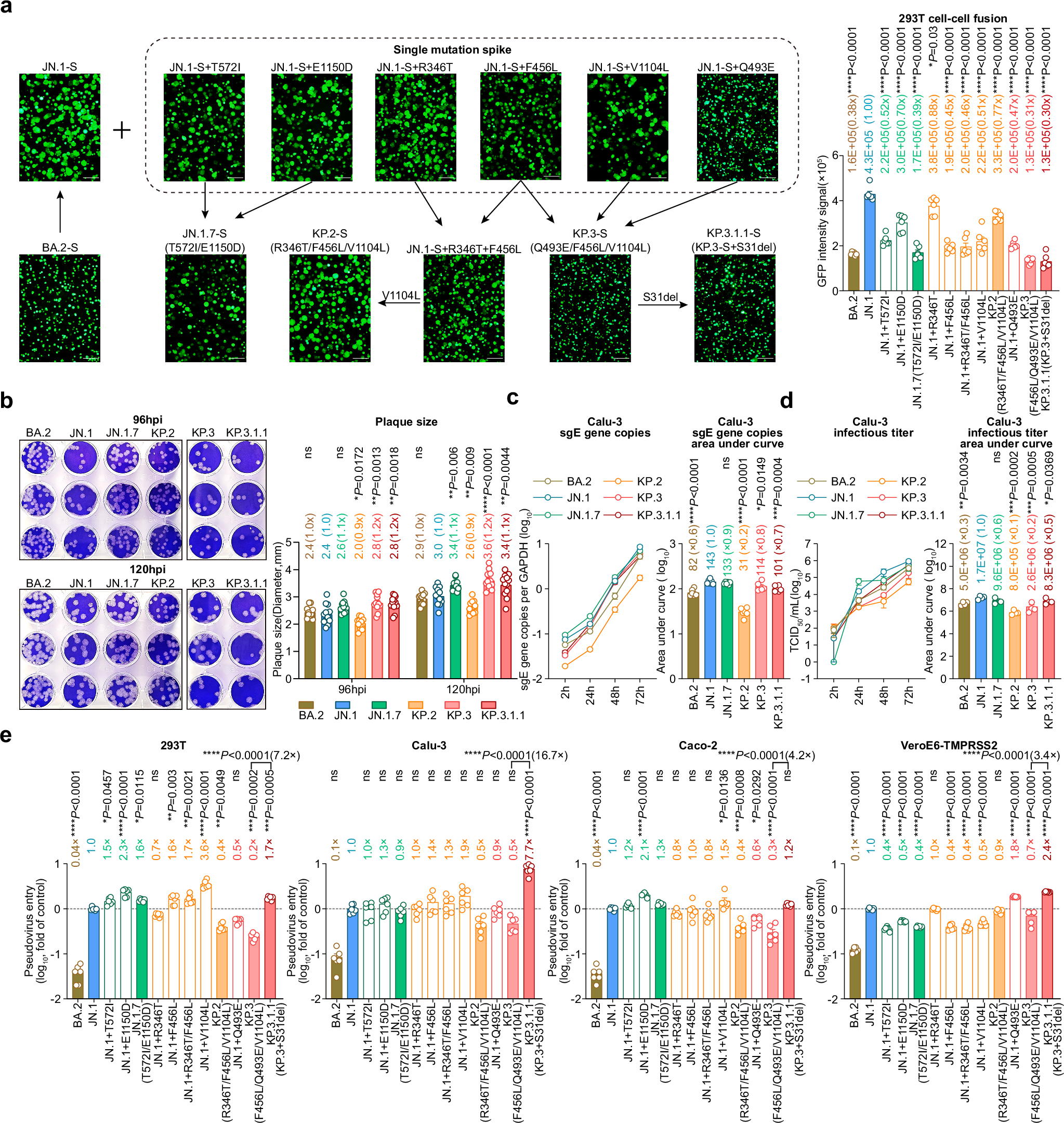
Fig. 4: Virological features of JN.1.7, KP.2, KP.3 and KP.3.1.1 in vitro.

a SARS-CoV-2 spike protein-mediated cell-cell fusion in 293T cells. The effector cells were co-transfected with GFP1-10 and spike protein expression plasmids and co-cultured with target cells which were co-transfected with GFP11 and human ACE2 protein expression plasmids for 24 h (n = 6). For analysis, images were split into RGB channels, and the green channel was selected for integrated density measurement of the target signal. A uniform threshold was applied across all images to minimize background noise and ensure consistent quantification. Scale bar, 200 μm. b Comparison of plaque size among Omicron subvariants. VeroE6-TMPRSS2 cells were infected with authentic viruses for 2 h before the viral inoculum was removed and cells were overlaid with agarose. At 96 and 120 hpi, cells were fixed with 4% paraformaldehyde and stained with crystal violet. Plaque sizes were measured with Adobe Photoshop (n = 12). c, d The replication of Omicron subvariants in Calu-3 cells. Calu-3 cells in 96-well plates were challenged with Omicron subvariants at 2 MOI. Cells lysates were extracted for sgE gene copy detection at the indicated time points (n = 6) (c). Infectious titers of supernatant samples were determined with TCID50 assays (n = 4 for BA.2, JN.1, KP.2, KP.3, and KP.3.1.1, n = 3 for JN.1.7) (d). The area under the curve was calculated by Graphpad Prism 10.0. e Entry of VSV-based Omicron-spike pseudoviruses in cell lines. 293T, Calu-3, Caco-2, and VeroE6-TMPRSS2 cells were transduced with pseudoviruses carrying spike proteins of Omicron subvariants. After 24 h, pseudovirus entry was quantified by measuring luciferase activity (n = 6). The fold change in luciferase signal was normalized to the mean signal of the JN.1-spike pseudovirus. The n number represents biological repeats. Data represent mean ± SEM. Statistical significance in (a–e) was determined with one-way ANOVA with post hoc Tukey’s multiple comparisons test. *p < 0.05, ** p < 0.01, *** p < 0.001, ****p < 0.0001. NS represents not statistically significant. Data were obtained from three independent experiments. Source data are provided as a Source Data file.