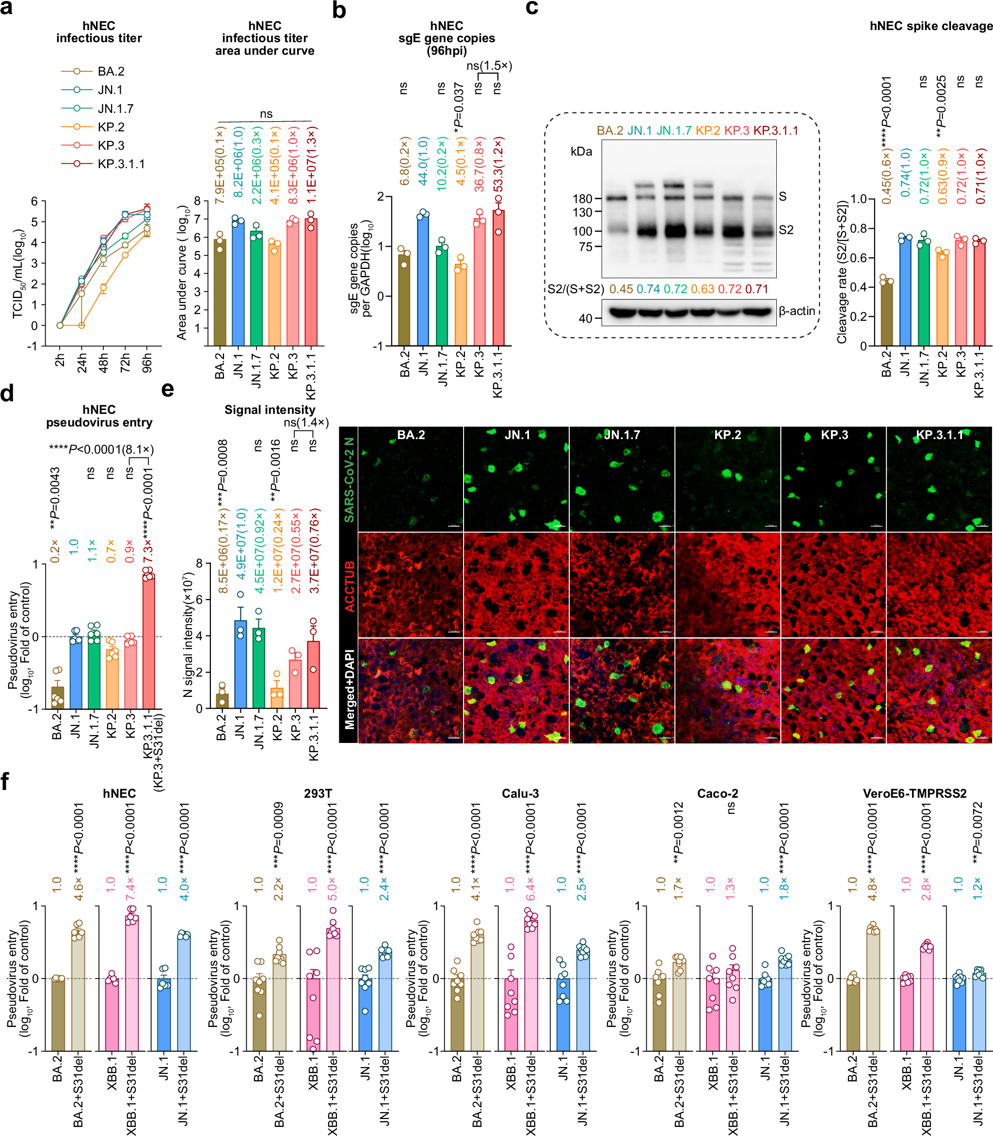
Fig. 5: Virological features of JN.1.7, KP.2, KP.3 and KP.3.1.1 in human nasal epithelial cells.

a The infectious titer of Omicron subvariants in differentiated hNECs. The infectious titer in the supernatant was determined by TCID50 assays (n = 3). The area under the curve was calculated by Graphpad Prism 10.0. b The replication of Omicron subvariants in differentiated hNECs. Differentiated hNECs were challenged with Omicron subvariants at 2 MOI for 2 h. At 96 hpi, cell lysates were harvested and RNA was extracted for sgE gene detection (n = 3). c Spike cleavage of Omicron subvariants in hNECs. Differentiated hNECs were challenged with Omicron subvariants at 2 MOI and protein samples were collected at 96 hpi for Western blot analysis (n = 3). The intensity of the bands was quantified using ImageJ 1.53. d Pseudovirus entry in hNECs. Differentiated hNECs were transduced with pseudoviruses carrying Omicron subvariant spike proteins for 24 h. Pseudovirus entry was quantified and normalized to the mean luciferase signal of the JN.1-spike pseudovirus (n = 6). e Immunofluorescence staining of authentic viruses infected hNECs. Infected hNECs were fixed at 48 hpi to visualize ciliated cell marker beta-tubulin (red) and SARS-CoV-2 nucleocapsid protein (green). The DAPI channel was included in the merged images. Scale bar, 20 μm. The signal intensity was quantified with ImageJ 1.53 (n = 3). f Pseudovirus entry with S31del mutation in cell lines and differentiated hNECs. 293T, Calu-3, Caco-2, VeroE6-TMPRSS2, and differentiated hNECs were transduced with pseudoviruses carrying Omicron subvariants spike proteins with or without the S31del mutation (n = 8 for 293T, Calu-3, Caco-2, and VeroE6-TMPRSS2, n = 6 for hNECs). The fold change of signal readout was normalized to the mean signal readout of pseudoviruses carrying their wildtype counterparts. The n number represents biological repeats. Data represent mean ± SEM. Statistical significance was determined with one-way ANOVA with post hoc Tukey’s multiple comparisons test (a–e) or two-sided Student’s t tests (f). *p < 0.05, ** p < 0.01, *** p < 0.001, ****p < 0.0001. ns represents not statistically significant. Data were obtained from three independent experiments. Source data are provided as a Source Data file.