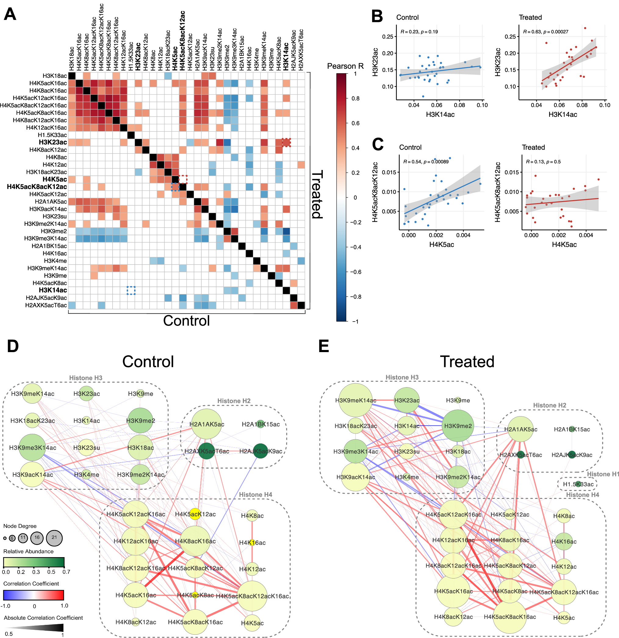
Fig. 6: Differential hPTM crosstalk induced by HDAC inhibitor treatment revealed by co-variation analysis.

A Covariance matrix of modified histone PTM–PTM correlations derived from histone peptidoform relative abundances. PTM–PTM correlations for the control group are shown in the lower-left triangle, and the upper-right triangle are PTM–PTM correlations for the treated group. Colored boxes indicate Significant Pearson R correlation coeeficients (p-value < 0.05). Correlations of H3K23ac vs. H3K14ac and H4K5acK8acK12ac vs. H4K5ac, which are significantly altered due to NaBut treatment (adjusted p-value < 0.05), are highlighted in the control (blue dashed outline) and treated (red dashed outline) groups. Statistics: significance of Pearson R correlation coefficients was tested using a two-sided t-test; Significance of differential Pearson R correlation coefficients was tested using a permutation test with 10,000 permutations (see “Methods” section). For a table of Pearson R correlation coefficients p-values, see Supplementary Data 3. For full results and table of differential Pearson R correlation coefficient testing between treated vs. control groups, see Supplementary Fig. 12C, D and Supplementary Data 3. B Correlation of H3K23ac vs. H3K14ac histone peptidoform relative abundances in the control (left) and treated (right) groups was found to be significantly different (adjusted p-value < 0.0001) between the groups. Statistics: same as in (A). Control: R = 0.23, p = 0.19; Treated: R = 0.63, p = 0.00027. Shaded areas represent 95% confidence intervals of the fitted linear model. C Same as in (B), but for H4K5acK8acK12ac vs. H4K5ac whose correlation was significantly different (adjusted p-value < 0.0001) between the groups. Statistics: same as in (A). Control: R = 0.54, p = 0.00089; Treated: R = 0.13, p = 0.5. Shaded areas represent 95% confidence intervals of the fitted linear model. D, E Network diagrams derived from covariance matrices as shown in (A), showing the significant Pearson R correlation coefficients (p-value < 0.05) of modified histone PTM–PTM correlations (edges) for each of the modified peptidoforms (nodes). The control group is shown in (D) and treated in (E). Node size represents node degree (i.e., number of significant correlations), node color represents mean relative abundance amongst all cells in control and treated groups, edge color represents absolute correlation coefficient, and edge width represents the scaled correlation coefficient (see legend on left side). Statistics: same as in (A). Source data are provided as a Source Data file.