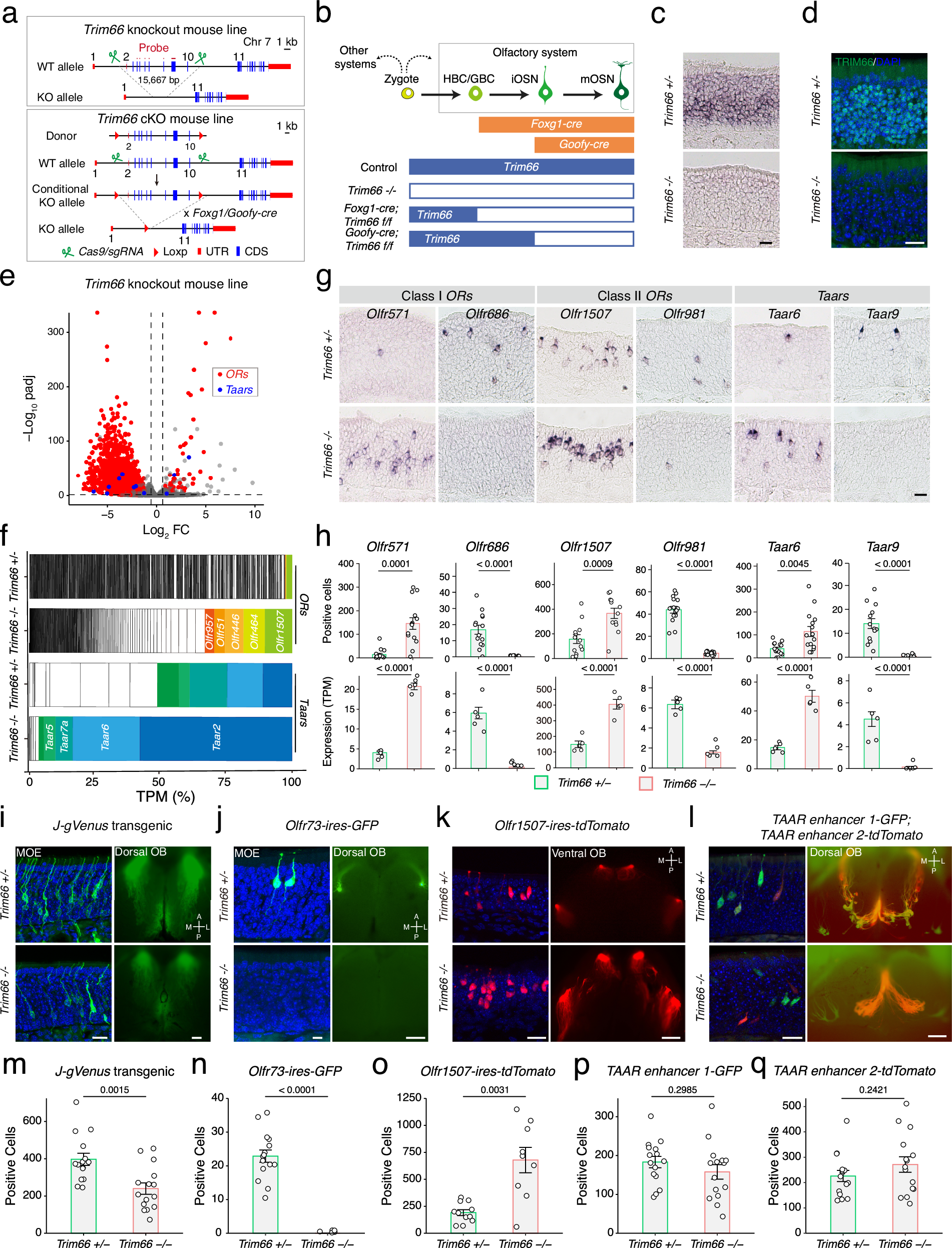
Fig. 2: Trim66 global knockout leads to decreased mRNA abundance of most olfactory receptor genes.

a Schematic illustration of the design strategy for Trim66 global knockout and conditional knockout (Trim66 cKO) constructs. b Schematic illustration of the genetic manipulation of Trim66 expression during OSN differentiation. For conditional knockout mice, Trim66 flox mice were crossed with Foxg1-cre mice to obtain mice with Trim66 knockout in the early development of the MOE. Similarly, crossing Trim66 flox mice with Goofy-cre mice resulted in Trim66 knockout in both mature and immature OSNs. HBCs horizontal basal cells, GBCs globose basal cells, iOSNs immature OSNs, mOSNs mature OSNs. c In situ hybridization experiments confirmed successful knockout of Trim66 gene in Trim66 −/− mice. The in situ probe was designed against the common region (exons 4–9) of all Trim66 isoforms, shown as red in 2a. Scale bar, 20 μm. d Immunohistochemistry experiments verified successful deletion of TRIM66 protein in Trim66 −/− mice. Nuclei are labeled by DAPI. Scale bar, 20 μm. e RNA-seq analysis showed decreased expression of most ORs and Taars in Trim66 −/− mice compared to control mice. Differentially expressed genes were identified with criteria of padj <0.05 and abs (FC) ≥1.5 (abs absolute difference, FC fold change). ORs and Taars are represented by red and blue filled circles. Trim66 knockout Bulk RNA-seq was performed using mice at P28. n = 5 mice. f Barplot illustrating relative mRNA abundance of five most highly expressed ORs and Taars in Trim66 knockout RNA-seq results. ORs and Taars are ranked from highest to lowest by their mRNA abundance in the Trim66 −/− mice. g Representative images of one gene with increased mRNA abundance and one with decreased mRNA abundance from class I ORs (Olfr571 and Olfr686), class II ORs (Olfr1507 and Olfr981), and Taars (Taar6 and Taar9) in Trim66 knockout mice using single-color in situ hybridization. Scale bar, 20 μm. h The numbers of OSNs expressing two class I ORs, two class II ORs, two Taars (same genes in 2g, n = 3 mice), and the mRNA abundance (represented as TPM) of these genes in Trim66 knockout bulk RNA-seq were quantified. Each dot represents quantification data from a MOE cryosection tissue or from a mouse. i–l Representative images of positive cells in the MOE and whole-mount fluorescent images of the olfactory in J-gVenus; Trim66 knockout (i), Olfr73-ires-GFP; Trim66 knockout (j), Olfr1507-ires-tdTomato; Trim66 knockout (k), and TAAR enhancer 1-GFP; TAAR enhancer 2-tdTomato; Trim66 knockout mice (l). M medial, L lateral, A anterior, P posterior. Scale bars, 20 μm (MOE) and 500 μm (OB). m–q The numbers of OSNs expressing class I ORs, class II ORs (Olfr73 and Olfr1507), and Taars that are shown in the left of 2i–2l were quantified. n = 3 mice. Each dot represents quantification data from a MOE cryosection tissue. In situ hybridization, immunohistochemistry and whole-mount fluorescent images of the olfactory bulb were performed using mice at P14–P21. Data were shown as mean ± SEM. Comparison of two groups was carried out using unpaired two-sided Student’s t-test (h, m–q), Comparison of gene TPMs was carried out using the Benjamini–Hochberg adjusted p value (padj) for differential expression analysis in RNA-seq data with the DESeq2 package (e, h). The p values and padj are shown. Experiments were repeated independently at least three times with similar results and representative images from one experiment are shown (c, d, g, i–l). Source data are provided as a Source Data file.