Abstract
Olfactory receptor gene choice is an intricate example of monogenic and monoallelic expression, where one out of over 1000 receptor genes is transcribed in each olfactory sensory neuron. This process involves expression of multiple olfactory receptor genes in immature neurons, followed by silencing of all but one receptor genes during maturation. However, the molecular identity of the repressors remains mysterious. Here, we discover TRIM66 as a key repressor. Multiple receptor genes are retained at low levels in most single mature OSNs after deletion of Trim66, leading to decreased expression of the vast majority of olfactory receptor genes. Mechanistically, TRIM66 can bind to, assembly, and repress olfactory receptor enhancers, thereby silencing extra olfactory receptor genes. Functionally, deletion of Trim66 leads to severe defects in the olfactory information processing and innate olfactory behaviors. Our study provides the missing link in understanding the transition from polygenic to monogenic olfactory receptor expression.
Similar content being viewed by others
Introduction
To perceive the vast array of external and internal stimuli, higher organisms have evolved diverse receptors through gene expansion or gene regulation. For instance, the immune system generates an almost unlimited number of antigen receptors to detect various pathogens by a combination of multiple copies of the V, D, and J segments1. Similarly, alternative splicing from multiple exons of the clustered protocadherin (Pcdh) genes produces a highly diverse Pcdh receptor barcode in the nervous system2. Yet, the olfactory system utilizes hundreds to thousands of olfactory receptors by gene duplications and mutations during evolution to detect an infinity of odorants3,4,5. In addition to having the extraordinary receptor diversity, most systems achieve precision by expressing very few or even one receptor type in single cells. For example, lymphocytes deploy VDJ recombination to maintain the monoallelic and monogenic antigen receptor expression1. The stochastic selection and stabilization of Pcdh isoforms through epigenetic regulation in a neuron is crucial for self-recognition and dendritic self-avoidance2. Among these, the olfactory system faces the greatest challenge that each olfactory sensory neuron (OSN) randomly chooses one, and only one, gene from a large family (>1000 genes in mouse) of olfactory receptors for expression, also known as the “one-neuron-one-receptor” rule6.
Recent advances in understanding the mechanisms regulating the “one-neuron-one-receptor” rule have revealed a complex epigenetic regulatory system. The olfactory receptors are mainly comprised of two families of G protein-coupled receptors—odorant receptors (ORs) and trace amine-associated receptors (TAARs)6,7. In mouse, the majority of functional OR genes are clustered in all chromosomes except chromosomes 12 and 18, and Y, with some OR genes existing as singletons. The Taar genes are all located in chromosome 10, forming a single Taar gene cluster. Both OR and Taar genes are gradually decorated by constitutive heterochromatin marks—H3K9me3 and H4K20me3 in the process of OSN differentiation from olfactory stem cells8,9. Moreover, the marked OR and Taar genes aggregate to form the repressive heterochromatin environment that prevents expression of any receptor genes10,11. Olfactory receptor gene expression is initiated upon removal of its heterochromatin marks catalyzed by LSD1 (lysine-specific demethylase 1, also known as KDM1A), a histone demethylase transiently expressed in immature OSNs12. The expression of the olfactory receptor gene is further facilitated by over 60 olfactory receptor-specific enhancers9,13,14,15,16,17,18. The transcribed and translated olfactory receptor elicits a feedback signal to downregulate LSD1, which prevents demethylation and desilencing of additional receptor genes, thereby stabilizing the chosen receptor gene12,19. It is believed that the sophisticated regulation of LSD1 and the rare occurrence of the transcriptionally active olfactory enhancer hub with a receptor gene together contribute to the singular receptor expression14,20. Theoretical modeling results suggest that slow activation (5–10 days) of an olfactory receptor gene by LSD1, combined with the rapid feedback to turn off LSD1 (within 1 h), is required to achieve monogenic receptor expression21. However, this process may not be entirely efficient, as single-cell transcriptomic studies have shown that OSNs transiently co-express multiple olfactory receptor genes during the immature stage and then eliminate all but one as they mature22,23. This observation is further supported by the finding that multiple olfactory enhancer hubs coexist in single OSNs, providing the transcriptionally active environment conducive to the expression of multiple receptor genes18,24. At the same time, it raises another critical question: how does one receptor prevail, and how are the extra ORs silenced during OSN development? Researchers have proposed a “symmetry breaking” model where the most highly transcribed receptor mRNA competes for transcriptional resources with other relatively lowly expressed receptor mRNAs25. This positive feedback eventually leads to an asymmetric transcription pattern, with boosted expression of one receptor gene and repressed expression of extra receptor genes, thereby ensuring the singular olfactory receptor gene choice in mature OSNs. However, it is still unclear what specific transcriptional regulators are involved in the process of eliminating all but one olfactory receptor gene.
Expression of olfactory receptor is known to directly activate a highly transcribed transcription factor (TF) ATF526 through unfolded protein response (UPR)19,27, which upregulates Adcy3 and consequently depletes Lsd18,21. Here, we propose that ATF5 may promote the expression of transcriptional repressors to silence extra olfactory receptor genes, which has not been identified for decades. We characterized the direct targets of ATF5 via ChIP-seq experiments and identified epigenetic repressor—TRIM66. Knockout of the Trim66 gene, either globally or conditionally in the olfactory system, results in widespread downregulation of olfactory receptor genes. Single-cell sequencing data reveal that multiple olfactory receptor genes are co-expressed in single mature OSNs after the loss of Trim66, seemingly violating the “one-neuron-one-receptor” rule. Moreover, these olfactory receptor genes are co-expressed at low levels, which could give rise to extensive receptor gene downregulation. We further show that TRIM66 can bind to, assembly, and repress subsets of OR enhancers, eventually inhibiting the expression of low-expressed olfactory receptor genes. We also provide evidence that deletion of Trim66 causes compromised olfactory information relay in the olfactory bulb and related olfactory behaviors, suggesting that singular olfactory receptor gene expression is important for accurate olfactory processing. Thus, our results identify the critical epigenetic repressor directly linking olfactory receptor expression to silencing, which mediates the transition of polygenic to monogenic receptor expression during OSN maturation.
Results
Identifying Trim66 as a candidate regulating olfactory receptor genes
Since ATF5 is the first TF responding to OR transcription and translation, we hypothesized that the downstream targets of ATF5 may include the potential repressors silencing extra OR genes. We performed ATF5 ChIP-seq experiments and analyzed the genome-wide DNA binding pattern of ATF5 in the mouse main olfactory epithelium (MOE) (Fig. 1a). We identified a total of 1049 ATF5-binding peaks (Fig. 1b and Supplementary Data 1a). This binding pattern of ATF5 is similar to published ChIP-seq data of its paralog, ATF4, in mouse fibroblasts28. ATF4 is the canonical TF in the PERK arm of UPR29; in the MOE, ATF5 was suggested to take over because of its much higher expression level19,27. Supporting this idea, 477 out of 1049 (45.5%) ATF5 peaks, and an even larger fraction (67%) of the top 100 peaks, overlapped with the published ATF4 peaks (Fig. 1b). Furthermore, the top DNA motif in ATF5 peaks is nearly identical to the one for ATF428 (Supplementary Fig. 1a). The potential compensatory effect of ATF4 may explain the observations that Atf5-knockout pups still developed some mature neurons19,27.
a During the choice of olfactory receptors (ORs), initial OR expression transiently translates ATF5 by triggering the PERK arm of unfolded protein response (UPR) in the endoplasmic reticulum (ER)19,27. Rectangles represent genes. Rounded rectangles represent proteins. Arrows represent direct regulation. b A total of 1,049 ATF5 peaks were identified, many of which overlapped with published ATF4 peaks in mouse fibroblasts28. In each row, red represents the pileup of sequencing reads (binned every 10 bp) around each peak. Peaks are centered by their summits and sorted by q values. Adult mice were used for ATF5 ChIP-seq. n = 4 mice. c Published microarray fold changes in Atf5 knockout mice (mean log values from n = 3 knockouts versus n = 3 controls) was used as a measure of functional impacts of ATF5 on the expression of target genes (defined as any GENCODE genes whose exons and/or introns are within 10 kb of a peak)27. Genes encoding nuclear proteins (red dots) were annotated by COMPARTMENTS67. Trim66 (circled dots), for further investigation because of a combination of strong peaks, large fold changes, and nuclear localization. d Trim66 contained multiple strong ATF5 ChIP-seq peaks. Symbols are similar to those in 1c. Two novel Trim66 isoforms (Trim66A_long and Trim66B_short) expressed in the main olfactory epithelium (MOE) based on published RNA-seq data are shown in red36. e mRNA abundance (represented as transcript per million, TPM) of Atf5, Trim66 in different cell types of MOE. Bulk RNA-seq data on FACS-sorted different cell populations is provided by Stavros Lomvardas’ group31. n = 2 RNA-seq replicates. f Atf5, Trim66A_long, and Trim66B_short genes showed a strong enrichment in the MOE (arrow) of E16.5 mouse embryos by in situ hybridization. Scale bar, 50 μm. g In situ hybridization of Atf5, Trim66A_long, and Trim66B_short genes in the MOE of mice at P14. Atf5 and Trim66A_long are expressed in both mature (mOSNs) and immature OSNs (iOSNs), while Trim66B_short is enriched in immature OSNs. Scale bar, 20 μm. h Immunohistochemistry of TRIM66 protein in the MOE of Omp-ires-cre; lsl-ZsGreen mice at P14. ZsGreen signals represent mature OSNs, while red fluorescence signals represent TRIM66 counterstaining. Nuclei are labeled by DAPI. Scale bar, 20 μm. Experiments were repeated independently at least three times with similar results and representative images from one experiment are shown (f–h).
Gene-ontology (GO) analysis of ATF5 target genes revealed an enrichment of UPR-related genes and neuronal genes (Supplementary Fig. 1b and Supplementary Data 1b). These target genes include Atf5 itself (the second strongest peak, by q-values, Supplementary Fig. 1c), transmembrane ER proteins Tmbim6 (the strongest peak) and Herpud1, and eIF2α phosphatases Ppp1r15a/b, all of which also show ATF4-binding peaks28. Interestingly, both GO Biological Processes and GO Cellular Components are enriched in neuronal, and in particular axonal genes (Supplementary Fig. 1b), including Gap43 (Supplementary Fig. 1c), Tubb3, and Nrp1/2. In addition, ATF5 binds to genes encoding other important signaling molecules in the olfactory system, such as Gnal, Gnb1 (Supplementary Fig. 1c), Gnai2, Ano2, and Stom. On the other hand, we found ATF5 binding at the promoter of Rtp1—a chaperone crucial for transporting ORs from the endoplasmic reticulum (ER) to the cell surface30, which is consistent with in vitro results27. We observed two additional, stronger peaks 4 kb and 11 kb upstream of Rtp1—likely representing enhancers (Supplementary Fig. 1c), as well as a peak near the promoter of Rtp2—a nearby Rtp1 paralog. Therefore, the previously observed Atf5-dependency of Rtp1/2 expression19, which ensures the relief of UPR after the OR choice, can be explained by ATF5 directly activating Rtp1/2 transcription.
Next, to understand ATF5’s role in gene regulation, we inspected target genes encoding nuclear proteins. Similar to ATF4, ATF5 binds to UPR-related target genes such as TFs Cebpg and Ddit331,32. ATF5 also binds to genes encoding known TFs that are important for MOE development, such as Nhlh133 and Zbtb7b34. Interestingly, ATF5 targets include several epigenetic remodelers, such as Hdac9, Kdm6b, and Kdm5b. Other targets include TFs Bcl11a and Foxp1, and RNA-binding protein Rbm39. We chose a candidate from those ATF5 target genes encoding nuclear proteins, Trim66 (also known as Tif1d), after taking into account published fold changes of mRNA levels in Atf5 knockout mice27, which measure functional impacts of ATF5 on target gene expression (Fig. 1c). In particular, Trim66 belongs to a gene family that interacts with HP1 proteins and H3K9me3, and forms foci in and near chromocenters35, consistent with the idea that H3K9me3 silences OR genes in the MOE8. Trim66 showed reduced expression level by 38% after deletion of Atf5. Note that fold changes can be confounded by potential rescue by ATF4 and by the detection limit and nonlinearity of microarray data. Trim66 gene also contained multiple strong ATF5 peaks (Fig. 1d).
We next examined the expression pattern of the Trim66 gene. Based on bulk RNA-seq results of different cell populations in the MOE enriched by fluorescence-activated cell sorting (FACS), we found that Atf5 mRNA was high in early progenitors and immature/mature OSNs as previously reported19. Trim66 was highly expressed in late progenitors and immature/mature OSNs (Fig. 1e), consistent with the notion that they are downstream targets of ATF5. To verify the gene expression pattern, we performed in situ hybridization experiments on E16.5 mouse embryos (Fig. 1f) and the MOE from postnatal day 14 (P14) mice (Fig. 1g). It is worth noting that we were able to reconstruct two novel Trim66 isoforms expressed in the MOE based on published RNA-seq data36 (Fig. 1d and Supplementary Fig. 1d). One is the long isoform that is named as Trim66A_long, while the other is the short isoform that is named as Trim66B_short. We designed specific probes targeting distinct exons of the two isoforms. The mRNAs of Atf5, Trim66A_long, and Trim66B_short all exhibited very specific and high expression levels in the MOE of E16.5 embryos (Fig. 1f). Furthermore, consistent with the early, transient timing of Atf5 translation19, Trim66 was expressed early in the neuronal lineage and more enriched in progenitors or immature OSNs8 (Fig. 1g and Supplementary Fig. 1e). Immunostaining using antibody against TRIM66 also validated similar expression pattern of proteins with mRNAs (Fig. 1h).
Trim66 specifically regulates olfactory receptor gene expression
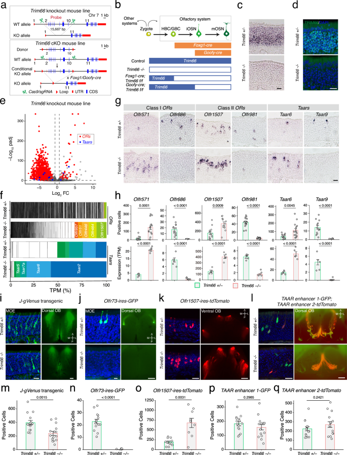
To test the potential role of Trim66 in olfactory receptor expression, we generated knockout mouse lines and examined the changes in receptor expression after deletion of Trim66. For Trim66, we first generated global knockout mice in which exons 2–10 were deleted by CRISPR-Cas9 genome editing (Fig. 2a, b). Exons 2–10 are shared by Trim66A_long and Trim66B_short as well as other known Trim66 isoforms (Fig. 1d). We designed specific probe targeting exons 4–9 of Trim66 and verified the absence of Trim66 mRNA signals in the homozygous Trim66 knockout mice (Fig. 2c). We also performed immunohistochemistry experiments to confirm the loss of TRIM66 proteins in the homozygous Trim66 knockout mice (Fig. 2d). As reported before, the birth rate of Trim66 knockout pups is in accordance with Mendel’s law after heterozygote crossing, while the body weight of Trim66 −/− mice is significantly decreased compared with control littermates at P14–P2137.
a Schematic illustration of the design strategy for Trim66 global knockout and conditional knockout (Trim66 cKO) constructs. b Schematic illustration of the genetic manipulation of Trim66 expression during OSN differentiation. For conditional knockout mice, Trim66 flox mice were crossed with Foxg1-cre mice to obtain mice with Trim66 knockout in the early development of the MOE. Similarly, crossing Trim66 flox mice with Goofy-cre mice resulted in Trim66 knockout in both mature and immature OSNs. HBCs horizontal basal cells, GBCs globose basal cells, iOSNs immature OSNs, mOSNs mature OSNs. c In situ hybridization experiments confirmed successful knockout of Trim66 gene in Trim66 −/− mice. The in situ probe was designed against the common region (exons 4–9) of all Trim66 isoforms, shown as red in 2a. Scale bar, 20 μm. d Immunohistochemistry experiments verified successful deletion of TRIM66 protein in Trim66 −/− mice. Nuclei are labeled by DAPI. Scale bar, 20 μm. e RNA-seq analysis showed decreased expression of most ORs and Taars in Trim66 −/− mice compared to control mice. Differentially expressed genes were identified with criteria of padj <0.05 and abs (FC) ≥1.5 (abs absolute difference, FC fold change). ORs and Taars are represented by red and blue filled circles. Trim66 knockout Bulk RNA-seq was performed using mice at P28. n = 5 mice. f Barplot illustrating relative mRNA abundance of five most highly expressed ORs and Taars in Trim66 knockout RNA-seq results. ORs and Taars are ranked from highest to lowest by their mRNA abundance in the Trim66 −/− mice. g Representative images of one gene with increased mRNA abundance and one with decreased mRNA abundance from class I ORs (Olfr571 and Olfr686), class II ORs (Olfr1507 and Olfr981), and Taars (Taar6 and Taar9) in Trim66 knockout mice using single-color in situ hybridization. Scale bar, 20 μm. h The numbers of OSNs expressing two class I ORs, two class II ORs, two Taars (same genes in 2g, n = 3 mice), and the mRNA abundance (represented as TPM) of these genes in Trim66 knockout bulk RNA-seq were quantified. Each dot represents quantification data from a MOE cryosection tissue or from a mouse. i–l Representative images of positive cells in the MOE and whole-mount fluorescent images of the olfactory in J-gVenus; Trim66 knockout (i), Olfr73-ires-GFP; Trim66 knockout (j), Olfr1507-ires-tdTomato; Trim66 knockout (k), and TAAR enhancer 1-GFP; TAAR enhancer 2-tdTomato; Trim66 knockout mice (l). M medial, L lateral, A anterior, P posterior. Scale bars, 20 μm (MOE) and 500 μm (OB). m–q The numbers of OSNs expressing class I ORs, class II ORs (Olfr73 and Olfr1507), and Taars that are shown in the left of 2i–2l were quantified. n = 3 mice. Each dot represents quantification data from a MOE cryosection tissue. In situ hybridization, immunohistochemistry and whole-mount fluorescent images of the olfactory bulb were performed using mice at P14–P21. Data were shown as mean ± SEM. Comparison of two groups was carried out using unpaired two-sided Student’s t-test (h, m–q), Comparison of gene TPMs was carried out using the Benjamini–Hochberg adjusted p value (padj) for differential expression analysis in RNA-seq data with the DESeq2 package (e, h). The p values and padj are shown. Experiments were repeated independently at least three times with similar results and representative images from one experiment are shown (c, d, g, i–l). Source data are provided as a Source Data file.
Next, we analyzed the transcriptomic profiles of the MOEs dissected from control and Trim66 knockout mice by RNA-seq. Quantification analyses again validated loss of reads in exons 2–10 of Trim66 in Trim66 −/− mice (Supplementary Fig. 2a). Further, we found that exon 1 reconnected to exon 11 to generate truncated Trim66 isoforms in Trim66 −/− mice (Supplementary Fig. 2a). We then compared the global gene expression in Trim66 −/− mice and control mice. Using the criteria of q < 0.05 (q value is false discovery rate corrected p value) and fold change >1.5-fold, we detected 1389 differentially expressed genes (DEGs) (Supplementary Fig. 2b). We firstly checked and verified expression changes of several markers for different cell types. The mRNA abundance of most mature OSN markers was decreased, whereas that of basal stem cell and immature OSN markers was increased (Supplementary Fig. 3a–d). To further evaluate the impact of Trim66 deletion on OSNs turnover, we performed immunohistochemistry for phospho-histone H3 (PH3) and Ki67, the two established markers of proliferating cells. Quantification of PH3 and Ki67 positive cells per unit length of the MOE revealed a significant increase of proliferating cell numbers in Trim66 −/− mice compared to those in controls (Supplementary Fig. 3e, f). In addition, measurement of MOE thickness showed a significant reduction in Trim66 −/− mice (Supplementary Fig. 3g), consistent with elevated epithelial turnover.
Surprisingly, olfactory receptor genes were profoundly misregulated, with 1064 out of 1389 (77%) DEGs were olfactory receptor genes (Fig. 2e and Supplementary Fig. 2b). For functional OR genes, the mRNA abundance of 962 and 54 out of 1137 (85% and 5%) was significantly decreased and increased in Trim66 −/− mice, respectively. For functional Taar genes, the mRNA abundance of 8 and 3 out of 14 (57% and 21%) was significantly decreased and increased in Trim66 −/− mice, respectively (Fig. 2e and Supplementary Figs. 2b, 4a, b). Therefore, the majority of olfactory receptor genes showed decreased mRNA abundance, leading to the fact that a few olfactory receptor genes showed high mRNA abundance. For instance, five OR genes, Olfr1507, Olfr464, Olfr446, Olfr51, and Olfr957, occupied 33% of OR gene profiles in Trim66 −/− mice in contrast to 3% in control mice. Taar2 and Taar6 occupied 84% of Taar gene profiles in Trim66 −/− mice, in contrast to 25% in control mice (Fig. 2f).
We then selected 15 representative receptor genes whose mRNA abundance was significantly decreased or increased, including four class I ORs (Olfr571, Olfr686, Olfr578, and Olfr549), 7 class II ORs (Olfr464, Olfr981, Olfr1015, Olfr959, Olfr3, Olfr1463, and Olfr1507), and four Taars (Taar6, Taar7b, Taar7d, and Taar9), to conduct in situ hybridization experiments. We quantified cells with positive mRNA expression signals and observed an increase in the number of OSNs expressing Olfr571, Olfr464, Olfr1507, and Taar6, as well as a decrease in OSNs expressing Olfr686, Olfr578, and Olfr549, Olfr981, Olfr1015, Olfr959, Olfr3, Olfr1463, Taar7b, Taar7d, and Taar9, which was in accordance with the RNA-seq results (Fig. 2g, h and Supplementary Fig. 4c, d). To further validate these findings, we performed immunohistochemistry analysis on the MOE using specific antibodies against one class I OR (Olfr552), one class II OR (Olfr1507), and two TAAR (TAAR4 and TAAR5) proteins. Again, we observed that the changes in the numbers of OSNs expressing receptor proteins were consistent with the RNA-seq results (Supplementary Fig. 4e, f). We further analyzed the correlation between receptor mRNA abundance in Trim66 knockout bulk RNA-seq data and the number of cells expressing each gene or protein based on in situ hybridization and immunohistochemistry data (Fig. 2h and Supplementary Fig. 4d, f). We observed a strong positive correlation between the changes in total mRNA abundance and the changes of the cell numbers after Trim66 knockout (Supplementary Fig. 4g). This analysis suggests that Trim66 could regulate the expression probability of olfactory receptor genes.
Notably, we observed reduced Adcy3 mRNA abundance in Trim66 −/− mice (Supplementary Fig. 3a). Since the Adcy3 gene is also the target of UPR in OSNs19, we assessed if UPR is involved in the regulation of olfactory receptor genes by Trim66 deletion. The ATF5 protein levels were not significantly changed in Trim66 −/− mice (Supplementary Fig. 4h, i). Our bulk RNA-seq results also revealed no significant changes in the Lsd1 gene in Trim66 −/− mice compared to controls (Supplementary Fig. 4j). Therefore, the UPR pathway may not contribute to the effects on olfactory receptor gene expression in Trim66 knockout mice.
We next examined the cell numbers and projection patterns of OSN subpopulations by crossing Trim66 −/− mice with various genetically modified mice. The total cells and projection intensities in glomeruli of class I OR subpopulations labeled in J-gVenus transgenic mice17 were markedly reduced after loss of Trim66 (Fig. 2i, m). Olfr73 (also known as MOR174-9) is a class II OR that is expressed in the dorsal MOE. OSNs expressing Olfr73 labeled in Olfr73-ires-GFP mice were completely eliminated in the absence of Trim66 (Fig. 2j, n). As a result, the axonal projection of Olfr73-expressing OSNs to the olfactory bulb (OB) disappeared (Fig. 2j). On the other hand, OSNs expressing Olfr1507 (also known as MOR28), a class II OR in the ventral MOE, showed increased cell numbers as well as increased axonal projection intensities in the Olfr1507-ires-tdTomato; Trim66 −/− mice. We also observed an increased number of tdTomato-positive glomeruli in the Trim66 knockout background compared to controls, suggesting axon mistargeting of Olfr1507-expressing OSNs (Fig. 2k, o). This will be discussed in more detail later. For TAAR OSN subpopulations, we utilized the previously generated transgenic mouse lines, TAAR enhancer 1-GFP and TAAR enhancer 2-tdTomato, in which the GFP and tdTomato reporter genes are driven by TAAR enhancer 1 and TAAR enhancer 2, respectively9. We bred those two mouse lines, which label distinct subsets of TAAR OSNs, with the Trim66 knockout mouse line. The numbers of both GFP- and tdTomato-positive OSNs were similar between Trim66 −/− and control mice (Fig. 2p, q). This is consistent with the observation that the sum of the mRNA abundance of the Taar gene family, measured as the total TPM of all Taar genes, was not significantly changed after Trim66 deletion (Supplementary Fig. 4b). However, the Taar gene expression pattern did change to biased Taar2 and Taar6 expression in Trim66 −/− mice (Fig. 2f and Supplementary Fig. 4b). As a result, the axonal projection pattern of TAAR OSNs in the OB of Trim66 −/− mice indeed changed (Fig. 2l). In all, the above findings obtained from the genetically modified mice validated the RNA-seq results (Supplementary Figs. 2b and 5a, b). To examine whether the zonal expression patterns of OR and Taar genes are altered in Trim66 −/− mice, we performed in situ hybridization for Olfr1507, Olfr571, and Taar6 (Supplementary Fig. 5c–e). Olfr1507 is normally expressed in zone 5, and its zonal expression remained largely unchanged in Trim66 −/− mice (Supplementary Fig. 5c). In contrast, Olfr571, which is normally confined to zone 2, exhibited ectopic expression in zone 1 (dorsal MOE) in Trim66 −/− mice (Supplementary Fig. 5d). Likewise, Taar6, which is usually expressed in the ventral MOE, showed expanded expression into more dorsal regions in Trim66 −/− mice (Supplementary Fig. 5e). These results suggest that the loss of Trim66 can lead to disrupted zonal distribution in a subset of OR and Taar genes, potentially contributing to the defects in glomerular targeting.
Since Trim66 is broadly expressed across tissues, we aimed to generate Trim66 conditional knockout (cKO) mice. We constructed a mouse line carrying a floxed allele of Trim66 by flanking the exons 2–10 with loxP sites. This floxed Trim66 line (Trim66 flox) was bred with two Cre-driver mouse lines, Foxg1-cre and Goofy-cre (Fig. 2a, b). Foxg1 is expressed in progenitor cells throughout the olfactory placode and telencephalic neuroepithelium at early embryonic stages38, while Goofy is specifically expressed in immature and mature OSNs from embryonic day (E) 11.5 to adulthood39. We validated the loss of the Trim66 gene and TRIM66 protein in the MOE of Foxg1-cre; Trim66 f/f and Goofy-cre; Trim66 f/f mice (Supplementary Figs. 6a–c and 7a–c). Similar to Trim66 global knockout mice, the two lines of Trim66 cKO mice showed decreased mRNA abundance of mature OSN markers and increased mRNA abundance of markers for basal stem cells and immature OSNs (Supplementary Figs. 6d and 7d). The majority of olfactory receptor genes, including ORs and Taars, also showed significantly decreased mRNA abundance in the two Trim66 cKO lines (Supplementary Fig. 6e, f and 7e, f). Most importantly, we found that the changes of olfactory receptor genes were highly consistent between Trim66 conditional and global knockout mice (Pearson correlation coefficient r = 0.93, p < 2.2 × 10−16 for Foxg1-cre; Trim66 flox vs. Trim66 global knockout, Pearson correlation coefficient r = 0.94, p < 2.2 × 10−16 for Goofy-cre; Trim66 flox vs. Trim66 global knockout, Supplementary Figs. 6g, 7g). Together, those results suggest that Trim66 is functional in immature and mature OSNs to maintain proper olfactory receptor gene expression.
Loss of Trim66 induces polygenic receptor expression in mature OSNs
In order to understand how Trim66 regulates olfactory receptor genes in single cells of different cell types, we performed single-cell RNA-seq analyses on the MOE of Trim66 knockout mice (Fig. 3a). For Trim66 knockout mice, we obtained 16,662 cells from Trim66 −/− mice and 10,103 cells from control mice after discarding low-quality cells. The number of detected genes in each cell were similar between Trim66 −/− and control mice (total = 21,981 vs. 20,769, median = 3366 vs. 3064). We then used uniform manifold approximation and projection (UMAP), a nonlinear dimensionality-reduction technique, on the transcriptomic profiles of the single cells. This approach resolved 11 distinct clusters based on the expression of known cell-type-specific markers, including the main cell types found in the MOE: HBCs, GBCs, INPs, immature OSNs, mature OSNs, GC-D cells, microvillous cells, and sustentacular cells (Fig. 3b and Supplementary Fig. 8a). Further, cells from Trim66 −/− and control mice distributed in all the clusters (Supplementary Fig. 8b). We also found that the percentage of mature OSNs was lower, while the percentages of basal immature cells were higher in Trim66 −/− mice (Supplementary Fig. 8c), consistent with the changes of cell makers observed in RNA-seq results (Supplementary Fig. 3a–d). The decrease in the number of mature OSNs was not due to the enhanced cell death, as the apoptotic cells did not significantly increase in Trim66 −/− mice (Supplementary Fig. 8d). Next, we evaluated the expression of olfactory receptor genes in individual immature and mature OSNs by setting the threshold of unique molecular identifiers (UMIs) (Supplementary Fig. 8e). We calculated the percentages of cells expressing single and multiple receptor genes in immature and mature OSNs. In control mice, the vast majority of immature OSNs expressed multiple olfactory receptors (77% multi-receptor expressing vs. 21% singular receptor expressing), while the majority of mature OSNs expressed a single olfactory receptor (18% multi-receptor expressing vs. 81% singular receptor expressing). This observation aligns with previous reports that OSNs transiently co-express multiple olfactory receptors during immature stage22,23. In Trim66 −/− mice, most immature OSNs still expressed multiple olfactory receptors (83% multi-receptor expressing vs. 13% singular receptor expressing). However, a large fraction of mature OSNs also continued to express multiple olfactory receptors (88% multi-receptor expressing vs. 7% singular receptor expressing), seemingly violating the “one-neuron-one-receptor” rule in mature OSNs after Trim66 deletion (Fig. 3c and Supplementary Fig. 9a). This was not due to differences in sequencing depths, as the UMI summation appeared indistinguishable between control and Trim66 −/− OSNs (Supplementary Figs. 8f, 9b, c). Further, the changes of receptor gene expression were consistent between bulk and single-cell RNA-seq data (Supplementary Fig. 8g). Lastly, the pseudotime analyses showed that the development trajectories from GBC, INP, immature OSN to mature OSN were normal in the absence of Trim66 (Supplementary Fig. 8h). Therefore, loss of Trim66 specifically induces polygenic receptor expression in mature OSNs.
a Diagram of single-cell RNA-seq workflow for Trim66 knockout mice. The MOE of Trim66 +/− or Trim66 −/− mice were dissected under a microscope and dissociated into single-cell suspensions. Single cells were loaded into the 10 × Genomics platform for sequencing. Trim66 knockout single-cell RNA-seq was performed using mice at P60. b UMAP plots show that single cells from Trim66 knockout mice are clustered in 11 known cell types in the MOE. HBCs horizontal basal cells, GBCs globose basal cells, INPs immediate neuronal precursors, iOSNs immature OSNs, mOSNs mature OSNs, SUSs sustentacular cells, GC-D guanylate cyclase-D, MVs microvillous cells. UD undefined. c The percentage of immature OSNs and mature OSNs expressing single olfactory receptor and multiple olfactory receptors in the Trim66 knockout mouse. d The Circos plot displays the co-expression pattern of OR and Taar genes selected for two-color in situ hybridization experiments in (e). The thickness of the lines represents the number of co-expressing cells. The outer circle shows the chromosomes. In the inner circle, blue represents class II ORs, green represents class I ORs, and orange represents Taars. e Two-color in situ hybridization to validate the co-expression between upregulated OR (Olfr525), upregulated Taars (Taar2 and Taar6), and downregulated ORs (Olfr3, Olfr549, and Olfr959) with other ORs (Olfr332, Olfr446, and Olfr874) in Trim66 knockout mice. The white arrows indicate cells co-expressing multiple olfactory receptor genes. Two-color in situ hybridization was performed using mice at P14. f Quantification of cells co-expressing multiple olfactory receptor genes in 3e. n = 3 mice. Each dot represents quantification data from an MOE cryosection tissue. g Violin plot showing the receptor gene expression levels in immature OSNs and mature OSNs that only express a single olfactory receptor obtained from Trim66 knockout single-cell RNA-seq data. h Violin plot showing the receptor gene expression levels in immature OSNs and mature OSNs that express multiple olfactory receptors obtained from Trim66 knockout single-cell RNA-seq data. The expression of receptor genes ranked in the top three levels are shown. i Violin plot showing the receptor gene expression levels of upregulated and downregulated ORs obtained from Trim66 knockout single-cell RNA-seq data. Upregulated and downregulated ORs were determined from the Trim66 knockout bulk RNA-seq analysis. j The percentage of mature OSNs expressing upregulated and downregulated ORs in Trim66 knockout scRNA-seq results. k Upon deletion of Trim66, mature OSNs co-express multiple olfactory receptors at low levels. The majority of ORs are downregulated due to the combination of low expression level in cells and a decrease in the number of cells expressing these receptors. Conversely, although the expression levels are still low in single OSNs, a few ORs are upregulated due to a large increase in the number of cells expressing these receptors. Data were shown as mean ± SEM. Comparison of two groups was carried out using the two-sided Fisher’s exact test (c) and two-sided unpaired Student’s t-test (f) in R. The p values are shown. Experiments were repeated independently at least three times with similar results, and representative images from one experiment are shown (e). Source data are provided as a Source Data file.
To validate the increased number of mature OSNs with polygenic olfactory receptor expression in Trim66 −/− mice, we selected several receptors showing frequent co-expression patterns in single-cell RNA-seq data (Fig. 3d). We designed specific RNA probes for the receptor genes and performed two-color fluorescent in situ hybridization (FISH) to examine the co-expression of fluorescein-labeled genes (green, Olfr525 or Taar2/6 pool or Olfr3/549/959 pool) and Cy3-labled genes (red, Olfr332/446/874 pool or Olfr332/446/525/874 pool) in single cells. Among these receptor genes, the mRNA abundance of Olfr525, Taar2, and Taar6 increased, while that of Olfr3, Olfr549, and Olfr959 decreased in Trim66 −/− mice based on the bulk RNA-seq results. In all three pairs of FISH experiments, we observed significantly increased numbers of cells co-expressing multiple receptors in the MOE of Trim66 −/− mice compared to control mice (Fig. 3e, f). Moreover, the cells showing polygenic receptor expression were almost exclusively located in the apical MOE, where mature OSNs reside. Additionally, the increased numbers of Olfr1507 glomeruli in the Olfr1507-ires-tdTomato; Trim66 −/− mice compare to control mice could also be due to other co-expressed olfactory receptors in Olfr1507-expressing OSNs (Fig. 2k and Supplementary Fig. 9d).
The decreased mRNA abundance of most olfactory receptor genes could result from the decreased number of mature OSNs (Supplementary Fig. 3a–d and Supplementary Fig. 8c) as well as reduced expression levels in single OSNs. Thus, we next investigated how olfactory receptor gene expression was regulated by analyzing the single-cell data in detail. For cells with singular OR gene expression, the averaged OR gene levels in immature and mature OSNs were lower in Trim66 −/− mice than in control mice (Fig. 3g). For cells with multiple OR gene expression, we ranked the top three OR genes based on the expression levels in each immature and mature OSN. We found that the top one OR gene expression levels were lower, while the top two and three OR gene expression levels were higher in Trim66 −/− mice than in control mice (Fig. 3h). Therefore, knockout of Trim66 led to lower and more even receptor expression levels. This raised the question of why a small subset of OR genes exhibited increased mRNA abundance in Trim66 −/− mice. We found that both the OR genes with increased and decreased mRNA abundance showed decreased expression levels in Trim66 −/− mice (Fig. 3i). However, there were more OSNs containing OR genes with increased mRNA abundance and less OSNs containing OR genes with decreased mRNA abundance in Trim66 −/− mice compared to control mice (Fig. 3j). As a result, the OR genes with decreased mRNA abundance were lowly expressed and were selected in fewer number of cells, while the OR genes with increased mRNA abundance were still lowly expressed but were selected in greater number of cells after the loss of Trim66 (Fig. 3k). We also quantified the signal intensities of in situ hybridization results for Olfr549, Olfr981, Taar6, and Taar7d, and immunohistochemistry results for Olfr552, Olfr1507, TAAR4, and TAAR5 in Trim66 +/− and Trim66 −/− mice (Fig. 2h and Supplementary Fig. 4d, f). Quantification analyses of single-cell signals showed consistent results with our single-cell RNA-seq data. mRNA levels of Olfr549, Olfr981, Taar6, Taar7d, and protein levels of Olfr552, TAAR4, and TAAR5 were significantly reduced, while Olfr1507 protein levels were increased upon Trim66 deletion (Supplementary Fig. 10a–d).
TRIM66 can bind to and repress olfactory enhancers
To explore the mechanisms of olfactory receptor gene regulation by Trim66, we attempted to investigate the specific characteristics of the upregulated and downregulated receptor genes in Trim66 mice. Both upregulated and downregulated receptor genes were situated in nearly all of the olfactory receptor gene clusters across different chromosomes (Supplementary Fig. 11a). The percentages of upregulated and downregulated receptor genes were also comparable among olfactory receptors from different classes or expression zones40 (Supplementary Fig. 11b). The significantly changed receptor genes did not show correlations with the expression levels of receptor genes (Supplementary Fig. 11c). We observed weak positive correlations between changes of receptor genes after knockout of Trim66 and changes of receptor genes from progenitors to mature OSNs (Supplementary Fig. 11d, e). We next wondered if the genomic locations were distinct for upregulated and downregulated receptor genes. Dozens of olfactory receptor-specific enhancers have been successively identified in the receptor gene clusters9,13,14,15,16,17,18. So we examined the distances between olfactory receptor genes and the closest enhancers. Interestingly, we found that the significantly upregulated receptor genes were much closer to the olfactory enhancers than downregulated or unchanged receptor genes detected in Trim66 knockout mice (Fig. 4a). This observation suggests that TRIM66 can potentially bind to the olfactory enhancers and repress the enhancer networks.
a The distances of functional ORs to the closest olfactory enhancers were plotted. b Read pileups of ATF5, TRIM66, EZH2, and YY1 ChIP-seq results and published DNase-seq results41 around the genomic regions of 63 class II OR enhancers, J element for class I ORs, TAAR enhancer 1, and TAAR enhancer 2. In each column, read pileups were normalized by the maximum value of enhancers across the current column. Asterisks denote significant peaks called by MACS2. ChIP-seq was performed using adult mice for TRIM66, P45 mice for EZH2, and P30 mice for YY1. c Heatmap analysis of the enrichment of ATAC-seq signals in Trim66 knockout mice. Peaks are centered by their summits and sorted by the mean score value per region. ATAC-seq was performed using adult mice. n = 2 mice. d UCSC genome browser view of 63 class II OR enhancers, J element for class I ORs, TAAR enhancer 1, and TAAR enhancer 2 in the ATAC-seq results of the whole MOE in Trim66 knockout mice and Olfr1507 OSNs sorted from Olfr1507-ires-tdTomato; Trim66 knockout mice. n = 2 mice, and each experiment was performed on Olfr1507 OSNs sorted from 1 Olfr1507-ires-tdTomato; Trim66 −/− mouse or from 3-4 Olfr1507-ires-tdTomato; Trim66 +/− mice. e Enhancer coverage values of the ATAC-seq results of the whole MOE in Trim66 knockout mice and Olfr1507 OSNs sorted from Olfr1507-ires-tdTomato; Trim66 knockout mice were quantified. The coverage values of enhancers were calculated by dividing the number of mapped reads by the lengths of the enhancers. n = 2 mice. Each dot represents quantification data for an enhancer. f UCSC genome browser view of 63 class II OR enhancers, J element for class I ORs, TAAR enhancer 1, and TAAR enhancer 2 in the H3K27ac and H3K4me1 CUT&Tag results of Olfr1507 OSNs sorted from Olfr1507-ires-tdTomato; Trim66 knockout mice. All CUT&Tag experiments were performed using mice at P30–P60. n = 2, and each experiment was performed on Olfr1507 OSNs sorted from 1 Olfr1507-ires-tdTomato; Trim66 −/− mouse or from 3-4 Olfr1507-ires-tdTomato; Trim66 +/− mice. g Enhancer coverage values of the H3K27ac and H3K4me1 CUT&Tag results of Olfr1507 OSNs sorted from Olfr1507-ires-tdTomato; Trim66 knockout mice were quantified. n = 2 mice. The coverage values of enhancers were normalized by reads per million (RPM). Each dot represents quantification data for an enhancer. Data were shown as mean ± SEM. Comparison of multiple groups was carried out using one-way ANOVA and post hoc Tukey’s test (a), and comparison of two groups was carried out using two-sided paired Student’s t-test (e, g). The p values are shown. Source data are provided as a Source Data file.
We then performed ChIP-seq experiments using a specific antibody against TRIM66, and found that TRIM66 indeed bound to a subset of olfactory enhancers. We identified 1514 TRIM66 peaks (Fig. 4b and Supplementary Data 2a). TRIM66 primarily bound to transcription start sites with an enrichment of Pol II, transcription factors, and RNA-binding proteins (Supplementary Data 2b). Interestingly, 54 (3.6%) of TRIM66 peaks was near olfactory receptor genes (Supplementary Data 2a), the top of which ranked 79/1514 (Supplementary Data 2a), in contrast to only 8 (0.8%) of ATF5 peaks (Supplementary Data 1a) with a top ranking of 414/1049. In particular, many of these peaks overlapped with the known olfactory enhancers (Fig. 4b and Supplementary Data 1a, 2a) (top ranks: 78/1514 in TRIM66, in contrast to 414/1049 in ATF5), which were reported to form an inter-chromosomal network that jointly activates olfactory receptor genes14. TRIM66 exhibited a very similar binding pattern across olfactory enhancers, with Sifnos and Rhodes being the highest, which partly correlated with published DNase-seq peak strengths41 (Fig. 4b).
Considering that TRIM66 is known as an epigenetic repressor, we hypothesized that TRIM66 could silence the olfactory enhancer networks. If this hypothesis is correct, knockout of Trim66 should increase the accessibility of the olfactory enhancers. To test this idea, we performed ATAC-seq experiments on the whole MOE of Trim66 knockout mice. Due to the fact that immature OSNs have greater chromatin accessibility in enhancers and there are more immature OSNs in Trim66 −/− mice, we also purified Olfr1507 OSNs from Olfr1507-ires-tdTomato; Trim66 knockout mice to perform ATAC-seq (Supplementary Fig. 12a). Approximately 45% of Olfr1507-expressing OSNs were mature OSNs in both Trim66 +/− and Trim66 −/− mice (Supplementary Fig. 12b, c). We found that the overall accessibility of open chromatins was indistinguishable between Trim66 −/− and control mice (Fig. 4c). However, the olfactory enhancers indeed showed significantly increased accessibility in Trim66 −/− and Olfr1507-ires-tdTomato; Trim66 −/− mice compared to those in the control mice, on average by 105.5 and 221.4%, respectively (Fig. 4d, e). Next, we sought to determine if the increased accessibility of enhancers resulted from enhanced active enhancers. Inactive enhancers are associated with repressive marks such as H3K9me3, H3K79me3, and H3K27me3, while active enhancers are characterized by the presence of H3K4me1 and H3K27ac modifications13,14. We sorted Olfr1507-expressing OSNs from Olfr1507-ires-tdTomato; Trim66 knockout mice and performed Cleavage Under Targets and Tagmentation (CUT&Tag) experiments for H3K27ac, H3K4me1, H3K27me3, and H3K9me3. We found that active H3K27ac and H3K4me1 modifications on olfactory enhancers were generally increased, on average by 212.6 and 105.3%, respectively, including the H enhancer—the closest olfactory enhancer to the Olfr1507 gene cluster, while the repressive H3K27me3 and H3K9me3 modifications were decreased after knockout of Trim66, on average by 25.2 and 17.5%, respectively (Fig. 4f, g and Supplementary Fig. 13a–g). Taken together, the above results support our hypothesis that TRIM66 globally represses the olfactory enhancer networks to ensure transcription of very few olfactory receptor genes.
To determine whether TRIM66 directly regulates heterochromatin marks to repress OR genes, we examined H3K9me3 enrichment on OR gene bodies. H3K9me3 levels were similar in Trim66 −/− mice compared to controls (Supplementary Fig. 13h). Consistently, the mRNA abundance of G9a (Kmt1c) and Glp (Kmt1d), the two methyltransferases responsible for H3K9me3 modification42, were unaffected in Trim66 −/− mice (Supplementary Fig. 13i, j). These findings suggest that TRIM66 may not directly modulate the heterochromatin marks on OR genes to regulate their repression levels. On the other hand, the appearance of several polycomb-group genes in ATF5’s target list raised another possibility that PRC2 and the histone methylation H3K27me3 may be responsible for receptor silencing—a hypothesis proposed by several previous studies43,44,45,46. We ruled it out by ChIP-seq of two PRC2 components, the H3K27me3 methyltransferase EZH2 and the GLI-Kruppel zinc-finger transcription factor YY1. These two proteins did not bind to olfactory enhancers (Fig. 4b) or olfactory receptor genes. Therefore, the silencing of olfactory receptor genes and enhancers is likely not mediated by EZH2 and YY1.
Trim66 knockout causes a reduction in trans enhancer interactions
Next, we asked if TRIM66 regulates the interaction of olfactory enhancers to form enhancer nextworks or enhaner hubs. We performed in situ Hi-C experiments in the MOE of Trim66 +/− and Trim66 −/− mice (Supplementary Fig. 14a, b). We first examined the global genomic architecture. The A/B compartment strength showed a slight decrease but without significance in Trim66 −/− mice compared to controls (Supplementary Fig. 14c, d). The overall composition of topologically associating domains (TADs) in the MOE were similar between Trim66 +/− and Trim66 −/− mice (Supplementary Fig. 14e, f). Zoomed-in genomic views showed extensive inter-chromosomal interactions (38.3% of total Hi-C contacts) and OSN-specific trans contacts between OR gene clusters (0.19% of all inter-chromosomal contacts) in Trim66 +/− mice, consistent with a previous study20. Interestingly, the inter-chromosomal interactions were significantly reduced to 33.3% of total Hi-C contacts, and the trans contacts between OR gene clusters were significantly reduced to 0.11% of all inter-chromosomal contacts in Trim66 −/− mice (Fig. 5a, b and Supplementary Fig. 14a). Strikingly, we found a much stronger reduction in trans interactions between olfactory enhancers, i.e., 0.65‱ of all inter-chromosomal contacts in Trim66 +/− mice to 0.093‱ of all inter-chromosomal contacts in Trim66 −/− mice (Fig. 5c–f and Supplementary Fig. 14a). Further analyses of all Hi-C contacts in olfactory enhancers revealed that the trans and long-range cis olfactory enhancer interactions were strongly decreased but the short cis interactions remained unchanged (Fig. 5g, h). The observed changes of trans contacts after Trim66 deletion resembled those in Lhx2 and Ldb1 knockout mice20. Taken together, our results suggest that TRIM66 not only exerts the inhibitory effect on enhancer hubs, but also regulates the assembly of enhancer hubs.
a Left, comparison of interactions of OR gene clusters between the MOE of Trim66 −/− (lower triangle heatmap) and Trim66 +/− (upper triangle heatmap) reveals widespread reductions in Hi-C contacts. Right, the difference heatmap depicts changes in contact frequency between Trim66 −/− and Trim66 +/−. OR gene clusters are arranged by genomic position and highlighted by a wide color bar, while a thin color bar indicates chromosome identity. b The pileup plot, displaying 100 kb bins of OR gene clusters excluding olfactory enhancers, reveals a reduction in trans contacts after Trim66 knockout. c Left, comparison of olfactory enhancers (50 kb bins), shown as upper and lower triangle heatmaps for Trim66 +/− and Trim66 −/−, respectively. Right, the heatmap shows the differential contact frequencies observed between Trim66 −/− and Trim66 +/− mice. Olfactory enhancers are arranged by genomic position, with the color bar indicates chromosome identity. d The pileup plot reveals strong focal contacts between olfactory enhancers, which are reduced in Trim66 −/− mice. e, f Pairwise views of OR gene clusters reveal extensive inter-chromosomal interactions that are reduced in Trim66 −/− mice. Trans interactions between olfactory enhancers are indicated by arrowheads. g For each olfactory enhancer, the fraction of total Hi-C contacts made with other olfactory enhancer located in cis at short range (<5 Mb, green), in cis at long range (>5 Mb, blue), and in trans (red) is shown. h Barplot comparing the mean fraction of Hi-C contacts across all olfactory enhancers between Trim66 −/− and control mice. Comparison of two groups was carried out using two-sided paired Wilcoxon signed-rank test (h). The p values are shown.
Trim66 −/− mice show abnormal olfactory processing and innate olfactory behaviors
To explore whether the disrupted singular olfactory receptor expression in the MOE affects olfactory information processing, we focused on detecting electrophysiological activities in the OB and animal olfactory behaviors in Trim66 knockout mice. First, we examined whether loss of Trim66 alters spontaneous activity in the OB. We recorded neural activity from mitral/tufted cells (M/Ts) in the OB of awake, head-fixed mice (Fig. 6a), analyzing different frequency bands of local field potentials (LFPs), including theta (2–12 Hz), beta (15-–35 Hz), low gamma (36–65 Hz), and high gamma (66–95 Hz) (Fig. 6b and Supplementary Fig. 15a, b). LFP oscillations reflect the neural activity of surrounding cell populations, and OB LFPs are closely linked to odor chemistry, olfactory learning, and discrimination. The LFP data revealed that Trim66 knockout significantly reduced spontaneous LFP activity, particularly in the Beta band (Supplementary Fig. 15c, d), highlighting a critical role for Trim66 in maintaining basic oscillatory patterns within the OB neural network. Furthermore, we assessed the effect of Trim66 knockout on odor-evoked LFP responses, focusing on the Beta and High gamma bands, which are crucial for odor perception and discrimination. In Trim66 +/− mice, odor stimulation significantly enhanced Beta responses and decreased High gamma responses (Fig. 6b–d and Supplementary Fig. 15e–h). In Trim66 −/− mice, while a similar trend was observed, the amplitudes of both Beta and High gamma responses were markedly attenuated (Fig. 6b–d and Supplementary Fig. 15e–h). These findings indicate that Trim66 knockout not only reduces specific frequency bands of neural network activity but also potentially disrupts odor information processing in the OB.
a Schematic illustration of the experimental paradigm. Optetrodes were lowered into the mitral cell layer (MCL) to record the local field potential (LFP) and spikes of mitral or tufted cells. This experiment was performed using adult mice. b Representative raw traces and filtered Beta and High gamma oscillations in the LFP signal in respond to odors recorded from one Trim66 +/− and one Trim66 −/− mouse. c Cumulative probability and comparison of the normalized power for odor-evoked Beta band in the two groups. Trim66 +/−, n = 48 animal-odor pairs; Trim66 −/−, n = 36 animal-odor pairs. d Cumulative probability and comparison of the normalized power for odor-evoked High gamma band in the two groups. Trim66 +/−, n = 48 animal-odor pairs; Trim66 −/−, n = 36 animal-odor pairs. e, f Raster plots and peristimulus time histogram of the odor-evoked inhibitory responses and odor-evoked excitatory responses in Trim66 +/− group (e) and Trim66 −/− group (f). g, h Cumulative probability of the mean firing rate (MFR) for all odor-evoked excitatory responses (g) and inhibitory responses (h). Inserted graphs show changes in the firing rate of odor-evoked excitatory responses (g, n = 79 and 34 unit–odor pairs for the Trim66 +/− and Trim66 −/− group) and inhibitory responses (h, n = 179 and 26 unit–odor pairs for the Trim66 +/− and Trim66 −/− group). Data were shown as box plots (c, d, g, h), which were employed to summarize the data distribution, depicting the median, first and third quartiles (Q1 and Q3), and the non-outlier range. The central line in the box indicates the median, while the box edges represent Q1 and Q3. The whiskers extend to the minimum and maximum non-outlying values. Potential outliers, defined as values exceeding 1.5 times the interquartile range (IQR) are shown as individual data points. A comparison of the two groups was carried out using a two-sample K–S test, followed by a two-sided Wilcoxon rank-sum test (c, d, g, h). The p values are shown. Source data are provided as a Source Data file.
To further investigate the impact of Trim66 knockout on M/Ts activity, we recorded single-unit activity from M/Ts in the OB (Fig. 6a and Supplementary Fig. 16a, b). The results showed that Trim66 knockout significantly increased the mean spontaneous firing rate of M/Ts (Supplementary Fig. 16c–e), underscoring the importance of Trim66 in regulating neuronal excitability. Moreover, in vivo recordings of M/Ts responses to different odor stimuli revealed that Trim66 −/− mice exhibited a significantly lower percentage of odor-responsive cells for both excitatory and inhibitory reactions (Supplementary Fig. 16f–h), indicating impaired odor representation ability. For excitatory neurons, the odor-evoked firing frequency in Trim66 knockout mice was significantly increased, while the inhibitory effect in inhibitory neurons was markedly reduced (Fig. 6e–h). This disruption in the excitation-inhibition balance in the OB may directly contribute to impaired olfactory function.
Thus, we next conducted buried food pellet tests and olfactory learning experiments (Go/No-go task, GNG) to evaluate the impact of Trim66 knockout on olfactory behaviors (Fig. 7a, c). The data showed that Trim66 −/− mice took significantly longer to find buried food pellets compared to Trim66 +/− mice, indicating compromised olfactory detection ability (Fig. 7b). In the GNG task (Fig. 7d), Trim66 −/− mice exhibited a pronounced decline in olfactory recognition ability, with significantly weaker discrimination of both S+ and S− odors compared to Trim66 +/− mice (Fig. 7e and Supplementary Fig. 17a, b). These behavioral outcomes align with the electrophysiological data, suggesting that Trim66 deletion not only affects neural activity but also impairs olfactory function. Since Trim66 is also expressed in the OB, albeit with a much lower expression level than in the MOE (Supplementary Fig. 17c), we performed the behavioral tests in Trim66 cKO mice (Goofy-cre; Trim66 flox). We found that Goofy-cre; Trim66 f/f mice exhibited impairments in odor detection and performance in the GNG task (Supplementary Fig. 17d, e), in analogy to the behavioral defects observed in Trim66 global knockout mice. Taken together, our results strongly suggest that Trim66 is critical for precise olfactory information processing and olfaction-related behaviors by regulating the singular olfactory receptor gene expression.
a Schematic illustration of the buried food test. A 1.5 g pellet of regular chow was buried 1 cm beneath the surface of the fresh bedding at a random corner of a clean test cage. b The time to find the food that was either buried or placed on surface in Trim66 knockout mice was quantified. Trim66 +/−, n = 12 mice; Trim66 −/−, n = 11 mice. c, d Schematic illustration of the olfactory discrimination task (Go/no-go test) and behavioral paradigm. If an S+ odor was presented and the mouse responded with licking, a water reward was delivered. If an S– odor was delivered, no water reward was delivered regardless of the mouse’s actions (d). The odorant pairs, including isoamyl acetate (activates Olfr646, class I OR) vs. 2-heptanone (activates Olfr1441, class II OR), trimethylamine (activates TAAR5) vs. 1-nonanol (activates Olfr447, class II OR), muscone (activates Olfr1440, class II OR) vs. spermidine (activates TAAR9) were selected based on activated receptor classes and receptor gene changes in Trim66 −/− mice. Odorants with activated receptors that are upregulated in Trim66 knockout bulk RNA-seq are shown in red, while those that are downregulated are shown in dark green. e Odor discrimination performance during the olfactory discrimination task in Trim66 knockout mice. Y-axis shows the percentage of accuracy ((Hit + CR) / (Hit + Miss + FA + CR)), X-axis shows the five trials of three groups of odor combinations in day 1 and day 2. Trim66 +/−, n = 8 mice; Trim66 −/−, n = 6 mice. f Proposed model for singular olfactory receptor gene expression regulated by TRIM66. In wild-type mice, multiple olfactory receptor genes are transcribed by multiple active enhancer hubs assembled under the regulation of TRIM66 in immature OSNs, which is followed by TRIM66-mediated silencing of enhancer hubs to suppress receptor gene expression. Ultimately, one enhancer hub escapes silencing and amplifies transcription of its linked olfactory receptor gene. The mechanism ensures and maintains singular olfactory receptor gene expression in mature OSNs, enabling normal olfactory perception and olfaction-related behavior. While in Trim66 −/− mice, both the assembly of enhancer hubs and repressive mechanisms are disrupted. As a result, multiple dispersed enhancers remain active and compete for transcriptional resources, resulting in polygenic receptor expression in mature OSNs. Consequently, the olfactory behaviors are compromised if the “one-neuron-one-receptor” rule is violated. Olfactory behaviors were performed using adult mice. Data were shown as mean ± SEM (b) and box plot (e), which was employed to summarize the data distribution, depicting the median, first and third quartiles (Q1, Q3), and the non-outlier range. The central line in the box indicates the median, while the box edges represent Q1 and Q3. The whiskers extend to the minimum and maximum non-outlying values. Potential outliers, defined as values exceeding 1.5 times the interquartile range (IQR) are shown as individual data points. Comparison of two groups was carried out using two-sided unpaired Student’s t-test (b) and two-sample K–S test followed by two-sided Wilcoxon rank-sum test (e). The p values are shown. Source data are provided as a Source Data file.
Discussion
Ever since the discovery that expression of one olfactory receptor silences all other receptor genes—a phenomenon termed the “negative feedback”47,48, the identity of the molecules that silence receptor genes remains a mystery. The identification of ATF519,27 as a first responder to olfactory receptor expression provides a unique opportunity to probe the immediate downstream impacts of receptor expression during the receptor gene choice. By characterizing ATF5 and its direct targets, we uncovered the first epigenetic repressor—TRIM66 that binds to subsets of the known olfactory enhancers14. This pathway presents the first evidence that olfactory receptor expression can directly elicit epigenetic repressing machinery to silence receptor genes that are already transcribed, in parallel to the known ATF5 → Adcy3 → Kdm1a pathway, which only indirectly silences OR genes that are not yet transcribed12. In the wild-type mice, multiple olfactory receptor genes are transcribed by multiple active enhancer hubs assembled with the help of TRIM66 in immature OSNs, which is followed by TRIM66-mediated silencing of enhancer hubs to inhibit receptor expression. Eventually, one of those enhancer hubs survives and amplifies expression of the closely associated olfactory receptor genes. The mechanism ensures and maintains singular olfactory receptor gene expression in mature OSNs, enabling normal olfactory perception and olfaction-related behavior. In Trim66 −/− mice, our Hi-C data revealed a striking impairment in the formation of enhancer hubs, resulting in the dispersion of individual enhancers. How TRIM66 mediates enhancer interactions, however, remains an open question. In addition, the repressing networks on enhancers are also diminished in the absence of Trim66. As a result, multiple dispersed and active enhancers compete for transcriptional resources, leading to polygenic receptor expression in mature OSNs of Trim66 −/− mice. Consequently, odor detection and discrimination are impaired in Trim66-deficient mice (Fig. 7f). While our loss-of-function data demonstrate that TRIM66 is necessary for maintaining singular OR gene expression, we did not assess whether TRIM66 is sufficient for this process. Due to technical challenges—such as poor viral transduction efficiency in the MOE and the lack of a Trim66-overexpressing model—we were unable to perform gain-of-function experiments. Further studies using mouse models with forced expression of Trim66 in immature/mature OSNs could help determine whether Trim66 alone is sufficient to drive singular OR gene expression.
So far, enhancers specific for the expression of class I and class II ORs, as well as Taars, have been identified9,13,14,15,16,17,18. These olfactory enhancers share some common features, such as containing DNA motifs bound by TFs (LHX2 and EBF) and regulators of genomic architectures (LDB1)13,20. On the other hand, the olfactory enhancers have distinct characteristics. The class I OR-specific enhancer, J element, is specifically suppressed by a TF, Bcl11b49. The TAAR enhancers contain two tandem conserved sequences that are not found in OR enhancers15. Our results also show that TRIM66 has different binding affinities on distinct enhancers, indicating that they may possess heterogeneous levels of enhancer hub assembly and inhibitory effects on olfactory enhancers. Yet it is noteworthy that we performed ChIP-seq experiments on the whole MOE, which may not reflect the binding patterns of TRIM66 in subpopulations or single OSNs. Nevertheless, our data suggest that multiple enhancer hubs are likely repressed to varying degrees, leaving one enhancer hub active during OSN maturation. This is consistent with the recent single-cell multiomics research showing that the accessibility of olfactory receptor genes and enhancers decreases as OSNs mature18. But how does the one enhancer hub and associated receptor gene escape from the repressive environment? One possibility is that the enhancer hub with the least repressing capacity by TRIM66 could survive and remain active. Our results also show that TRIM66 facilitates the assembly of olfactory enhancer hubs in a similar manner to LHX2 and LDB120. Therefore, it is a balance between the amount of enhancers, the activity of enhancers, LHX2/LDB1/TRIM66-mediated assembly of enhancers, and TRIM66-mediated repression of enhancers in various enhancer hubs. This hypothesis agrees with the previous finding that the active olfactory receptor gene in mature OSNs is usually not associated with the largest enhancer hub18, as more enhancers recruit more TRIM66 protein to repress the hub. Another possibility is that the abundant olfactory receptor mRNAs can locally bind to TRIM66 and release the repressor activity. Therefore, the symmetry-breaking mechanism by receptor mRNAs and the epigenetic repressing mechanism by TRIM66 perhaps coordinate to ensure the singular olfactory receptor expression. Furthermore, receptor proteins are known to stabilize the receptor gene choice25,47,48. Expression of Trim66 is also regulated by receptor proteins and their downstream target ATF5. Thus, the transcribed receptor mRNAs, the translated receptor proteins, and TRIM66 repressor may work together to generate and maintain the “one-neuron-one-receptor” rule. We also speculate that it could be multiple rounds of feedback and reinforcement to gradually achieve the singular receptor expression in mature OSNs.
The altered mRNA abundance of ORs and Taars observed in Trim66 −/− mice is likely influenced by three key mechanisms. First, the disruption of Trim66 leads to a change in the relative proportions of immature and mature OSNs in the MOE, which potentially alters the overall transcriptomic landscape. Second, the loss of Trim66 impairs the regulatory mechanism that normally ensures singular OR/Taar gene expression at high levels in mature OSNs. As a result, multiple OR/Taar genes are co-expressed within individual mature OSN at low levels in Trim66 −/− mice. Third, the numbers of cells expressing most OR/Taar genes (i.e., probability of choice) are decreased in Trim66 −/− mice, suggesting that TRIM66 also regulates the probability of receptor gene choice. Together, these mechanisms contribute to the widespread downregulation of OR and Taar gene expression in Trim66-deficient mice.
In Trim66 −/− mice, we observed increased neuronal activity in the OB, as indicated by elevated spontaneous firing rates of M/Ts and altered odor-evoked responses. This phenotype is very likely a direct consequence of disrupted singular olfactory receptor gene expression in OSNs. In the absence of Trim66, mature OSNs co-express multiple ORs, leading to aberrant axonal projections that converge onto multiple glomeruli. As a result, individual odors may activate a broader set of glomeruli, subsequently recruiting a larger population of M/Ts and contributing to the observed hyperactivity in the OB. In addition, other possibilities may also contribute to the altered OB neuronal activity. First, Trim66 may regulate the expression of axon guidance or targeting molecules that directly influence OSN axonal projection patterns. Second, since our electrophysiology recordings were performed in Trim66 global knockout mice, we cannot exclude the possibility that Trim66 may have functional roles within the OB itself. Although Trim66 is expressed in the OB at much lower levels than in the MOE, its loss may affect the intrinsic excitability of OB neurons or interfere with the development of local circuits, such as connections between M/Ts and interneurons, thereby affecting the overall network activity.
Methods
Animals
All mouse experiments received approval from the Animal Ethics Committee of Shanghai Jiao Tong University School of Medicine and the Institutional Animal Care and Use Committee at the Department of Laboratory Animal Science under animal protocol number A-2022-082. The mice were housed under standard conditions with temperatures of 18–23 °C, humidity levels of 40–60%, and a 12-h light/dark cycle. They had access to rodent chow and water ad libitum. Both male and female mice were utilized in the experiments. Ai6 (Lsl-ZsGreen, #007906) and Ai9 (Lsl-tdTomato, #007909) mouse lines were obtained from Jackson Laboratory. Trim66 global knockout, Trim66 flox/flox, Olfr1507-ires-tdTomato, TAAR enhancer 1-GFP, and TAAR enhancer 2-tdTomato were generated in our laboratory. Other mouse lines were kindly shared by other labs, including Foxg1-Cre (Dr. Zunyi Zhang), Goofy-Cre and J-gVenus (Dr. Junji Hirota), Omp-ires-Cre (Dr. Catherine Dulac), Ascl1-creERT2 (Dr. Zhiyong Liu), Ngn1-creERT2 (Dr. Lisa Goodrich), and Olfr73-ires-GFP (Dr. Sandeep Robert Datta). Both male and female mice were included in this study. All experimental mice sexes and ages are shown in Supplementary Table 1. Strains used and genotyping primers are listed in Supplementary Table 2.
The Trim66 global knockout mouse line was created by CRISPR/Cas9 technology. There are four known Trim66 transcripts in NCBI. We chose to delete exons 2–10 that are shared in the four transcripts and the two novel isoforms (Trim66A_long and Trim66B_short) we identified in this study. The targeted sequences for exons 2–10 of Trim66 were 5’-GCACCAGGAGATTGCCACCC-3’ and 5’-TCCCTAGACCAAGACAGACC-3’. The sgRNAs were transcribed in vitro and were microinjected with Cas9 mRNA into the fertilized eggs of C57BL/6 J mice. Fertilized eggs were transplanted to obtain positive F0 mice, which were confirmed by PCR and sequencing. A stable F1 generation mouse line was obtained by mating positive F0 generation mice with C57BL/6 J mice. We eventually established Trim66 knockout mouse line with a 15,667 bp deletion (mm10, chr 7: 109,471,203–109,486,869). Note that we found the insertion of an additional 22 bp sequence: ACTAACAGAAGAACCCGTTGTG.
The Trim66 conditional knockout mouse line, Trim66 flox was also created by CRISPR/Cas9 technology. Two lox sequences flanking exons 2–10 of Trim66 were inserted through homologous recombination. The homologous recombination vector (donor vector) was constructed and co-injected with sgRNAs and Cas9 mRNA into the fertilized eggs of C57BL/6J mice. The targeted sequences for exons 2–10 of Trim66 were 5’-GCACCAGGAGATTGCCACCC-3’, 5’-GAAGAGTCATGGTGGTCTCC-3’, 5’-TCCCTAGACCAAGACAGACC-3’, and 5’- AGTCCTTTGGCTCAAAACCC-3’. We confirmed the flanked genomic sequence (mm10, chr 7: 109,471,203–09,486,869) of the floxed Trim66 allele by PCR. By crossing the Trim66 flox line with two Cre transgenic mouse lines, Foxg1-cre and Goofy-cre, conditional knockout of Trim66 can be achieved in the early development of the olfactory epithelium and in immature/mature OSNs.
The Olfr1507-ires-tdTomato knock-in mouse line was generated by Cyagen Biosciences (Suzhou) Inc. A targeting vector was designed to insert “ires-tdTomato-ires-Cre-WPRE-BGH-pA” cassette into the 3’ untranslated region (after the ~50 bp downstream of the translational termination site) of the Olfr1507 locus. The Cas9 protein, sgRNA (sgRNA:5’-TGATAAGTGCTTAGGATTCT-3’), and the targeting vector were co-injected into fertilized eggs obtained from C57BL/6 J wild-type mice. The injected embryos were cultured in KSOM medium overnight, and those that developed to the two-cell stage were transferred into the oviduct of pseudopregnant ICR female mice. The F0 founder mice were identified by PCR analysis and Sanger sequencing, which were bred to wild-type mice to test germ-line transmission and F1 animal generation. The genotype of F1 mice was also confirmed by PCR.
Published data
ATF4 ChIP-seq reads28 were downloaded from the SRA (SRR407511/2/3 for the sample with a total of 63,528,233 single-end 37 or 39 bp reads, and SRR407514/5/6 for the control with a total of 61,967,262 single-end 37 or 39 bp reads). For each condition, the three replicates were pooled for analysis. MOE DNase-seq reads41 were downloaded from the SRA (SRR1031022 with a total of 134,845,528 paired-end 51 + 51 bp reads). MOE RNA-seq reads36 were downloaded from the ENA (ERR225908/09/10/11/12/13 with a total of 278,435,883 paired-end 75 + 75 bp reads). The six replicates were pooled for analysis. Atf5-knockout microarray data27 were downloaded from the GEO (GSE37609). For each condition, the log2 expression values from the three replicates were averaged.
In situ hybridization
In situ hybridization analysis of mouse MOE was performed as described before50. Anti-sense cRNA riboprobes labeled with digoxigenin (DIG) and fluorescein were prepared to detect mRNA expression of Atf5, Trim66, Taars, and ORs in single and two-color in situ hybridization experiments. For single-color in situ hybridization experiments, riboprobes labeled with DIG against Atf5, Trim66, Taars, class I ORs, and class II ORs were used. Primary anti-DIG antibody conjugated with alkaline phosphatase (AP) and NBT/BCIP substrate were incubated to observe mRNA signals. Single-color images were taken using a light microscope. For two-color in situ hybridization experiments, riboprobes labeled with DIG and riboprobes labeled with fluorescein were used. The signal of fluorescein-labeled riboprobes was first detected by primary anti-fluorescein antibody conjugated with peroxidase (POD) and further amplification using the Cy3 TSA fluorescence kit (APExBIO, K1051-100). Subsequently, 10% H2O2 was added for 30 min to inactivate POD, followed by fixing the signal with 4% paraformaldehyde (PFA) for 2 h. The signal of DIG-labeled riboprobes was detected by primary anti-DIG antibody conjugated with POD and amplification using the fluorescein TSA fluorescence kit (APExBIO, K1048). Two-color in situ hybridization images were taken using a Leica TCS SP8 confocal microscope. For each mouse, we collected the tissue on 20–25 slides, with each slide containing five MOE sections. To quantify the number of positive cells, three mice (n = 3) and at least three intact MOE sections at similar anatomical positions per mouse were used for each genotype. For in situ hybridization of Olfr549, Olfr981, Taar6, and Taar7d, chromogenic signal intensities were quantified at the single-cell level using ImageJ in both Trim66 +/− and Trim66 −/− mice. We manually annotated receptor-positive cells and background regions to measure signal intensities. The chromogenic signal intensities of each cell were determined by subtracting the background signals. The raw counts have been provided in the source data. The probe information and primers used to generate probes are summarized in Supplementary Tables 3 and 4, respectively.
Immunohistochemistry
Coronal MOE sections (14-μm thickness) were obtained from 4% PFA-fixed and freshly frozen P14 to P60 mice. Freshly frozen MOE sections were fixed with 4% PFA in phosphate-buffered saline (PBS) for 10 min at room temperature. This step was skipped for 4% PFA-fixed sections. The sections were washed with PBS three times (5 min each) and incubated with permeable buffer (0.3% Triton X-100 in PBS) containing 5% donkey serum for 30 min. Primary antibodies against TRIM66 (OriGene, TA339923), OMP (Abcam, ab93127), GAP43 (Abcam, ab16053), SOX2 (ABclonal, A0561), KRT14 (ABclonal, A15069), Caspase-3 (Cell Signaling Technology, 9662), TAAR4 (homemade), TAAR5 (homemade), Olfr552 (Osenses, OSR00204W), Olfr1507 (Osenses, OSR00212W), and ATF5 (Santa Cruz Biotechnology, sc-99205X) were used at 1:4000, 1:1000, 1:1000, 1:1000, 1:500, 1:500, 1:500, 1:5000, 1:5000, 1:5000, 1:5000, and 1:500 dilution in incubation buffer (1% bovine serum albumin, 0.01% sodium azide, 0.3% Triton X-100 in PBS). Primary antibody incubations were performed at 4 °C for one overnight. The sections were then rinsed three times (5 min each) in PBS and incubated at 37 °C for 30 min with different fluorophore-conjugated secondary antibodies (diluted at 1:1000), including Donkey Anti-Rabbit IgG conjugated to Alexa Fluor® 488 (Jackson ImmunoResearch, 711-545-152), Donkey Anti-Rabbit IgG conjugated to Cyanine CyTM3 (Jackson ImmunoResearch, 711-165-152), Donkey Anti-Guinea Pig IgG conjugated to Alexa Fluor® 488 (Jackson ImmunoResearch, 706-545-148), and Donkey Anti-Guinea Pig IgG conjugated to Cyanine CyTM3 (Jackson ImmunoResearch, 706-165-148). Slides were rinsed three times (5 min each) and coverslipped using mounting medium containing DAPI (SouthernBiotech). Images were taken using a Leica TCS SP8 confocal microscope. For immunohistochemistry experiments, both the number of positive cells and the fluorescence intensity of individual cells were quantified using procedures similar to those employed in the in situ hybridization analysis. Additionally, for quantification of ATF5 signals, as well as positive cell numbers for Ki67, and PH3, we employed the Trainable WEKA Segmentation plugin in ImageJ. Specifically, ATF5-positive cells were identified by WEKA segmentation. The fluorescence signal intensities of ATF5 in each cell were determined by subtracting the background signals. For quantification of Ki67 and PH3 positive cell numbers, positive cells were automatically detected via WEKA Segmentation in the MOE regions. The cell numbers were then normalized to the lengths of the MOE regions. The raw counts have been provided in the source data.
Whole-mount olfactory bulb imaging
The olfactory bulbs of mice at P14-P30 were exposed by removing the bones and were placed on a 35 mm dish. Dorsal surfaces (Olfr73-ires-GFP, J-gVenus, TAAR enhancer 1-GFP, and TAAR enhancer 2-tdTomato mice) or ventral surfaces (Olfr1507-ires-tdTomato mice) of the olfactory bulbs were placed under the microscope. Fluorescent reporter signals were visualized and imaged by an Olympus BX53 microscope.
Bulk RNA-seq
mRNAs from the whole MOE tissues were extracted and purified with a Cell/Tissue total RNA isolation kit V2 (Vazyme, RC112-01). Libraries were prepared with Universal V6 RNA-seq Library Prep Kit for Illumina (Vazyme, NR604-02). Trimmomatic (version 0.39) was used to filter out low-quality reads. Reads were mapped to the mouse reference genome (mm10) with Hisat2 (version 2.1.0). Raw read counts mapped to genes were calculated using featureCounts from the Subread package (version 2.0.1). DEG analyses were performed using the DESeq2 (version 1.40.1) package with the default settings. Significantly changed genes were identified with an adjusted p value cutoff of 0.05.
Single-cell RNA-seq
Tissue dissociation and cell purification
The MOE tissues were dissected and transported in a sterile culture dish with 10 ml 1×Dulbecco’s Phosphate-Buffered Saline (DPBS; Thermo Fisher, 14190144) on ice to remove the residual tissue storage solution, then minced on ice. We used the dissociation enzyme, 0.25% Trypsin (Thermo Fisher, 25200-072) and 10 μg/mL DNase I (Sigma, 11284932001) dissolved in PBS with 5% fetal bovine serum (FBS; Thermo Fisher, SV30087.02) to digest the tissues. The MOE tissues were dissociated at 37 °C with a shaking speed of 50 rpm for about 40 min. We repeatedly collected the dissociated cells at an interval of 20 min to increase cell yield and viability. Cell suspensions were filtered using a 40-μm nylon cell strainer, and red blood cells were removed by 1×Red Blood Cell Lysis Solution (Thermo Fisher, 00-4333-57). Dissociated cells were washed with 1×DPBS containing 2% FBS. Cells were stained with 0.4% Trypan blue (Thermo Fisher, 14190144) to check the viability on Countess® II Automated Cell Counter (Thermo Fisher). Each of the solutions above contained transcriptional inhibitors (5 μg/mL Actinomycin D, 10 μg/mL Anisomycin, and 10 μM Triptolide, Sigma)51.
Library preparation and sequencing
Beads with unique molecular identifier (UMI) and cell barcodes were loaded close to saturation, so that each cell was paired with a bead in a Gel Beads-in-emulsion (GEM). After exposure to the cell lysis buffer, polyadenylated RNA molecules hybridized to the beads. Beads were retrieved into a single tube for reverse transcription. On cDNA synthesis, each cDNA molecule was tagged on the 5’end (the 3’end of a messenger RNA transcript) with UMI and cell label indicating its cell of origin. Briefly, 10×beads that were then subject to second-strand cDNA synthesis, adapter ligation, and universal amplification. Sequencing libraries were prepared using randomly interrupted whole-transcriptome amplification products to enrich the 3’ end of the transcripts linked with the cell barcode and UMI. All the remaining procedures, including the library construction, were performed according to the standard manufacturer’s protocol (CG000206 Rev D). Sequencing libraries were quantified using a High Sensitivity DNA Chip (Agilent) on a Bioanalyzer 2100 and the Qubit High Sensitivity DNA Assay (Thermo Fisher Scientific). The libraries were sequenced on NovaSeq6000 (Illumina) using 2 × 150 chemistry.
Single-cell RNA-seq data processing
Reads were processed using the Cell Ranger (version 6.1.2) pipeline with default parameters. FASTQs generated from Illumina sequencing output were aligned to the mouse genome (GRCm38, mm10) using the STAR algorithm52. Next, Gene-Barcode matrices were generated for each individual sample by counting UMIs and filtering non-cell-associated barcodes. Finally, we generate a gene-barcode matrix containing the barcoded cells and gene expression counts. This output was then imported into the Seurat R toolkit (version 4.3.0) for downstream analysis53,54. The different filtering thresholds are suitable for Trim66 knockout data. For Trim66 knockout data, cells with less than 700 transcripts, or less than 200 genes, or more than 15000 transcripts, or more than 10% of mitochondrial gene expression were filtered out as low-quality cells; genes expressed in less than three cells were excluded. The normalized data (NormalizeData function in Seurat package) after merging the different datasets was performed for extracting a subset of variable genes. Next, we performed principal component analysis (PCA) and reduced the data to the top 30 PCA components after scaling the data with the vars.to.regress parameter to remove the mitochondrial variables. Then we used the Harmony package to integrate the different data. And the integrated data was displayed on a 2D map produced with uniform manifold approximation and projection (UMAP) using harmony embeddings (1–20)55.
The clusters were obtained using the FindNeighbors and FindClusters functions with the resolution set to 0.9 for the Trim66 knockout, resulting in 25 clusters. The cell types were annotated by overlapping the cluster markers found using the FindAllMarkers function with the known cell-type marker genes. The following cell types were annotated with selected marker genes listed below: HBCs (Krt5, Krt14, Trp63, Cxcl14, Sox2, Meg3); GBCs (Ascl1, Sox2, Lgr5, Hes6, Cxcr4, Ezh2, Neurog1, Neurod1, Tmprss4, Kit, Mki67, Top2a); INPs (Neurog1, Neurod1, Neurod2, Top2a, Mki67, Lhx2, Ebf1); immature OSNs (Ablim1, Drd4, Dbn1, Dpysl5, Crmp1, Ppp2cb, Marcksl1, Atf5, Gnas, Hdac2, Gng8, Dpysl3, Gap43, Stmn1, Stmn2, Ebf2, Lhx2, Cbx8, Trib3); mature OSNs (Cngb1, Adcy3, Slc17a6, Cnga4, Cnga2, Gnal, Omp, Gng13, Stoml3, Ebf2, Cbx8, Rtp1); sustentacular cells (Cyp2g1, Cyp1a2, Notch2, Notch3, Hes1, Hes5, Gpx6, Ermn, Sox2, Hey1, Sult1c1); olfactory ensheathing glia (S100b, Plp1, Mpz, Alx3); olfactory microvillar cells (Coch, Ascl3, Cftr, Hepacam2, Sox9, Trpm5); GC-D cells (Ms4a4c, Ms4a6c, Ms4a7, Pde2a, Car2, Cnga3); immune cells (Cd3d, Cd3e, Cd8a, Cd4, Il7r, Fgfbp2, Fcgr3a, Cx3cr1, Cd19, Cd79a, Ms4a4a); blood cells (Ptprc, Hba-a1, Mzb1, Sdc1, Cd14, S100a12, Clec10a, C1qa, C1qb, C1q)49,56,57,58,59,60,61,62,63,64.
Single-cell neuron subpopulation analysis
For identifying the OSNs identity, we set different thresholds for analysis. Mature OSNs expressing a single OR (UMI ≥ 2) were identified based on the OR that they expressed, while immature OSNs may simultaneously express several OR genes (UMI ≥ 1) at low levels.
ChIP-seq
Cells were dissociated from the mouse MOE as previously described22. Briefly, dissected MOE was dissociated by the Papain Dissociation System (Worthington) at 37 °C for 15 min and trituration for 5–15 times with a cut P1000 pipette tip. Cells were filtered by a 40-μm strainer (Falcon). After spinning at 400×g for 2 min, cells were resuspended in DMEM (Gibco). ChIP-seq was performed on dissociated MOE cells with a ChIP-IT High Sensitivity Kit (Active Motif) and an S2 focused-ultrasonicator (Covaris) (settings: frequency sweeping, intensity = 3, duty cycle = 2%, cycles per burst = 200, 15 cycles of 1 min on and 1 min off). The final DNA product was eluted into ~60 μL. Libraries were prepared with an NEBNext Ultra DNA Library Prep Kit (New England Biolabs) and 11–18 cycles of PCR amplification, and then size-selected with PCRClean DX magnetic beads (Aline Biosciences) (0.55× to remove long fragments, and 0.9× to remove short fragments). Libraries were quantified by a Qubit dsDNA HS Assay Kit (Thermo Fisher Scientific) and a High Sensitivity DNA Analysis Kit on a Bioanalyzer 2100 (Agilent), and then sequenced on a MiSeq or a HiSeq 2500 (Illumina). ChIP-seq and DNase-seq reads, including those from published data, were mapped to the mouse reference genome GRCm38.p4 (downloaded from the GENCODE M10 release) with bwa 0.7.15 (mem with default parameters), samtools 1.3.1, and sambamba 0.6.3. RNA-seq reads were mapped to the mouse reference genome mm10 (downloaded from Illumina iGenomes) with tophat 2.0.11. ChIP-seq peaks were called with macs2 2.1.0.20140616 with “-B” to generate read pileups. Overlaps between peaks were identified with bedtools 2.26.0. DNA motifs were identified (findMotifsGenome.pl: “-size 200 -mask”) and visualized (motif2Logo.pl: “-pdf -ns 1000 -bit”) with Homer 4.8.3. GO analysis was conducted with ClusterProfiler 4.8.1 (after removing peaks that are not on reference chromosomes). Antibodies used for ChIP-seq include ATF5 (Santa Cruz Biotechnology, sc-99205X), TRIM66 (Sigma-Aldrich, HPA027420), EZH2 (Cell Signaling Technology, 5246), EZH2 (Active Motif, 33902), and YY1 (Santa Cruz Biotechnology, sc-1703X).
ATAC-seq
ATAC-seq was performed as previously described with minor modifications65. We used 800,000 MOE cells for library construction with the TruePrep® DNA Library Prep Kit V2 for Illumina (Vazyme, TD501) and applied the index from the TruePrep® Index Kit V2 for Illumina (Vazyme, TD202). The libraries were sequenced on the NovaSeq6000 (Illumina) using 2 × 150 chemistry. Reads were trimmed using Trimmomatic (version 0.39), then mapped to the mouse reference genome (mm10) using Bowtie 2 (version 2.4.1) with the “very-sensitive –X 2000” parameters. Significant ATAC-seq peaks were identified using Genrich (version 0.6.1) with the “-j -y -r -e chrM” parameters and setting the threshold of p value less than 0.05. The olfactory regulatory peaks were visualized in a multi-region track using the UCSC genome browser.
Cleavage under targets and tagmentation (CUT&Tag)
CUT&Tag was performed using the Hyperactive Universal CUT&Tag Assay Kit for Illumina (Vazyme, TD903). The MOE from Olfr1507-ires-tdTomato; Trim66 −/− or Olfr1507-ires-tdTomato; Trim66 +/− mice was dissected and dissociated. Then, more than 10,000 tdTomato-positive cells were sorted by flow cytometry. The sorted tdTomato-positive cells were incubated with 10 μl pre-washed ConA beads and 2 μg primary antibodies against H3K27ac (Millipore, 17-683), H3K4me1 (Abcam, ab8895), H3K27me3 (Millipore, 07-449), and H3K9me3 (Abcam, ab8898) at 4 °C overnight. The secondary antibody (1:100) was incubated at room temperature for 1 h, and then 2 μl pA/G-Tnp with 98 μl dig-300 buffer was added to incubate at room temperature for 1 h. Subsequently, 10 μl 5× TTBL with 40 μl dig-300 buffer was added to incubate at 37 °C for 1 h. After the above fragmentation step, 5 μl Proteinase K, 100 μl Buffer L/B, and 20 μl DNA Extract Beads were added to each sample and incubated at 55 °C for 10 min. The libraries were amplified by 14 cycles, and the products were purified using DNA Clean Beads (Vazyme, N411). The libraries were sequenced on NovaSeq6000 (Illumina) using 2 × 150 chemistry. Reads were mapped to the mouse reference genome (mm10) using Bowtie 2 (version 2.5.1) with the “--local --very-sensitive --no-mixed --no-discordant --phred33 -I 10 -X 700” parameters. The olfactory enhancer peaks were visualized in a multi-region track using the UCSC genome browser and deeptools (version 3.5.5).
In situ Hi-C
The MOE from Trim66 −/− or Trim66 +/− mice was dissected and dissociated. The live cells were fixed with 1% formaldehyde for 10 min and quenched with 0.2 M glycine for 5 min at room temperature. The cells were then washed twice with 100 μL HBSS containing 0.1% BSA. The pelleted cells were resuspended in 100 μL of ice-cold Hi-C lysis buffer (10 mM Tris-HCl, pH 8.0, 10 mM NaCl, 0.2% Igepal CA-630, and protease inhibitors) and incubated on ice for 30 min. After centrifugation at 3000 × g for 5 min at 4 °C, the pelleted nuclei were washed once with 100 μL of ice-cold 1 × NEB Buffer 3.1. Chromatin was solubilized in 20 μL of 0.3% SDS and incubated at 65 °C for 10 min, followed by quenching with 5 μL of 10% Triton X-100 and incubation at 37 °C for 10 min. The nuclei were digested with 50 U DpnII in a total volume of 50 μL at 37 °C for 3 h in a Thermomixer with interval shaking. DpnII was then inactivated by incubation at 65 °C for 20 min. For biotin labeling, 3 μL of 1 mM biotin-14-dATP, 0.3 μL of 10 mM dGTP, 0.3 μL of 10 mM dTTP, 0.3 μL of 10 mM dCTP, and 10 U Klenow were added. The reaction was performed at 37 °C for 1.5 h in a Thermomixer. Subsequently, 60 μL of ligation mixture (33.6 μL water, 12 μL 10 × NEB T4 DNA ligase buffer, 12 μL 10% Triton X-100, 1.2 μL 10 mg/mL BSA, and 1.2 μL 2000 U/μL T4 DNA ligase) was added, and the reaction was incubated at 25 °C for 4 h in a Thermomixer. Crosslinks were reversed and DNA was purified. The purified DNA was sheared to 300–500 bp using a Covaris M220. End repair, dA-tailing, and adapter ligation were then performed using the Rapid Plus DNA Lib Prep Kit V2 (ABclonal). Biotin-labeled DNA fragments were enriched using 50 μL of Dynabeads MyOne Streptavidin C1 (Invitrogen). Sequencing libraries were prepared on beads, followed by six to eight cycles of PCR amplification. Fragments ranging from 300 bp to 1000 bp were size-selected. All libraries were sequenced on a NovaSeq X Plus platform following the manufacturer’s instructions.
Hi-C data processing and data analysis
The in situ Hi-C data were processed following the 4DN Hi-C data processing pipeline (https://data.4dnucleome.org/resources/data-analysis/hi_c-processing-pipeline). Briefly, sequencing reads were aligned to the mm10 reference genome with BWA (version 0.7.17). Valid Hi-C contacts were extracted by removing PCR duplicates and short cis contacts within 1 kb using pairtools (version 1.0.1). Hi-C contact matrices were then generated by binning the genome at multiple resolutions and normalized using matrix balancing implemented in cooler (version 0.9.2). To account for variations in sequencing depth and alignment efficiency, contact frequencies were normalized by dividing the binned interaction counts by the total number of Hi-C contacts at the specified resolution. Contact matrices were visualized using Python libraries including pandas, seaborn, and matplotlib. Aggregate pileup analyses were conducted using the pileup function from the coolpuppy package (version 1.1.0). A/B compartment profiles were derived from ICE-normalized intrachromosomal contact maps at 500 kb resolution by converting them into observed-over-expected (O/E) matrices. Principal component analysis (PCA) was performed, and PC1 values were interpreted based on GC content. Regions with positive PC1 scores, typically gene-rich, were assigned as compartment A, while regions with negative PC1 scores were assigned as compartment B. Compartment strength was assessed and visualized by saddle plots in cooltools (version 0.5.4). TADs were identified by calculating insulation scores via the diamond insulation algorithm implemented in cooltools, with a window size of 125 kb and a bin size of 25 kb.
Surgery for microelectrode implantation
Before 16-channel microelectrode array (Stablohm 675, 0.0013” diameter, insulated with HFV-Natural, CWF) implantation surgery, mice were anesthetized by pentobarbital sodium (i.p. 90 mg/kg) to a deep anesthesia state. Then, the anesthetized mice were transferred to a stereotaxic apparatus (RWD Life Science, China). Erythromycin eye ointment was applied to protect the eyes. The hair between the ears and eyes was removed, and the exposed craniofacial skin was sterilized using iodophor. The incisor bar and double ear rods were adjusted until the bregma and lambda were in the same horizontal plane. According to the mouse brain atlas, a craniotomy window over the olfactory bulb was made with a dental drill, and the dura was carefully removed. Two miniature stainless-steel screws inserted into the skull served as ground and reference electrodes. The microelectrode was slowly and accurately lowered into the target areas (AP, 4.0 mm; ML, 1.0 mm; DV, 1.8–2.0 mm) under stereotaxic guidance, with continuous signal monitoring to ensure optimal placement. The microelectrode was secured with dental cement for stability. To allow head-fixation during recording, a custom-designed headplate was attached to the skull using dental cement, which was also used to secure the implant to the bone. Mice were returned to their home cages and allowed to recover for at least one week.
In vivo electrophysiology recordings
After mice were recovered from surgery, in vivo recordings were conducted to obtain spontaneous and odor-evoked spikes and local field potentials (LFPs). Awake mice were head-fixed via the attached head plate, with an odor port positioned in front of the nose for odor delivery. A set of six different odorants, including isoamyl acetate, 2-heptanone, trimethylamine, 1-nonanol, muscone, and spermidine were diluted in mineral oil at a concentration of 0.01% v/v. The six odors were presented in a random order for 2 s with an inter-trial interval of 20 s (total of 15 trials each odor). Both the LFPs and extracellular spike activities were recorded using an electrophysiological recording system (NeuroLego System, Jiangsu Brain Medical Technology Co., Ltd). For spike recording, the microelectrode signal was sent to a preamplifier and amplified by a 16-channel amplifier. Processed signals were sampled at a rate of 30 kHz using the NeuroLego electrophysiological recording system. For LFPs recordings, the signals were collected by a microelectrode and amplified by an amplifier (bandpass filtered at 0.1–300 Hz, sampled at 1000 Hz). Odor stimulation event markers were recorded alongside the spike/LFPs data via the same recording system.
Buried food assay
A buried pellet test was performed to assess general olfactory detection, as described previously66. Briefly, Male and female mice were fasted for 24 h prior to the test. Before the test, mice were habituated for 5 min in a test cage (48 cm × 34 cm × 18 cm). Mice were introduced individually into a clean cage containing clean bedding (3 cm) with a 1.5 g food pellet buried 1 cm deep in a random corner of the cage. The time taken by the mouse to retrieve the food pellet (the time at which the mouse uncovers the food pellet and grasps it with its front paws or teeth) was recorded. If the mouse failed to find the food pellet within 5 min, the test was terminated and the latency to find the pellet was recorded as 300 s. The visible pellet test was identical to the buried pellet test except that the food was placed on the top of the bedding.
Go/no-go behavioral tasks
The mice were deprived of water for 24 h before the experiment. The experiment was divided into two phases: training phase (Go/Go, GG) and testing phase (Go/no-go, GNG). During the experiment, the infrared sensor detected head entries into the hole, triggering the start of a test, and an odor was then delivered through the odor port. In the GG phase, two odors (isoamyl acetate and 2-heptanone) were chosen for training. If the mouse licked the waterspout during a specific time window of odor presentation (regardless of whether isoamyl acetate or 2-heptanone was presented), it received a reward. In the GNG phase, only one of the odors corresponded to a reward trial (S + ), so the mouse needs to discriminate the odors to obtain a reward. During the S+ odor presentation, licking within the time window was rewarded with a water droplet (Hit), absence of licking results in no reward (Miss). The S− odor is associated with no reward. Licking or no licking in response to S− within the time window was regarded as a false alarm (FA) or correct rejection (CR). Odors were administered for 2 s per trial, with the final 0.5 s designated for the time window. The correct response was calculated as: (number of Hit trials + number of CR trials)/total number of trials. Once the mouse learned to distinguish the two odors (with an accuracy rate of over 80%), they were moved on to the next stage. The whole experiment contained a total of three odor discrimination tasks, specifically: isoamyl acetate vs. 2-heptanone, trimethylamine vs. 1-nonanol, muscone vs. spermidine. In these three tasks, isoamyl acetate, trimethylamine, and muscone served as the S+, while 2-heptanone, 1-nonanol, and spermidine were served as the S−. All odorants were dissolved in mineral oil at a concentration of 0.01% v/v. A total of 120 trials were conducted each day, with equal numbers of S+ and S− trials.
Statistics and reproducibility
Age- and sex-matched mice were randomly assigned for the experiments. No animals were excluded from statistical analyses, and the investigators were not blinded in the studies. All statistical tests were performed in R. A significance cutoff of p value of 0.05 was used for all analyses and p values were adjusted for multiple comparisons where relevant (denoted as padj in the text, figures, and figure legends). Multiple types of statistical hypothesis tests were employed, and the number of biological replicates varied across experiments. Specific statistical tests are described for each experiment in the accompanying figures, figure legends, and method details. No methods were used to predetermine sample sizes. No data were excluded from the analyses.
Reporting summary
Further information on research design is available in the Nature Portfolio Reporting Summary linked to this article.
Data availability
The sequencing data generated in this study have been deposited in the GEO database under accession code GSE277322. All data were available in the main text and in the supplementary materials. Source data are provided with this paper.
Code availability
All code is available in the GitHub data repository database: https://github.com/YaleiKong/Trim66_project. We have linked our GitHub repository to Zenodo and obtained a https://doi.org/10.5281/zenodo.17132541.
References
Maizels, N. Immunoglobulin gene diversification. Annu. Rev. Genet. 39, 23–46 (2005).
Mountoufaris, G., Canzio, D., Nwakeze, C. L., Chen, W. V. & Maniatis, T. Writing, reading, and translating the clustered protocadherin cell surface recognition code for neural circuit assembly. Annu Rev. Cell Dev. Biol. 34, 471–493 (2018).
Niimura, Y., Matsui, A. & Touhara, K. Acceleration of olfactory receptor gene loss in primate evolution: possible link to anatomical change in sensory systems and dietary transition. Mol. Biol. Evol. 35, 1437–1450 (2018).
Guo, L. et al. Evolution of brain-expressed biogenic amine receptors into olfactory trace amine-associated receptors. Mol. Biol. Evol. 39, msac006 (2022).
Bear, D. M., Lassance, J. M., Hoekstra, H. E. & Datta, S. R. The evolving neural and genetic architecture of vertebrate olfaction. Curr. Biol. 26, R1039–R1049 (2016).
Buck, L. & Axel, R. A novel multigene family may encode odorant receptors: a molecular basis for odor recognition. Cell 65, 175–187 (1991).
Liberles, S. D. & Buck, L. B. A second class of chemosensory receptors in the olfactory epithelium. Nature 442, 645–650 (2006).
Magklara, A. et al. An epigenetic signature for monoallelic olfactory receptor expression. Cell 145, 555–570 (2011).
Fei, A. et al. Coordination of two enhancers drives expression of olfactory trace amine-associated receptors. Nat. Commun. 12, 3798 (2021).
Yoon, K. H. et al. Olfactory receptor genes expressed in distinct lineages are sequestered in different nuclear compartments. Proc. Natl Acad. Sci. USA 112, E2403–E2409 (2015).
Clowney, E. J. et al. Nuclear aggregation of olfactory receptor genes governs their monogenic expression. Cell 151, 724–737 (2012).
Lyons, D. B. et al. An epigenetic trap stabilizes singular olfactory receptor expression. Cell 154, 325–336 (2013).
Monahan, K. et al. Cooperative interactions enable singular olfactory receptor expression in mouse olfactory neurons. Elife 6, e28620 (2017).
Markenscoff-Papadimitriou, E. et al. Enhancer interaction networks as a means for singular olfactory receptor expression. Cell 159, 543–557 (2014).
Shah, A., Ratkowski, M., Rosa, A., Feinstein, P. & Bozza, T. Olfactory expression of trace amine-associated receptors requires cooperative cis-acting enhancers. Nat. Commun. 12, 3797 (2021).
Cichy, A., Shah, A., Dewan, A., Kaye, S. & Bozza, T. Genetic depletion of class I odorant receptors impacts perception of carboxylic acids. Curr. Biol. 29, 2687–2697.e2684 (2019).
Iwata, T. et al. A long-range cis-regulatory element for class I odorant receptor genes. Nat. Commun. 8, 885 (2017).
Wu, H. et al. Simultaneous single-cell three-dimensional genome and gene expression profiling uncovers dynamic enhancer connectivity underlying olfactory receptor choice. Nat. Methods 21, 974–982 (2024).
Dalton, R. P., Lyons, D. B. & Lomvardas, S. Co-opting the unfolded protein response to elicit olfactory receptor feedback. Cell 155, 321–332 (2013).
Monahan, K., Horta, A. & Lomvardas, S. LHX2- and LDB1-mediated trans interactions regulate olfactory receptor choice. Nature 565, 448–453 (2019).
Tan, L. Z., Zong, C. H. & Xie, X. S. Rare event of histone demethylation can initiate singular gene expression of olfactory receptors. Proc. Natl Acad. Sci. USA 110, 21148–21152 (2013).
Tan, L., Li, Q. & Xie, X. S. Olfactory sensory neurons transiently express multiple olfactory receptors during development. Mol. Syst. Biol. 11, 844 (2015).
Hanchate, N. K. et al. Single-cell transcriptomics reveals receptor transformations during olfactory neurogenesis. Science 350, 1251–1255 (2015).
Tan, L., Xing, D., Daley, N. & Xie, X. S. Three-dimensional genome structures of single sensory neurons in mouse visual and olfactory systems. Nat. Struct. Mol. Biol. 26, 297–307 (2019).
Pourmorady, A. D. et al. RNA-mediated symmetry breaking enables singular olfactory receptor choice. Nature 625, 181–188 (2024).
Greene, L. A., Lee, H. Y. & Angelastro, J. M. The transcription factor ATF5: role in neurodevelopment and neural tumors. J. Neurochem. 108, 11–22 (2009).
Wang, S. Z., Ou, J. H., Zhu, L. H. J. & Green, M. R. Transcription factor ATF5 is required for terminal differentiation and survival of olfactory sensory neurons. Proc. Natl Acad. Sci. USA 109, 18589–18594 (2012).
Han, J. et al. ER-stress-induced transcriptional regulation increases protein synthesis leading to cell death. Nat. Cell Biol. 15, 481–490 (2013).
Ron, D. & Walter, P. Signal integration in the endoplasmic reticulum unfolded protein response. Nat. Rev. Mol. Cell Biol. 8, 519–529 (2007).
Saito, H., Kubota, M., Roberts, R. W., Chi, Q. Y. & Matsunami, H. RTP family members induce functional expression of mammalian odorant receptors. Cell 119, 679–691 (2004).
Shayya, H. J. et al. ER stress transforms random olfactory receptor choice into axon targeting precision. Cell 185, 3896–3912.e3822 (2022).
DaltonR. Chemoreceptor Feedback by the Unfolded Protein Response. PhD thesis, Univ. California (2015).
Suzuki, Y., Tsuruga, E., Yajima, T. & Takeda, M. Expression of bHLH transcription factors NSCL1 and NSCL2 in the mouse olfactory system. Chem. Senses 28, 603–608 (2003).
Michaloski, J. S. et al. Common promoter elements in odorant and vomeronasal receptor genes. PLos ONE 6, e29065 (2011).
Khetchoumian, K. et al. TIF1δ, a novel HP1-interacting member of the transcriptional intermediary factor 1 (TIF1) family expressed by elongating spermatids. J. Biol. Chem. 279, 48329–48341 (2004).
Ibarra-Soria, X., Levitin, M. O., Saraiva, L. R. & Logan, D. W. The olfactory transcriptomes of mice. PLos Genet. 10, e1004593 (2014).
Chen, J. et al. TRIM66 reads unmodified H3R2K4 and H3K56ac to respond to DNA damage in embryonic stem cells. Nat. Commun. 10, 4273 (2019).
Duggan, C. D., DeMaria, S., Baudhuin, A., Stafford, D. & Ngai, J. Foxg1 is required for development of the vertebrate olfactory system. J. Neurosci. 28, 5229–5239 (2008).
Kaneko-Goto, T. et al. Goofy coordinates the acuity of olfactory signaling. J. Neurosci. 33, 12987–12996 (2013).
Tan, L. & Xie, X. S. A near-complete spatial map of olfactory receptors in the mouse main olfactory epithelium. Chem. Senses 43, 427–432 (2018).
Colquitt, B. M., Markenscoff-Papadimitriou, E., Duffie, R. & Lomvardas, S. Dnmt3a regulates global gene expression in olfactory sensory neurons and enables odorant-induced transcription. Neuron 83, 823–838 (2014).
Lyons, D. B. et al. Heterochromatin-mediated gene silencing facilitates the diversification of olfactory neurons. Cell Rep. 9, 884–892 (2014).
Armelin-Correa, L. M., Gutiyama, L. M., Brandt, D. Y. C. & Malnic, B. Nuclear compartmentalization of odorant receptor genes. Proc. Natl Acad. Sci. USA 111, 2782–2787 (2014).
Faulk, C. D. & Kim, J. YY1’s DNA-Binding motifs in mammalian olfactory receptor genes. BMC Genomics 10, 576 (2009).
Alexander, M. K. et al. Differences between homologous alleles of olfactory receptor genes require the Polycomb Group protein Eed. J. Cell Biol. 179, 269–276 (2007).
Tietjen, I. et al. Single-cell transcriptional analysis of neuronal progenitors. Neuron 38, 161–175 (2003).
Serizawa, S. et al. Negative feedback regulation ensures the one receptor-one olfactory neuron rule in mouse. Science 302, 2088–2094 (2003).
Lewcock, J. W. & Reed, R. R. A feedback mechanism regulates monoallelic odorant receptor expression. Proc. Natl Acad. Sci. USA 101, 1069–1074 (2004).
Enomoto, T. et al. Bcl11b controls odorant receptor class choice in mice. Commun. Biol. 2, 296 (2019).
Li, Q. et al. Synchronous evolution of an odor biosynthesis pathway and behavioral response. Curr. Biol. 23, 11–20 (2013).
Tsukahara, T. et al. A transcriptional rheostat couples past activity to future sensory responses. Cell 184, 6326–6343.e6332 (2021).
Dobin, A. et al. STAR: ultrafast universal RNA-seq aligner. Bioinformatics 29, 15–21 (2013).
Hao, Y. et al. Integrated analysis of multimodal single-cell data. Cell 184, 3573–3587.e3529 (2021).
Hao, Y. et al. Dictionary learning for integrative, multimodal and scalable single-cell analysis. Nat. Biotechnol. 42, 293–304 (2024).
Korsunsky, I. et al. Fast, sensitive and accurate integration of single-cell data with Harmony. Nat. Methods 16, 1289–1296 (2019).
Wu, Y. M. et al. A population of navigator neurons is essential for olfactory map formation during the critical period. Neuron 100, 1066–1082 (2018).
Fletcher, R. B. et al. Deconstructing olfactory stem cell trajectories at single-cell resolution. Cell Stem Cell 20, 817–830 (2017).
Hussainy, M., Korsching, S. I. & Tresch, A. Pseudotime analysis reveals novel regulatory factors for multigenic onset and monogenic transition of odorant receptor expression. Sci. Rep. 12, 16183 (2022).
Baxter, B. D. et al. Transcriptional profiling reveals potential involvement of microvillous TRPM5-expressing cells in viral infection of the olfactory epithelium. BMC Genomics 22, 224 (2021).
Zazhytska, M. et al. Non-cell-autonomous disruption of nuclear architecture as a potential cause of COVID-19-induced anosmia. Cell 185, 1052–1064.e1012 (2022).
Yu, C. R. & Wu, Y. M. Regeneration and rewiring of rodent olfactory sensory neurons. Exp. Neurol. 287, 395–408 (2017).
Durante, M. A. et al. Single-cell analysis of olfactory neurogenesis and differentiation in adult humans. Nat. Neurosci. 23, 323–326 (2020).
Sokpor, G., Abbas, E., Rosenbusch, J., Staiger, J. F. & Tuoc, T. Transcriptional and epigenetic control of mammalian olfactory epithelium development. Mol. Neurobiol. 55, 8306–8327 (2018).
Wang, I. H. et al. Spatial transcriptomic reconstruction of the mouse olfactory glomerular map suggests principles of odor processing. Nat. Neurosci. 25, 484–492 (2022).
Grandi, F. C., Modi, H., Kampman, L. & Corces, M. R. Chromatin accessibility profiling by ATAC-seq. Nat. Protoc. 17, 1518–1552 (2022).
Machado, C. F., Reis-Silva, T. M., Lyra, C. S., Felicio, L. F. & Malnic, B. Buried food-seeking test for the assessment of olfactory detection in mice. Bio Protoc. 8, e2897 (2018).
Binder, J. X. et al. COMPARTMENTS: unification and visualization of protein subcellular localization evidence. Database 2014, bau012 (2014).
Acknowledgements
We thank Gilad Barnea (Brown University) for sharing primary antibodies against TAAR4 and TAAR5, Xi Li and Yue Zhao (Shanghai Medical College, Fudan University) for help on ATF5 antibodies, Michael Green, Ching-Man Amy Virbasius (University of Massachusetts Medical School), and Claude Gazin (Commission for Atomic Energy and Alternative Energies, France) for help on TRIM66 antibodies, and Catherine Dulac (Harvard University), Yang Shi, and Stephen Liberles (Harvard Medical School) for helpful discussions. We thank Dr. Zunyi Zhang for sharing the Foxg1-Cre line, Dr. Junji Hirota for sharing the Goofy-Cre and J-gVenus lines, Dr. Catherine Dulac for sharing the Omp-ires-Cre line, Dr. Zhiyong Liu for sharing the Ascl1-creERT2 line, Dr. Lisa Goodrich for sharing Ngn1-creERT2, and Dr. Sandeep Robert Datta for sharing the Olfr73-ires-GFP line. Images were taken in the Core Facility of Basic Medical Sciences, Shanghai Jiao Tong University School of Medicine. This work was supported by National Key R&D Program of China (2021ZD0203100 to Q.L.), National Natural Science Foundation of China (32122038 to Q.L., 31970933 to Q.L., and 32200814 to R.L.), the Basic Research Project from the Science and Technology Commission of Shanghai Municipality (21JC1404500 to Q.L. and 23ZR1480000 to Q.L.), Shuguang Program supported by Shanghai Education Development Foundation and Shanghai Municipal Education Commission (21SG16 to Q.L.), Innovative research team of high-level local universities in Shanghai (SHSMU-ZDCX20211102), PSF MIND Prize (L.T.), BWF CASI (L.T.), Rita Allen (L.T.), RCSA/Cottrell Scialog (L.T.), McKnight (L.T.), and Stanford Bio-X/Wu Tsai (L.T.).
Author information
Authors and Affiliations
Contributions
A.L., L.T., and Q.L. conceived and planned the overall study design; H.B. and R.L. conducted in situ hybridization and immunohistochemistry experiments, as well as the subsequent quantification; H.B., R.L., and P.L. designed and performed all animal experiments; H.B., Y.K., J.K., and K.Q. performed Bulk RNA-seq, ATAC-seq, ChIP-seq, CUT&Tag, Hi-C, and Single-cell RNA-seq experiments and contributed to the formal analysis; L.T. and Q.L. contributed to writing the original draft; A.L., L.T., and Q.L. contributed to writing, review, and editing; A.L., L.T., and Q.L. were responsible for funding acquisition; L.T. and Q.L. provided supervision throughout the project.
Corresponding authors
Ethics declarations
Competing interests
The authors declare no competing interests.
Peer review
Peer review information
Nature Communications thanks Junji Hirota and the other, anonymous, reviewer(s) for their contribution to the peer review of this work. A peer review file is available.
Additional information
Publisher’s note Springer Nature remains neutral with regard to jurisdictional claims in published maps and institutional affiliations.
Source data
Rights and permissions
Open Access This article is licensed under a Creative Commons Attribution-NonCommercial-NoDerivatives 4.0 International License, which permits any non-commercial use, sharing, distribution and reproduction in any medium or format, as long as you give appropriate credit to the original author(s) and the source, provide a link to the Creative Commons licence, and indicate if you modified the licensed material. You do not have permission under this licence to share adapted material derived from this article or parts of it. The images or other third party material in this article are included in the article’s Creative Commons licence, unless indicated otherwise in a credit line to the material. If material is not included in the article’s Creative Commons licence and your intended use is not permitted by statutory regulation or exceeds the permitted use, you will need to obtain permission directly from the copyright holder. To view a copy of this licence, visit http://creativecommons.org/licenses/by-nc-nd/4.0/.
About this article
Cite this article
Bao, H., Liu, R., Kong, Y. et al. An epigenetic repressor TRIM66 dictates monogenic olfactory receptor expression, neural activity, and olfactory behavior. Nat Commun 16, 11091 (2025). https://doi.org/10.1038/s41467-025-66051-w
Received:
Accepted:
Published:
Version of record:
DOI: https://doi.org/10.1038/s41467-025-66051-w









