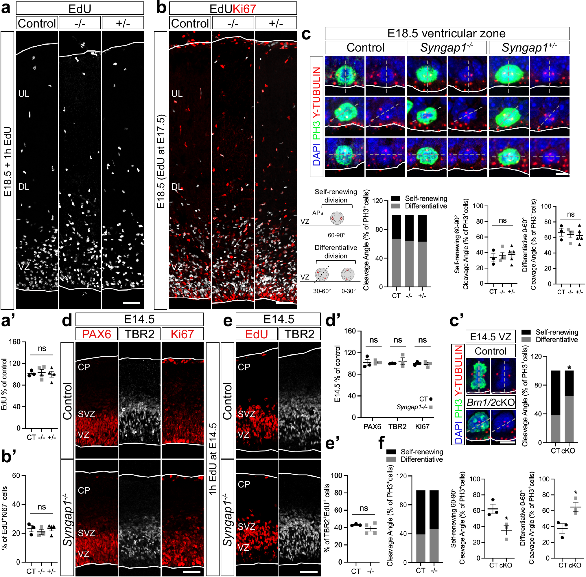
Fig. 2: Syngap1 levels do not affect the properties of progenitor cells in mice.
From: Syngap1 and the development of murine neocortical progenitor cells

a, a’ EdU (gray) incorporation in the somatosensory cortex of Control (CT), heterozygous (+/−) and homozygous (−/−) Syngap1KO mice after 1 h EdU injection at E18.5 (n = 3 CT, n = 4 +/− and −/− mice; one-way ANOVA Dunnett’s multiple comparisons test: CT vs −/− p = 0.9674; CT vs +/− p = 0.9666, F2,8 = 0.1020). b, b’ EdU (gray) and Ki67 (red) immunolabeling in the somatosensory cortex of Control (CT), heterozygous (+/−) and homozygous (−/−) Syngap1KO mice after 24 h EdU injection at E17.5 (n = 3 CT and −/−, n = 4 +/− mice; one-way ANOVA Dunnett’s multiple comparisons test: CT vs −/− p = 0.6438; CT vs +/− p = 0.9984, F2,7 = 0.4912). c Cleavage plane analysis by PH3 (green) and γ-TUBULIN (red) immunolabeling in Control (CT), heterozygous (+/−) and homozygous (−/−) Syngap1KO ventricular zone (VZ) at E18.5 (n = 3 CT, n = 4 −/−, n = 5 +/− mice; one-way ANOVA Dunnett’s multiple comparisons test: CT vs −/− p = 0.8913; CT vs +/− p = 0.7559, F2,9 = 0.1909). c’ Cleavage plane analysis by PH3 (green) and γ-TUBULIN (red) immunolabeling in Control (CT) and Brn1/2-cKO VZ at E14.5 (n = 3 mice/genotype; two-sided unpaired t-test: CT vs cKO p = 0.0308). d, d’ PAX6 (red), TBR2 (gray), and Ki67 (red) immunolabeling in the somatosensory cortex of Control (CT) and Syngap1−/− mice at E14.5 (n = 3 mice/genotype; two-sided unpaired t-test: PAX6 p = 0.9060; TBR2 p = 0.5374; Ki67 p = 0.7142). e, e’ TBR2 (gray) and EdU (red) immunolabeling in the somatosensory cortex of control (CT) and Syngap1−/− mice at E14.5 (n = 3 CT, n = 4 −/− mice; two-sided unpaired t-test: p = 0.2898). f Cleavage plane analysis in Control (CT) and homozygous (−/−) Syngap1KO ventricular zone (VZ) at E14.5 (n = 3 CT, n = 4 −/− mice; two-sided unpaired t-test: CT vs −/− p = 0.3010). Low and top lines represent the limits of the VZ and cortical plate (CP), respectively. DL deep layer, UL upper layer, SVZ subventricular zone. Values are mean ± SEM; ns not significant; *p < 0.05; Scale bars: 50 µm (lower magnification), 5 µm (c). Source data are provided as a Source data file.